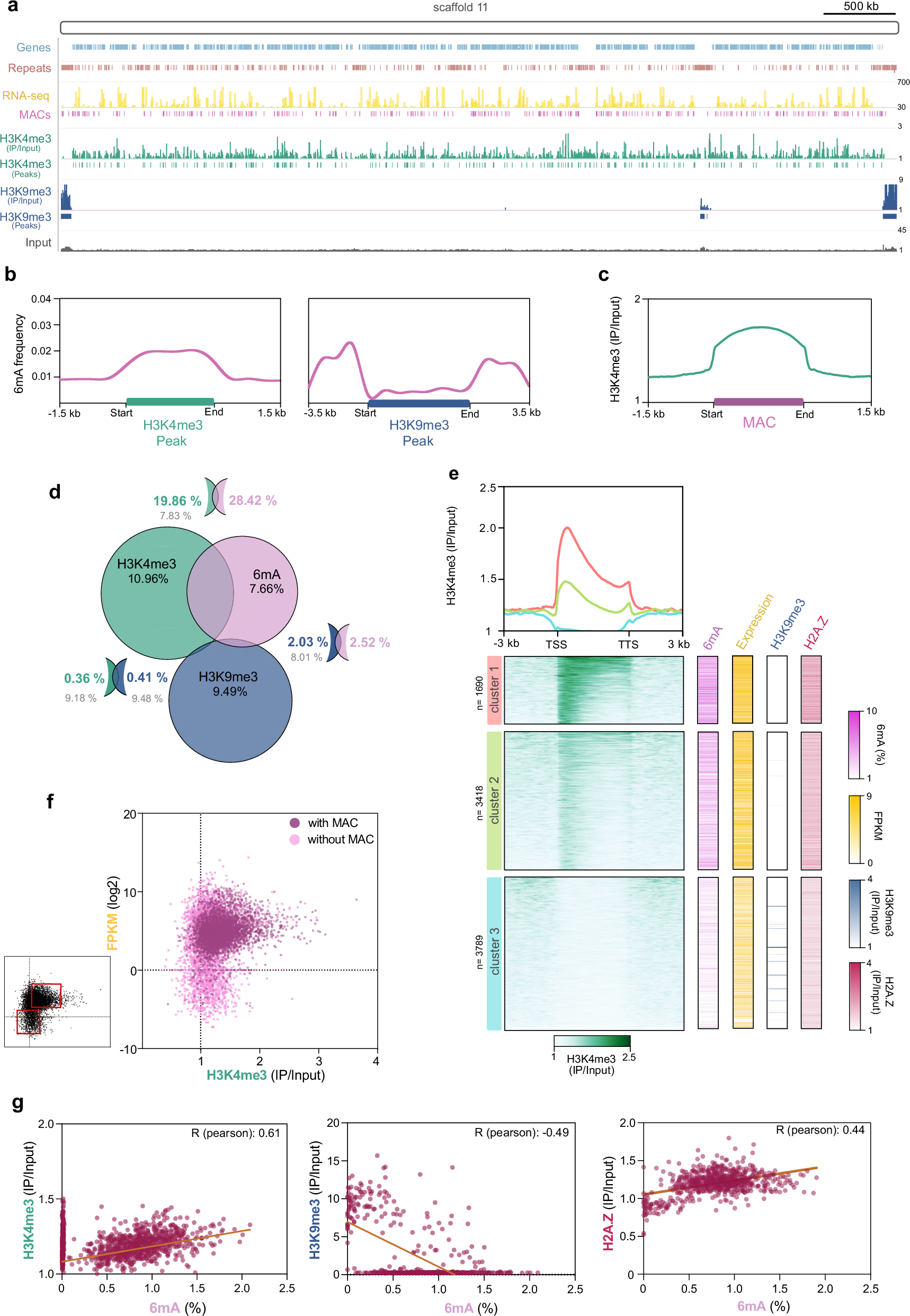
Fig. 3: 6mA is condensed in H3K4me3 euchromatin regions and linked to H2A.Z occupancy.

a Genes (blue), repeats (red), expression (FPKM, yellow), MACs (pink), H3K4me3 and H3K9me enrichment (IP/Input ratio) and peaks (green and dark blue, respectively), and Input track (gray) across scaffold 11. b 6mA frequency over H3K4me3 (left, n = 4401) and H3K9me3 (right, n = 118) peaks. c H3K4me3 enrichment (IP/Input ratio) over MACs. Each MAC was extended to 2000 bp and fragmented into 200 bins (n = 7441). d Genome covered by H3K4me3 peaks, H3K9me3 peaks, and MACs (inside circles). Overlapping features are detailed outside the circles, with overlap percentages indicated. Overlapping percentages of random peaks generated by using average count and length of both H3K4me and H3K9me3 peaks are indicated in gray. A Chi-square test showed significant MAC enrichment in H4K3me3 peaks and H4K3me9 peaks compared to random regions (P < 0.0001) e Profile and heatmap of H3K4me3 enrichment (IP/Input ratio) per gene cluster, alongside 6mA (%), expression (log2 FPKM), H3K9me3 (IP/Input ratio), and H2A.Z occupancy (IP/Input ratio). f Scatter plot of gene expression (log2 FPKM, y-axis) vs H3K4me3 enrichment (x-axis). Genes were color-coded according to whether they harbor a MAC (dark pink) or not (light pink). MACs were filtered to a minimum of 20 bp in length and a 0.005 methylation rate. Differences in groups were tested using Mann-Whitney test (two-tailed) (P < 0.0001). g Correlation between H3K4me3, H3K9me3, and H2A.Z (IP/Input ratio) with 6mA levels (%). The genome was divided into 30 kb bins, and the enrichment for each ChIP-seq experiment and 6mA percentage was computed for each bin. Pearson’s correlation coefficient was computed for each comparison (top right corner of each plot). Source data are provided as a Source Data file.