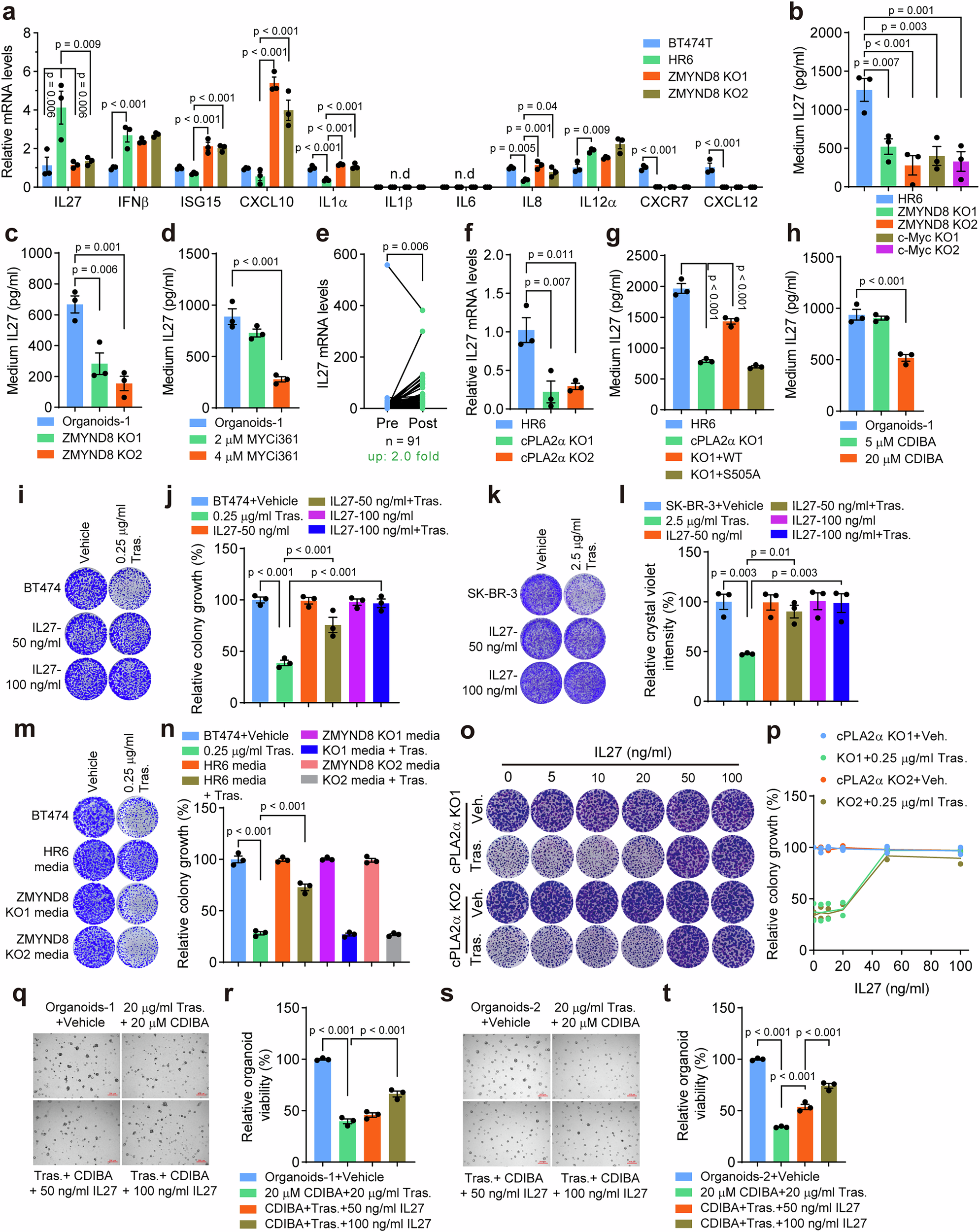
Fig. 8: cPLA2α induces IL-27 secretion leading to HER2 antibody resistance in HER2+ breast cancer.
From: ZMYND8 drives HER2 antibody resistance in breast cancer via lipid control of IL-27

a RT-qPCR analysis of indicated mRNAs in BT474T, HR6, ZMYND8 KO1 HR6, and ZMYND8 KO2 HR6 cells (n = 3). n.d, not detected. b, c ELISA analysis of IL-27 protein secretion from indicated cells and organoids (n = 3). d ELISA analysis of IL-27 protein secretion from tumor organoids treated with vehicle or MYCi361 (n = 3). e Analysis of IL27 mRNA expression in human HER2+ breast tumors before and after HER2-targeted therapy from the PAMELA clinical trial. f IL27 mRNA levels in parental, cPLA2α KO1 and KO2 HR6 cells (n = 3). g ELISA analysis of IL-27 protein secretion from parental, cPLA2α KO1, cPLA2α KO1 plus cPLA2α-WT or S505A HR6 cells (n = 3). h ELISA analysis of IL-27 protein secretion from tumor organoids treated with vehicle or CDIBA (n = 3). i–l Clonogenic growth of BT474 (i, j) and SK-BR-3 (k, l) cells pre-treated with IL-27 protein for 30 min followed by co-treatment with vehicle or trastuzumab (Tras.) for 6 days. Representative colony images (i, k) and quantification (j, l, n = 3). m, n Clonogenic growth of BT474 cells pre-treated with conditional media from HR6 cells or ZMYND8 KO counterparts for 30 min followed by co-treatment with vehicle or trastuzumab for 6 days. Representative colony images (m) and quantification (n, n = 3). o, p Clonogenic growth of cPLA2α KO1 and KO2 HR6 cells pre-treated with IL-27 protein for 30 min followed by co-treatment with vehicle or trastuzumab for 6 days. Representative colony images (o) and quantification (p, n = 2). q–t Growth of tumor organoids pre-treated with IL-27 protein for 30 min followed by co-treatment with vehicle or trastuzumab+CDIBA for 9 days. Representative organoid images (q, s) and organoid viability quantification (r, t, n = 3). Data from biological replicates represent mean ± SEM. P-value was determined by one-way ANOVA with Dunnett’s test (a–d, f–h, j, l, n, r, and t), or paired 2-tailed Student’s t-test (e). Scale bar, 200 μm. Source data are provided as a Source Data file.