Fig. 3: Substrate viscoelasticity enhances the reprogramming of fibroblasts into induced neuronal (iN) cells.
From: Viscoelastic extracellular matrix enhances epigenetic remodeling and cellular plasticity

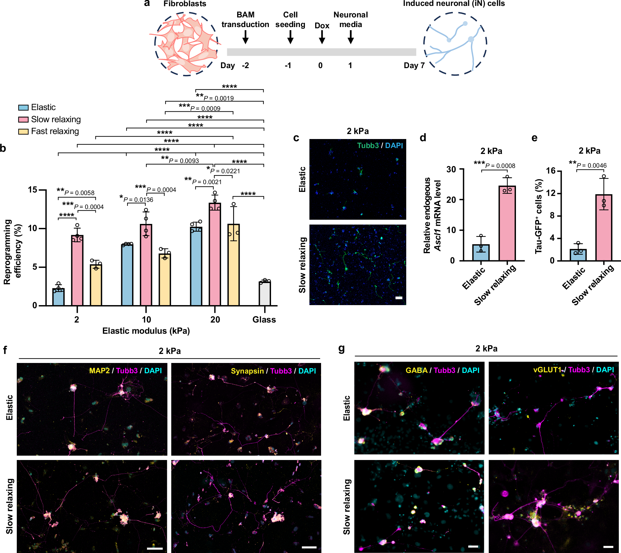
a Schematic illustration of the reprogramming timeline. b Reprogramming efficiency of BAM-transduced fibroblasts cultured on various substrates at day 7, calculated as the percentage of Tubb3+ cells among the total number of initially seeded cells (n = 4, 4, 3, 3 independent experiments for elastic, slow-relaxing, fast-relaxing gels, and glass). P < 0.0001 (****). c Representative fluorescent images showing Tubb3+ cells at day 7 on 2-kPa substrates. Scale bar, 100 μm. d Endogenous Ascl1 mRNA expression in BAM-transduced cells on 2-kPa substrates at day 2 after doxycycline (Dox)-induced transgene expression (n = 3 independent experiments). e Percentage of cells expressing Tau-GFP on different substrates at day 5 (n = 3 independent experiments). f Representative fluorescent images showing Tubb3+ iN cells co-expressing mature neuronal markers, MAP2 or synapsin at day 21. Scale bar, 100 μm. g Representative fluorescent images showing Tubb3+ iN cells co-expressing gamma-aminobutyric acid (GABA) or vesicular glutamate transporter 1 (vGLUT1) at day 28. Scale bar, 50 μm. In (b) and (d, e), bar graphs show the mean \(\pm\) s.d. In (b), a two-way ANOVA using Tukey’s correction for multiple comparisons was used to determine the significance between the groups. In (d, e), a two-tailed, unpaired t test was used to determine statistical significance. Source data are provided as a Source Data file.