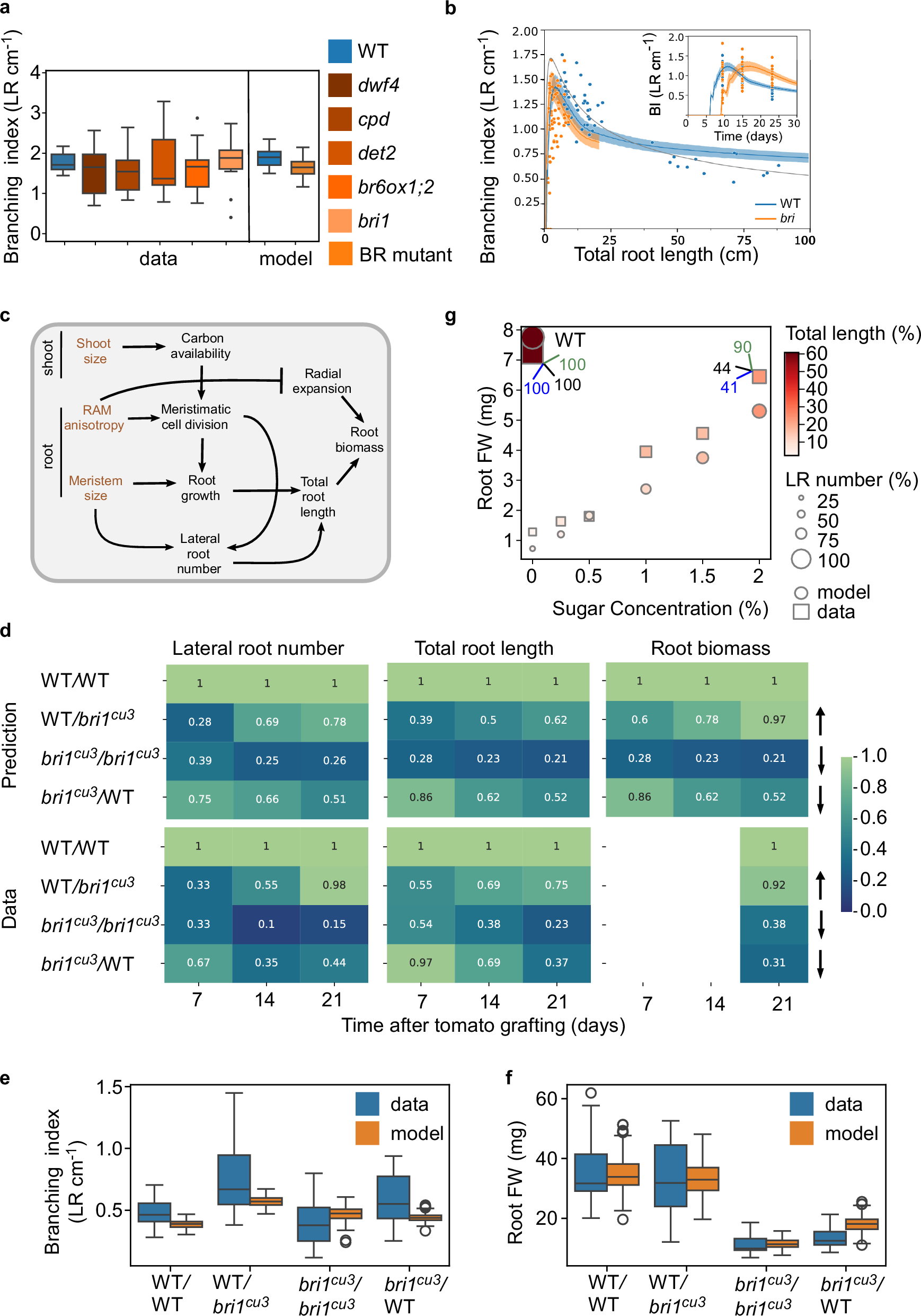
Fig. 6: Root branching scales with BR regulation of growth anisotropy and carbon availability.

a A similar branching index in WT and BR mutants is reproduced by a grow-and-branch root model parametrized to Arabidopsis growth rates and meristem dynamics. b Scatter plot of branching density and total root length in tomato. Orange and blue line plots show model outcomes with the center line representing the mean with a one standard deviation error band (n = 250). The same model was parameterized here to tomato root growth characteristics. The gray line indicates prediction of the branching index according to the WT that is based on regressing lateral root (LR) number as a function of total root length (see “methods”). Inset shows the same data and model outcomes but plotted as a function of plant developmental time. c Network of interactions derived from this study, as implemented in the root growth model to predict graft dynamics. d Heatmaps of predicted and experimental values of all graft combinations, normalized to WT/WT for LR number, total root length over time, and root biomass. Arrows indicate the change in values over time relative to the start. Simulations used 3 model settings (Supplementary description of the model), incorporating root- and shoot-specific BR effects and a transient post-grafting growth halt. e, f Model and experimental graft data at 21 days post grafting for branching index (e) and root FW (f). In boxplots, the center corresponds to the median, the lower and upper hinges represent the first and third quartiles, and the whiskers extend to the largest and smallest values within 1.5× IQR from the hinges. g Scatter plot showing dependency of root biomass (FW), LR number (size of circle/square) and total root length (color intensity) on elevating sucrose concentration. Model outputs are circles; experimental data, squares. Upper-left square/circle correspond to WT. Note that while root FW is almost fully rescued by addition of 2% sucrose (green numbers, % of WT), LR number (blue numbers) and total root length (black numbers) remain lower compared to WT. (n: WT = 7, cpd (0–2%): 13, 12, 11, 10, 10, 12, p ≤ 0.05).