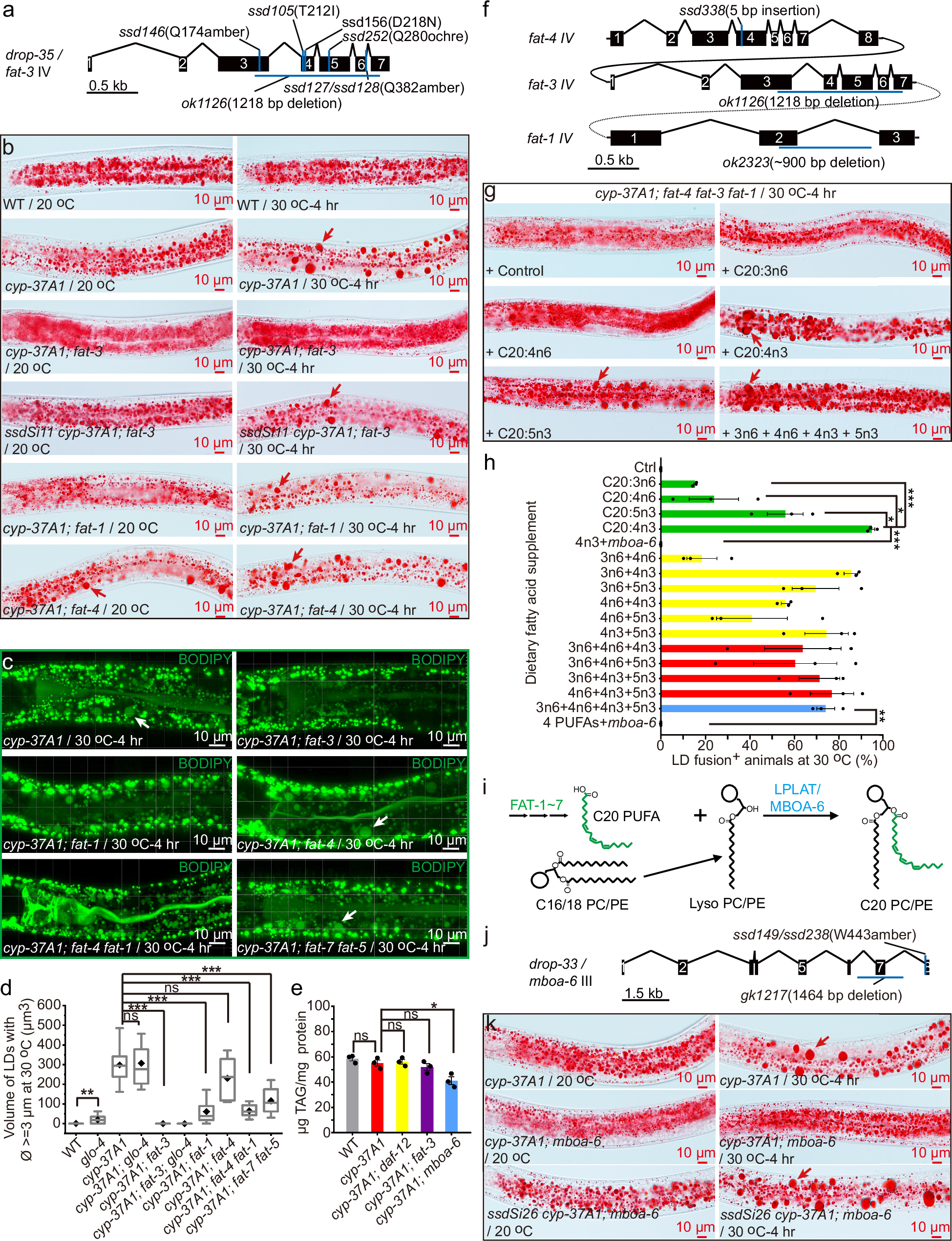
Fig. 2: Effects of C20 PUFAs and phospholipid fatty acyl tail remodeling on thermosensitive LD fusion.

a The cyp-37A1 suppressor mutant drop-35 is mutated in fat-3. All mutant alleles except ok1126 are from this study. b LD fusion phenotypes of WT, cyp-37A1, cyp-37A1; fat-3, cyp-37A1; fat-3 rescued by the transgenic line ssdSi11[vha-6p::fat-3::3xflag::gfp], cyp-37A1; fat-1, and cyp-37A1; fat-4. Oil Red O staining. Note the formation of supersized LDs (diameter ≥ 3 μm, arrows) upon shift to 30 °C for 4 h as a result of thermosensitive fusion. c, d LD fusion phenotypes of cyp-37A1, cyp-37A1; fat-3, cyp-37A1; fat-1, cyp-37A1; fat-4, cyp-37A1; fat-4 fat-1, and cyp-37A1; fat-7(wa36) fat-5(tm420). C1-BODIPY 500/510-C12 vital staining and confocal imaging. The total volume of supersized LDs (arrows) in the second intestine segment of each animal was measured and presented (d). N = 19, 18, 13, 20, 10, 18, 16, 11, 13, and 18 animals, respectively. Data are presented as box-whisker plot, which shows the lower extreme (10%), lower quartile, median, upper quartile, upper extreme (90%), and mean (diamond) values. e TAG levels of WT, cyp-37A1, cyp-37A1; daf-12, cyp-37A1; fat-3, and cyp-37A1(ssd9); mboa-6(ssd238). N = 3 biological replicates. f Configuration of linked triple mutant fat-4(ssd338) fat-3(ok1126) fat-1(ok2323). g, h LD phenotypes and fusion-positive percentages of cyp-37A1; fat-4 fat-3 fat-1 animals supplemented with dietary C20 PUFAs each at a final concentration of 0.33 mM. Arrows point to supersized LDs. For each data point, more than fifty L4 stage animals from a replicate plate were counted, and percentage values of three replicates were averaged. i Incorporation of C20 PUFAs into PC and PE through phospholipid remodeling. j The cyp-37A1 suppressor mutant drop-33 is mutated in mboa-6. Alleles ssd149 and ssd238 are from this study. k LD fusion phenotypes of cyp-37A1, cyp-37A1; mboa-6, and cyp-37A1; mboa-6 rescued by ssdSi26[vha-6p::mboa-6::3xflag::gfp]. Oil Red O staining. Arrows point to supersized LDs. For (e, h), data are mean ± SEM. For statistical tests, ns is P ≥ 0.05. *, P < 0.05. **, P < 0.01. ***, P < 0.001. Unpaired two-sample two-tailed t-test. All exact P-values and source data of (d, e, h) are provided as Source Data file.