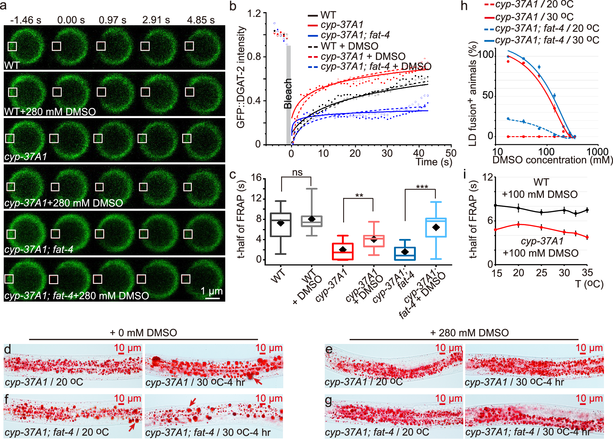
Fig. 5: Effect of LD membrane fluidity on thermosensitive fusion.

a–c Effect of DMSO supplementation on LD membrane fluidity. FRAP experiments with GFP::DGAT-2-labeled LDs purified from WT, cyp-37A1, and cyp-37A1; fat-4. White box, FRAP area. DMSO concentration was 280 mM in the NGM medium. N = 22, 25, 22, 25, 20, and 17 LDs, respectively. T-half values are presented as box-whisker plot, which shows the lower extreme (10%), lower quartile, median, upper quartile, upper extreme (90%), and mean (diamond) values (c). ns, P ≥ 0.05. **, P < 0.01. ***, P < 0.001. Unpaired two-sample two-tailed t-test. d–g Thermosensitive LD fusion phenotypes of cyp-37A1 and cyp-37A1; fat-4 without or with 280 mM DMSO supplementation. Oil Red O staining. Arrows point to supersized LDs resulted from fusion. h Effects of graded concentrations of DMSO on thermosensitive LD fusion phenotypes of cyp-37A1 and cyp-37A1; fat-4. DMSO concentrations were 17.5, 35, 70, 140, 210, 280, and 350 mM (X-axis, log10 scale). Each data point is the mean ± SEM of three replicates, each of which consisted of more than 50 stage L4 animals. i Effect of temperature on membrane fluidity of LDs purified from WT and cyp-37A1 animals supplemented with 100 mM DMSO. Data are mean ± SEM. For WT, N = 56, 57, 57, 52, 55, and 53 LDs, respectively. For cyp-37A1, N = 57, 55, 55, 56, 54, and 54 LDs, respectively. All exact P-values and source data of (b, c, h, i) are provided as Source Data file.