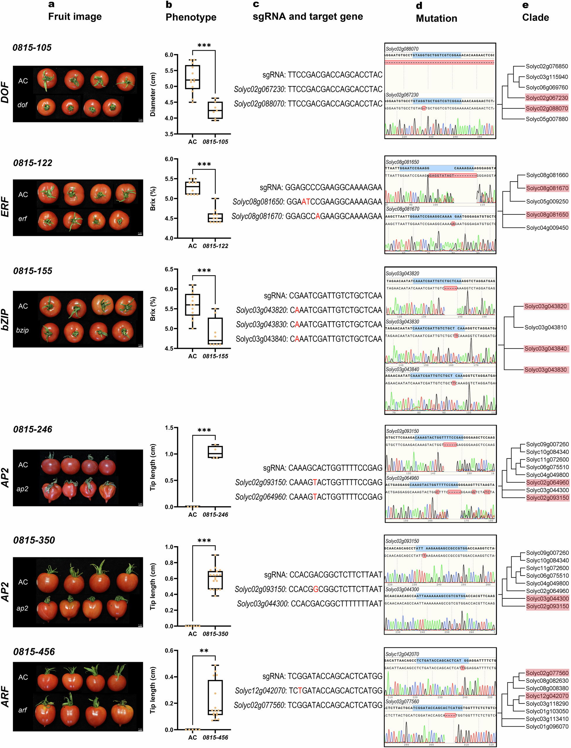
Fig. 5: Multi-targeted CRISPR transcription factors library reveals diverse fruit-related phenotypes in tomato.

a Representative images of fruit-related phenotypes in 18-week-old wild-type (Ailsa Craig) and the indicated mutant tomato plants. Scale bar = 1 cm. b Quantification of fruit-related phenotypes such as Brix score, diameter, and tip length. For line 0815−105, n = 7, AC n = 13. For line, 0815−122, n = 10, AC n = 10. For line 0815–155, n = 8, AC n = 12. For line 0815–246, n = 4, AC n = 4. For line 0815–350, n = 18, AC n = 6. For line 0815–456, n = 16, AC n = 5. Each data point represents a biological replicate. Statistical significance was evaluated by Students two-sided t-test, **p-value < 0.01, ***p-value < 0.001. Data are presented as box plot with the center by the median, box limits correspond to the 25th and 75th percentiles, whiskers extending to the minimum and maximum values. c DNA alignments of sgRNAs and target genes. Letters in red indicate mismatches. d Sequencing chromatograms of the targeted genes. sgRNA sequence is in blue, and deletions or substitutions are highlighted in red. e Phylogenetic trees of closely related homologs (targeted genes are highlighted in red). Source data are provided as a Source Data file.