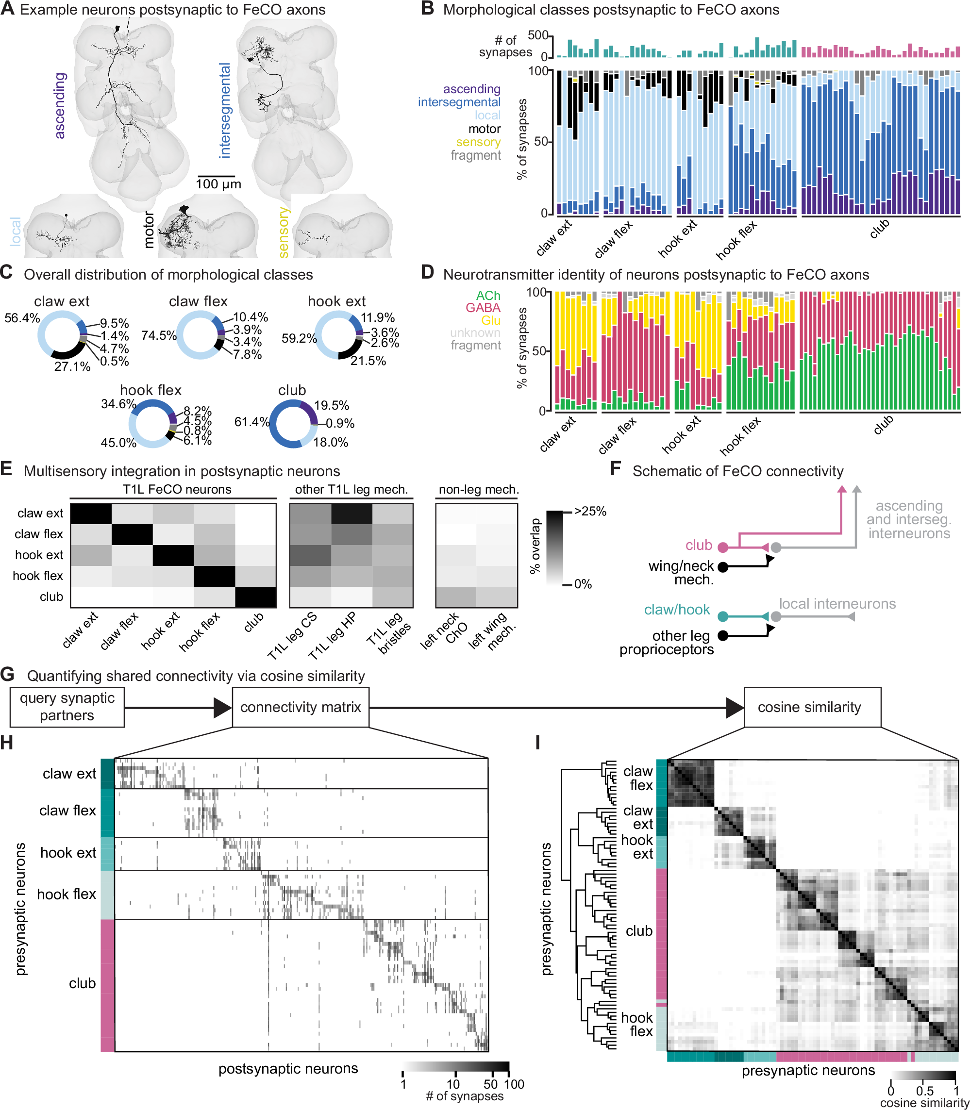
Fig. 2: FeCO neurons exhibit subtype-specific postsynaptic connectivity.
From: Divergent neural circuits for proprioceptive and exteroceptive sensing of the Drosophila leg

A We reconstructed all VNC neurons postsynaptic to FeCO axons from the front left leg (T1L) and divided them into morphological classes (examples provided). B Percent of synapses from each FeCO axon made onto VNC neurons of each morphological class. Top shows total number of output synapses made by each FeCO axon. C Per FeCO subtype, the total fraction of output synapses made onto each morphological class. D Proportion of total synapses made by each FeCO neuron onto neurons from different VNC hemilineages. E Heatmap shows the percent of neurons postsynaptic to a T1L FeCO subtype (as indicated along the rows) that also receive synaptic input from one of the following: T1L FeCO neurons, campaniform sensilla axons (CS), hair plate axons (HP), or bristle axons, and non-leg somatosensory neurons, including left neck chordotonal organ axons or left wing somatosensory axons. Neurons postsynaptic to claw and hook axons also integrate information from other leg proprioceptors including HP and CS axons. Neurons postsynaptic to club axons integrate information from wing and neck somatosensory axons. F Schematic of FeCO connectivity. G By querying the connectivity of each postsynaptic partner of each reconstructed FeCO neuron, we created (H) a connectivity matrix and (I) a cosine similarity matrix. H Connectivity matrix between FeCO axons and postsynaptic VNC neurons. FeCO axons are organized by morphological subtype and then by their cosine similarity scores. VNC neurons are organized by their cosine similarity scores. I Clustered pairwise cosine similarity matrices of all FeCO axons based on their postsynaptic connectivity. The cosine similarity between two neurons is the dot product of the normalized (unit) column weight vectors. If two FeCO neurons synapse with similar synaptic weights onto the same postsynaptic neuron, relative to the FeCO’s total output, the pairwise cosine similarity is 1. Source data are provided as a Source Data file.