Fig. 3: Haplotypes of dominant jumping effects.
From: Massively parallel jumping assay decodes Alu retrotransposition activity

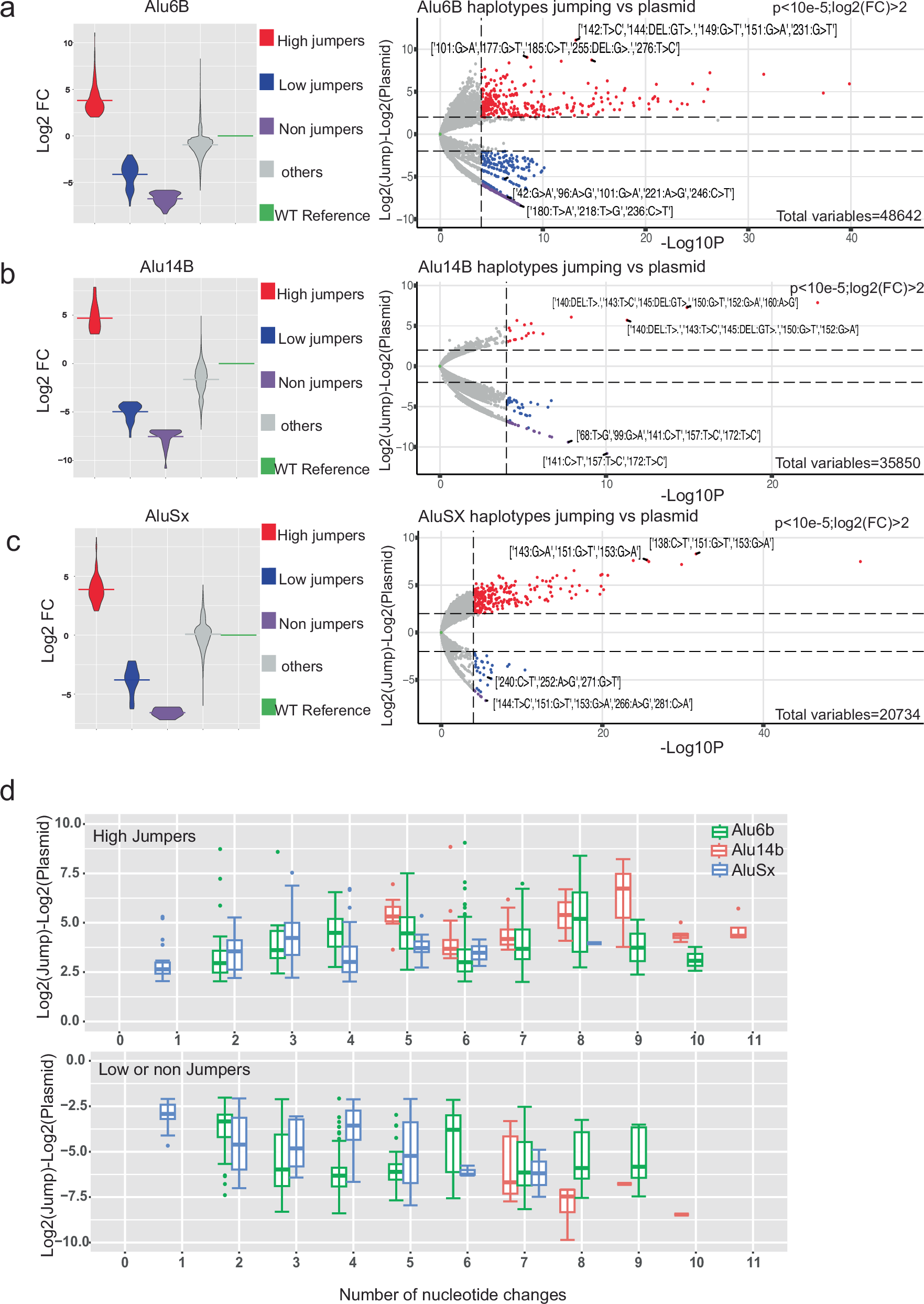
a–c Violin (left panel) and Volcano (right panel) plots showing fold-change differences in high jumpers, low jumpers, and possible non-jumping Alu haplotypes with cutoff of ±2 log2 fold-change (Log2FC) for Alu14B-Mut (a), Alu6B-Mut (b), AluSx-Mut (c), respectively. Significant effects were defined using the DESeq2 package17 with a Wald-test (two-sided) and p value threshold of 10−5. Classes were defined as significant high jumpers in red (Log2FC > 2), significant low jumpers in blue (Log2FC < −2, jumping counts > 0), and non-jumpers in purple (Log2FC < −2, jumping counts = 0 and plasmid count > 50). Non-significant haplotypes are shown in gray. Plots are normalized to a zero Log2FC of the reference or wild-type sequence (in green) of each element. Horizontal lines in the Violin plot are the median. d The number of nucleotide changes observed in the library with respect to the reference or wild-type sequence for high jumper (top) and low/non-jumper haplotypes (bottom). Box and whisker plots include the median line, the box denotes the interquartile range (IQR), whiskers denote the rest of the data distribution, and outliers are denoted by points greater than ±1.5 × IQR.