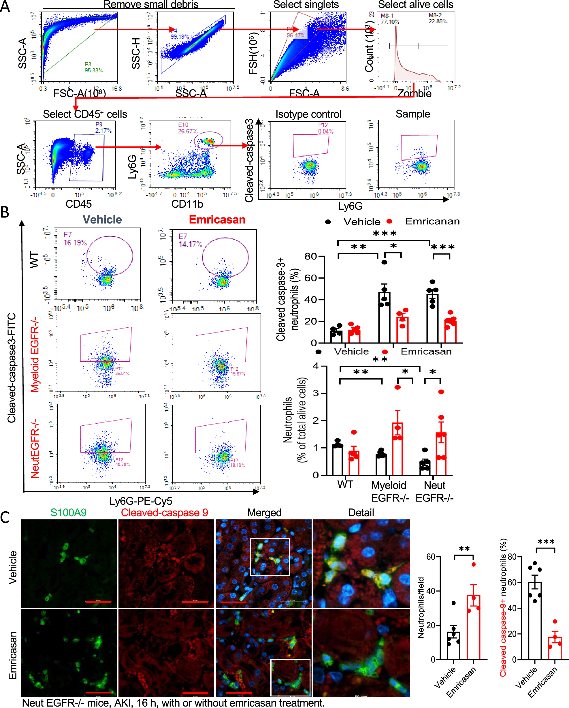
Fig. 7: Selective neutrophil EGFR deletion increased neutrophil apoptosis.

A Gating strategy for flow cytometry analysis of cleaved caspase 3 positive apoptotic neutrophils in kidney. B WT, myeloid EGFR−/−, and NeutEGFR−/− mice underwent IRI-UNX for 16 h with or without treatment with emricasan, a pan-caspase inhibitor. Flow cytometry analysis of cleaved caspase 3 indicated that the percentage of kidney apoptotic neutrophils was significantly higher in both myeloid EGFR−/− mice (n = 4 and 5) and NeutEGFR−/− mice (n = 5 and 6) compared to their corresponding WT mice (n = 4 and 5). Emricasan treatment led to an increased number of kidney neutrophils due to inhibition of neutrophil apoptosis in both myeloid EGFR−/− and NeutEGFR−/− mice. C Cleaved caspase-9 and S100A9 co-staining indicated that emricasan treatment led to increased numbers of kidney neutrophils and decreased percentage of neutrophil apoptosis in NeutEGFR−/− mice. (n = 4 and 6). Scale bar = 50 μm for all. Data are means ± SEM, *P < 0.05, **P < 0.01, ***P < 0.001, analyzed using 2-way ANOVA followed by Bonferroni’s post hoc test for (B), and 2 tailed Student’s t test for (C).