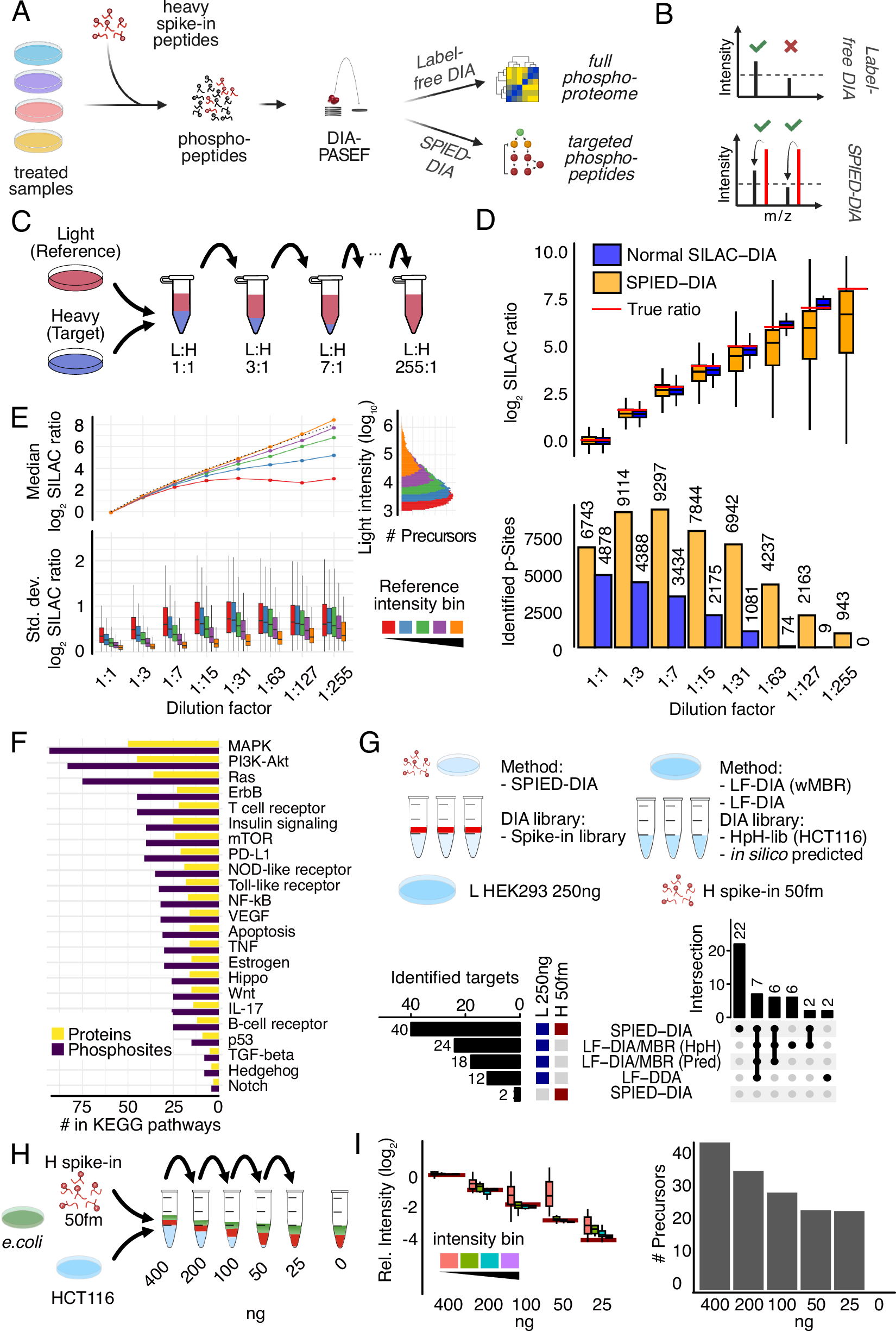
Fig. 1: Design and benchmarking of Spike-In Enhanced Detection in Data-Independent Acquisition (SPIED-DIA).

Spike-in enhanced detection in data independent acquisition (SPIED-DIA) (on previous page) (A) Workflow depicting the integration of Label-free (LF) DIA with SPIED-DIA. B Quantification and identification in LF-DIA and SPIED-DIA. C Schematic of the dilution series used to benchmark the performance of SPIED-DIA. D Number of phospho-sequences identified in at least 2 out of 3 technical replicates and corresponding H/L channel intensities. E SILAC ratio variability by light intensity and dilution derived from all quantified precursors in three technical replicates. Lines show median log2 SILAC ratios across dilution factors, binned by reference channel (L) intensity with equally sized bins. Expected ratios are shown as a dotted line. Histogram depicts precursor count distribution by log10 light intensity. Boxplots show standard deviation of log2 SILAC ratios by dilution and bin, aggregated at the modified sequence level. F Signaling pathway origins of phosphosites selected for spike-in peptide library. G Improved target peptide identification with SPIED-DIA. Targets identified in 2 out of 3 biological replicates, with a CV lower than 10%. Upset plot depicts intersections > 1. wMBR: with match-between-runs, HpH-lib: library created by high pH fractionation phosphoproteomics. H Dilution series of heavy peptides in light samples in 100 ng E. coli background, 3 replicates. I Relative mean intensity (n = 3) of precursors normalised to 400 ng L condition, filtered as in panel G Red lines depict expected relative intensity. All Boxplots show the median, interquartile range, whiskers at max 1.5×IQR, and exclude outliers. Source data are provided as a Source Data file.