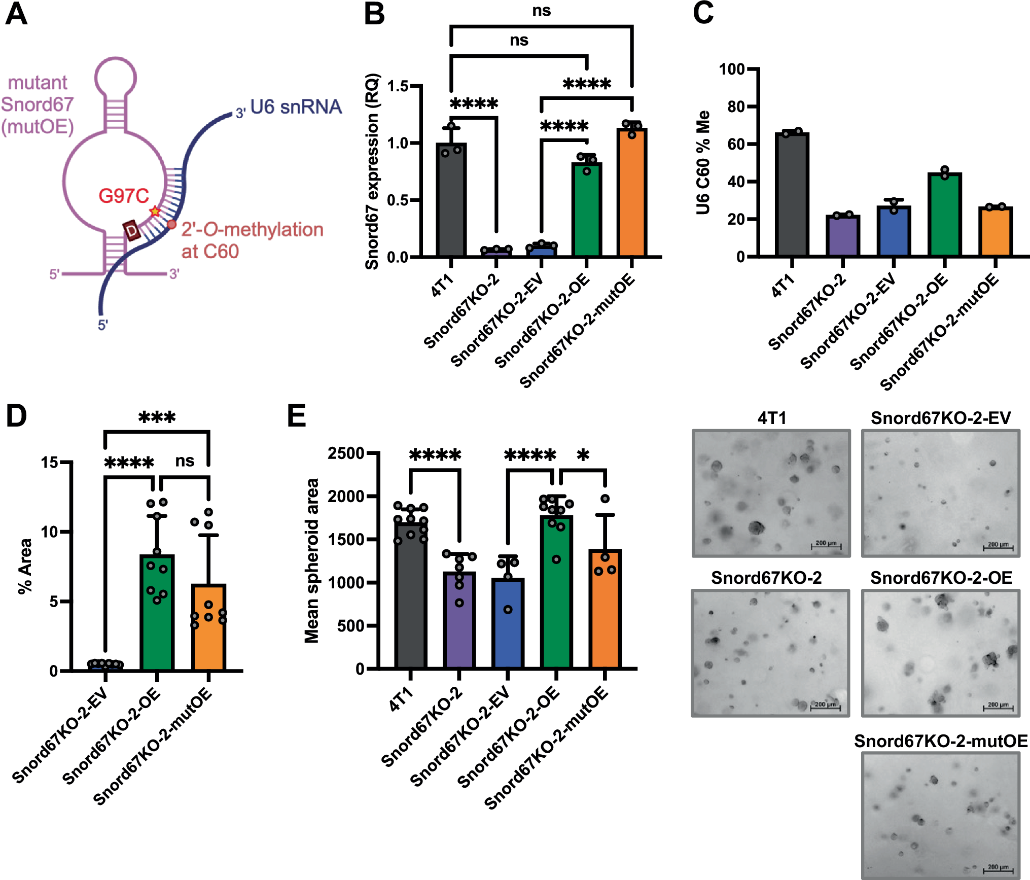
Fig. 2: Colony and spheroid formation upon stable rescue of Snord67 in 4T1 cells.

A Schematic of the Snord67 mutant construct mutOE, which contains the mutation G97C at the nucleotide complementary to the target site C60 in U6 snRNA. Created in BioRender. Zhou, K. (2025) https://BioRender.com/v01z684. B Expression of Snord67 in 4T1 WT cells (4T1), Snord67 knockout cells (Snord67KO-2), and Snord67KO-2 cells stably transfected with empty vector (EV), Snord67 expression construct (OE), or mutant Snord67 expression construct (mutOE), quantified by RT–qPCR and presented as relative quantification (RQ) normalized to GAPDH expression and to 4T1 WT cells. n = 3 biological replicates per cell line. Statistical significance was calculated by one-way ANOVA using the Šidák method for multiple comparisons; ns = not significant, ****adjusted p < 0.0001; adjusted p < 10−6 for 4T1 vs. Snord67KO-2, Snord67KO-2-EV vs. Snord67KO-2-OE, and Snord67KO-2-EV vs. Snord67KO-2-mutOE; adjusted p = 0.065 for 4T1 vs. Snord67KO-2-OE; adjusted p = 0.22 for 4T1 vs. Snord67KO-2-mutOE. C Percent methylation of U6 snRNA at the C60 position (U6 C60 % Me) in 4T1 WT cells, Snord67KO-2 cells, and stably transfected Snord67KO-2 cells, quantified by Nm-VAQ. n = 2 biological replicates per cell line. D Colony formation assay at day 5 in stably transfected Snord67KO-2 cells, quantified as percent area. n = 9 replicates per cell line. Statistical significance was calculated by one-way ANOVA using the Šidák method for multiple comparisons; ns = not significant, ***p < 0.001, ****p < 0.0001. Adjusted p < 0.0001 for Snord67KO-2-EV vs. Snord67KO-2-OE; adjusted p = 0.0002 for Snord67KO-2-EV vs. Snord67KO-2-mutOE; adjusted p = 0.27 for Snord67KO-2-OE vs. Snord67KO-2-mutOE. E Spheroid assay at day 3 in 4T1 WT, Snord67KO-2, and stably transfected Snord67KO-2 cells. Mean spheroid area was quantified using 4–10 images per cell line: 4T1 (10), Snord67KO-2 (7), Snord67KO-2-EV (4), Snord67KO-2-OE (9), Snord67KO-2-mutOE (4). Scale bar = 200 µm. Statistical significance was calculated by one-way ANOVA using the Šidák method for multiple comparisons; ns = not significant, *adjusted p < 0.05, ****adjusted p < 0.0001. Adjusted p < 0.0001 for 4T1 vs. Snord67KO-2 and Snord67KO-2-EV vs. Snord67KO-2-OE; adjusted p = 0.032 for Snord67KO-2-OE vs. Snord67KO-2-mutOE. All bar plots show mean values, with error bars representing +1 S.D. Source data are provided as a Source Data file.