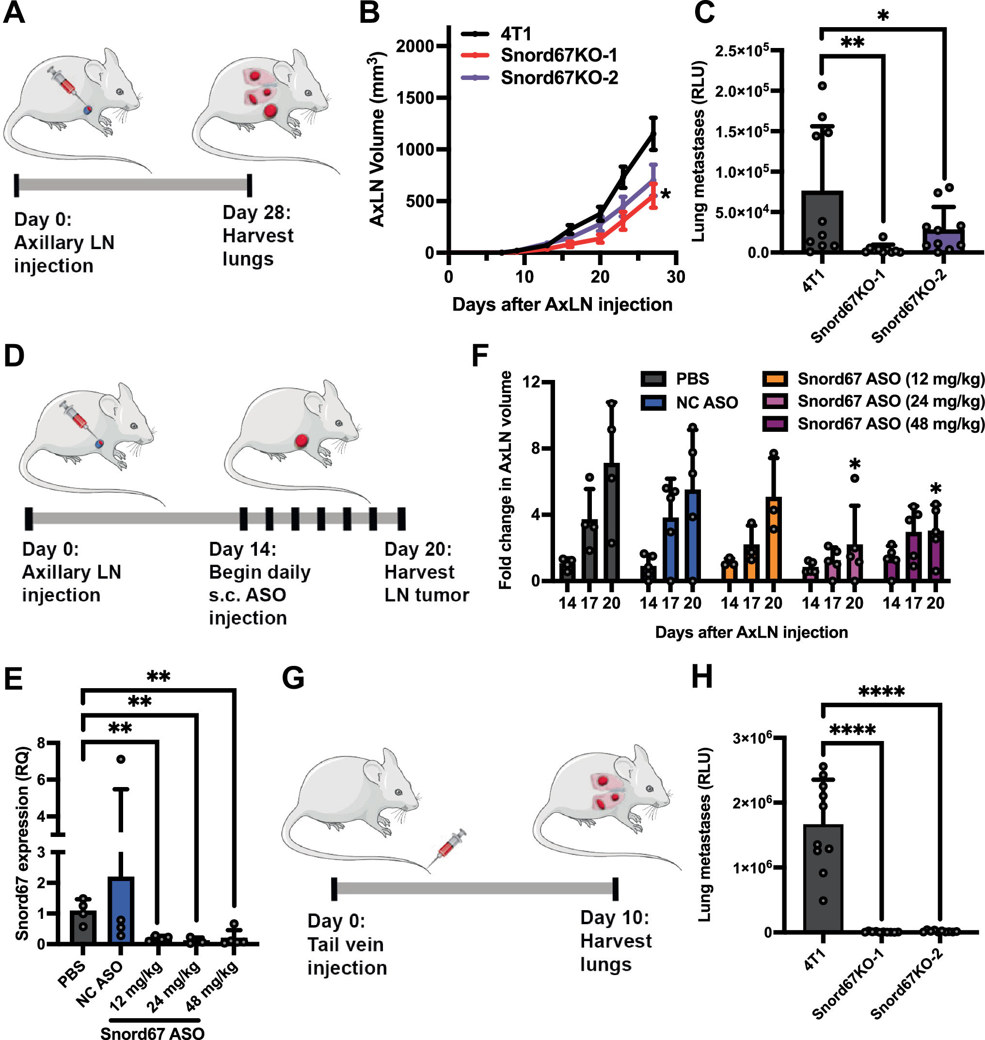
Fig. 4: Impact of Snord67 loss on AxLN tumor growth and metastasis.

A Schematic of microsurgical injection of axillary lymph node (AxLN) leading to subsequent lung metastases. B AxLN tumor volumes by calipers (line = mean, error bars = SEM, n = 10 mice/group). Statistical significance was calculated by multiple unpaired t-tests with correction for multiple testing using the Benjamini, Krieger, and Yekutieli method (FDR < 0.05); *adjusted p < 0.01 for Snord67KO-1 vs. 4T1 from 9–27 days (p-values in Supplementary Data 4). C Quantification of lung metastases at day 28 after AxLN injection. Harvested lungs were digested into a single cell suspension and Relative Luciferase Units (RLU) measured to quantify lung metastases. n = 10 mice per group, 3 technical replicates per mouse. p = 0.0031 (Snord67KO-1 vs. 4T1), p = 0.0394 (Snord67KO-2 vs. 4T1) by one-way ANOVA; *p < 0.05, **p < 0.01. D Schematic of AxLN injection to form tumors, followed by daily subcutaneous (s.c.) treatment with antisense oligonucleotide (ASO). AxLN tumors were harvested at day 20 following injection of tumor cells. E Relative quantification (RQ) of Snord67 by RT–qPCR in AxLN tumors following treatment with ASO, normalized to GAPDH and RPLP0 expression. Dose of negative control (NC) ASO was 48 mg/kg. n = 3 (24 mg/kg), 4 (PBS, NC ASO, 12 mg/kg), or 5 (48 mg/kg) biological replicates. p = 0.0044, 0.0094, 0.0047 (PBS vs. 12, 24, 48 mg/kg) by two-tailed t-tests without adjustment. F AxLN tumor volumes by calipers prior to ASO treatment, during ASO treatment, and on day of AxLN tumor harvest. n = 5 mice per treatment. p = 0.0225 and 0.0295 (PBS vs. 24 and 48 mg/kg) by unpaired one-tailed t-tests without adjustment. G Schematic of experimental metastasis: injection of cancer cells into the tail veins of mice, with subsequent metastasis to the lungs. H Quantification of lung metastases 10 days after tail vein injection. Harvested lungs were mechanically and enzymatically digested, cells were lysed, and RLU were measured. n = 10 mice/group, 3 technical replicates per mouse. p < 0.0001 for both comparisons by one-way ANOVA (***p < 0.0001). Bar plots show means, error bars = +1 S.D. The diagrams in (A, D, G) are modified from Servier Medical Art (https://smart.servier.com/smart_image/mouse; https://smart.servier.com/smart_image/lungs-11) and Pngimg.com (https://pngimg.com/image/12387). Source data are provided as a Source Data file.