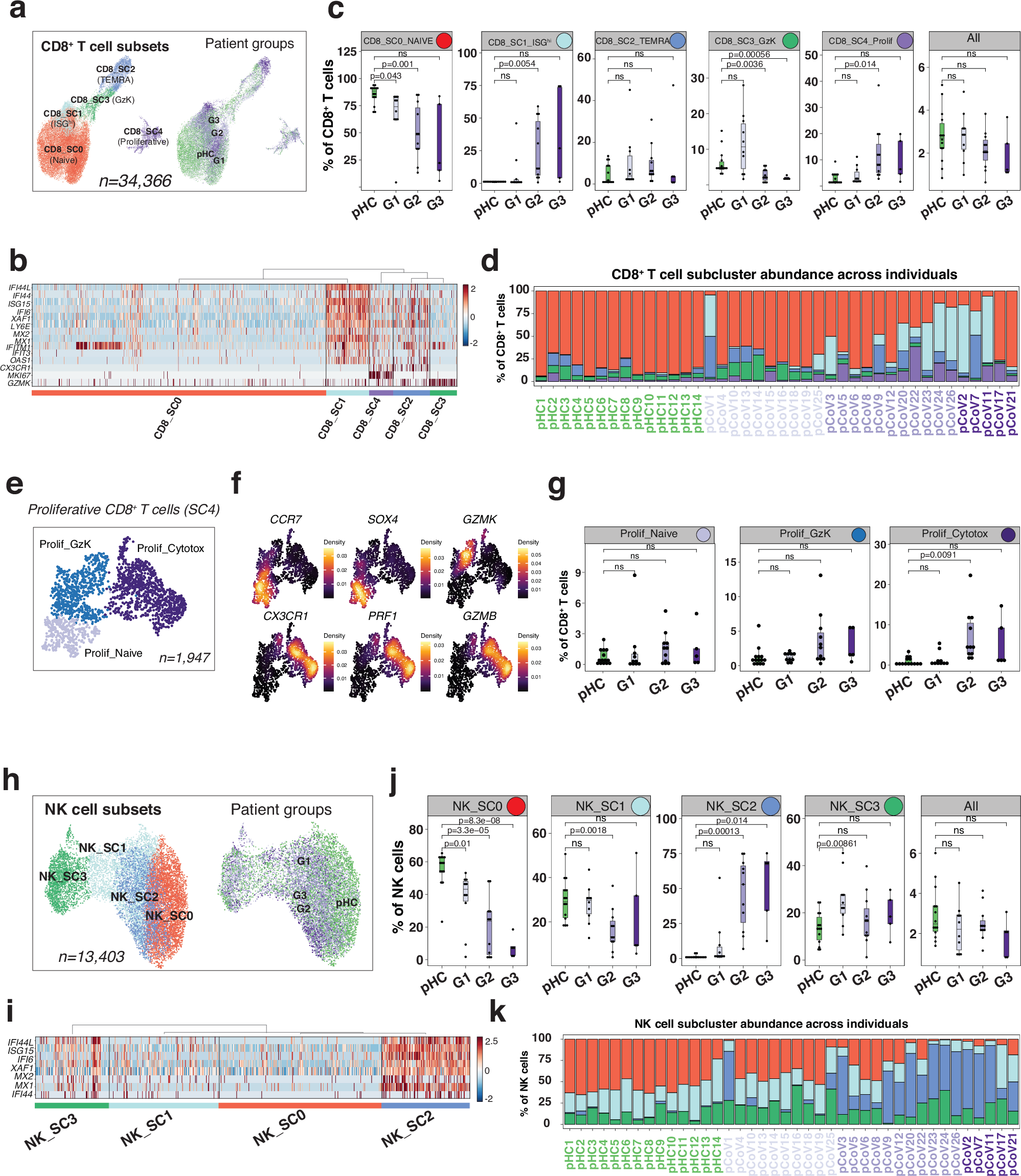
Fig. 4: ISGhi CD8+ T cells and NK cells are increased in infants with COVID-19.

a UMAP plots representing CD8+ T cell subclusters (SCs, n = 5) and patient groups (G1, G2, G3 or pHC). b Heat map representing scaled expression values of selected ISGs and marker genes across CD8+ T cell SCs. c Boxplot comparing the proportion of each CD8+ T cell SC (n = 5) across the individuals (n = 40). pCoV patient groups (G1, G2 and G3) are shown in purple, and pHC in green. P values were calculated using a two-sided t-test comparing the mean (G1, G2 or G3) with mean (pHC). ns: non-significant. The upper and lower bounds represent the 75% and 25% percentiles, respectively. d Bar plot showing the cell frequency of each CD8+ T cell SC across the 40 individuals, as categorized by patient groups (G1, G2 and G3; in purple) and pHC in green. e UMAP plot representing proliferative CD8+ T cell SCs. f Density plot, generated by the Nebulosa51 package, showing the expression of selected marker genes. g As in (c) in proliferative CD8+ T cell SCs. h As in (a) in NK cells. i As in (b) in NK cells. j As in (c) in NK cells. k As in (d) in NK cells.