Fig. 4: Directed evolution of an intracellular nanobody.
From: A chimeric viral platform for directed evolution in mammalian cells

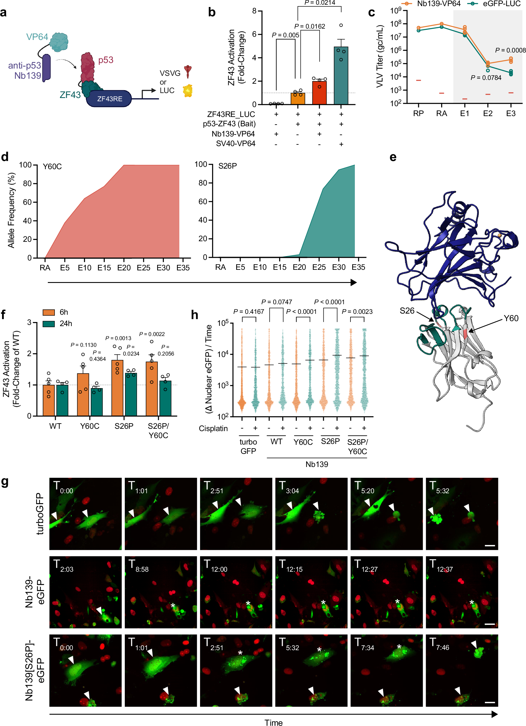
a 2-hybrid circuit design for nanobody-p53 interactions. Schematic was created with BioRender.com. (b) Binding of Nb139-VP64 to a p53 bait activates the 2-hybrid circuit, measured using a LUC reporter (SV40, positive interaction control53; N = 4 biological replicates)). Data is normalized to the ZF43RE_LUC + p53-ZF43 bait incomplete circuit (orange). Error bars represent mean ± SEM. Statistical comparisons were made using a repeated measures one-way ANOVA with the Geisser-Greenhouse correction with a Dunnett’s multiple comparisons test to generate adjusted P values. c Titers of VLVs propagated on cells expressing VSVG under the control of a p53 2-hybrid circuit (gray box) (N = 4 biological replicates). Red bars indicate the RT-qPCR NTC signal. Statistical comparisons were made using two-tailed unpaired t-tests. d Allele frequency of the major variants identified during long-term propagation on the 2-hybrid circuit. e Crystal structure 4QO1 showing Nb139 (gray; green, Nb139 complementarity-determining regions; red, evolved variant positions) in a complex with p53 (blue). f Evaluation of evolved Nb139-VP64 variants using the p53 bait reporter assay from (b) (N = 4 biological replicates). Error bars represent mean ± SEM. Statistical comparisons were made using a repeated measures one-way ANOVA with a Dunnett’s multiple comparisons test to generate adjusted P values. g Timelapse of cisplatin-treated cells that express parental Nb139-eGFP, Nb139[S26P]-eGFP fusion or turboGFP alone (red, nuclei labeled with mCherry; scale bar, 25 μm). White arrows indicate cells of interest; asterisks indicate foci formation. Representative of N = 2 biological replicates. h Quantification of changes in nuclear eGFP expression over time from timelapse data represented in (g) (N > 1000 tracked cells). Error bars represent population means. Statistical comparisons were made using one-tailed unpaired t-tests. Source data are provided as a Source Data file.