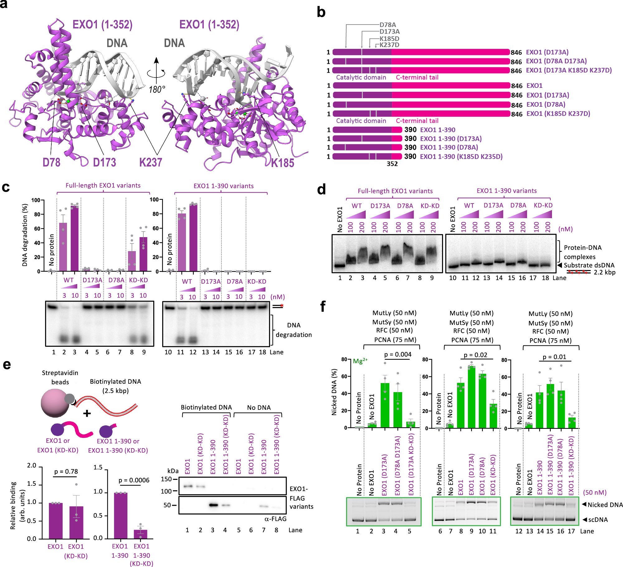
Fig. 7: DNA binding by EXO1 is necessary for MutLγ-MutSγ stimulation.

a Interaction of EXO1 with DNA from the previously reported crystal structure44. Left, residues D78 and D173 in the EXO1 catalytic domain (shown in purple) coordinate Mg2+ (shown in green) essential for its catalytic activity. Right, residues K185 and K237 of EXO1 are in close contact with DNA (shown in gray), with a potential role in DNA binding. b A cartoon of full-length EXO1 or EXO1 1-390 mutants used in this study. The mutation K185D K237D is abbreviated as KD-KD hereafter. c Nuclease assays using 3’-labeled 50 bp dsDNA with indicated full-length EXO1 and EXO1 1-390 variants. Top, quantification. Averages shown, n = 4 independent experiments; error bars, SEM. Bottom, a representative gel. The red asterisk indicates the position of the radioactive label. d Electrophoretic mobility shift assays with recombinant full-length EXO1 and EXO1 1-390 variants as indicated, using randomly labeled 2.2 kbp-long dsDNA. The red asterisks indicate the radioactive labels. Shown is a representative of two independent experiments. e Interaction assay of DNA and EXO1 variants. Biotinylated DNA (2.5 kbp) (bait) was immobilized on streptavidin beads, and EXO1 variants (preys) were subsequently added. Left, schematic of the assay (top), quantification of the interaction relative to either EXO1 or EXO1 1-390; averages shown, n = 3 independent experiments; error bars, SEM; two-tailed t-test (bottom). Right, a representative experiment analyzed by Western blotting. f Stimulation of MutLγ-MutSγ complex nicking activity by the indicated EXO1 variants in the presence of 0.6 mM Mg2+ and RFC-PCNA. Top, quantification; averages shown, n = 4 independent experiments; error bars, SEM; two-tailed t-test. Bottom, representative gels. Source data are provided as a Source Data file.