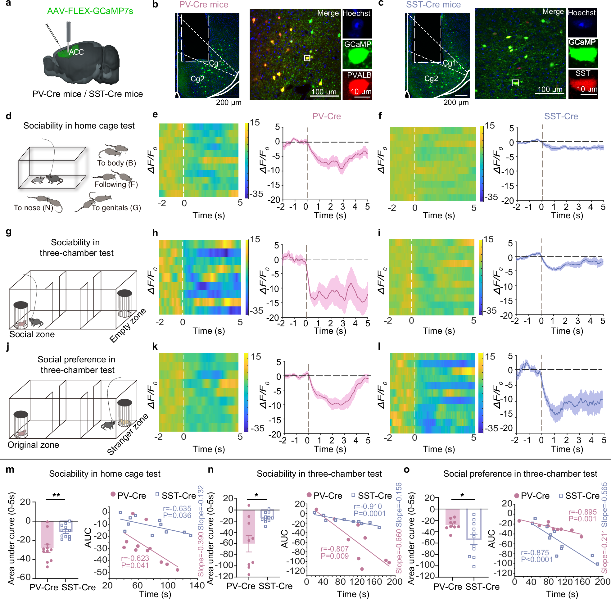
Fig. 1: The activity of PV and SST interneurons varies during different phases of social interactions.

a Schematic diagram of AAV-FLEX-GCaMP7s injection (The 3D brain image was created with CEBSIT/ION Digital Brain https://www.digital-brain.cn/). b Example image showing fiber placement in the ACC (left) and GCaMP7s expression (right). c Same as (b) but for SST-Cre mice. d Cartoon depicting the social recognition behavior in the home cage test. e Ca2+ signals associated with social recognition in (d). Left: heatmap of Ca2+ signals, with each row representing one mouse. Right: the peri-event plot of the average Ca2+ transients: thick lines indicate the mean, shaded areas represent the SEM (n = 11 mice). f Same as (e) but for SST-Cre mice, n = 11 mice. g Schematic diagram of the three-chamber sociability test. h, i Same as (e) but for PV-Cre (h, n = 9 mice) and SST-Cre (i, n = 11 mice) mice in the sociability test. j, k, l Same as (g, h, i) but for PV-Cre (k, n = 9 mice) and SST-Cre (l, n = 11 mice) mice in social preference test. Schematic diagrams in (d, g, j) are designed by us. m Comparison of AUC (area under curve) (left) and the correlation index between social duration and neuronal activity in the PV-Cre and SST-Cre groups (right) (n = 11 mice per group, two-tailed unpaired t test, t = −3.665, P = 0.002; Pearson correlation test, r = −0.623, P = 0.041 for PV, r = −0.635, P = 0.036 for SST). n Same as (m) but for sociability (n = 9 PV-Cre mice, n = 11 SST-Cre mice, two-tailed unpaired t test, t = −3.087, P = 0.014; Pearson correlation test, r = −0.807, P = 0.009 for PV, r = −0.910, P = 0.0001 for SST). o Same as (m) but for social preference (n = 9 PV-Cre mice, n = 11 SST-Cre mice, two-tailed unpaired t test, t = 2.656, P = 0.020; Pearson correlation test, r = −0.895, P = 0.001 for PV, r = −0.875, P < 0.0001 for SST). All statistical tests are two-sided. Data are presented as mean ± SEM. *P < 0.05, **P < 0.01. Source data are provided as a Source Data File.