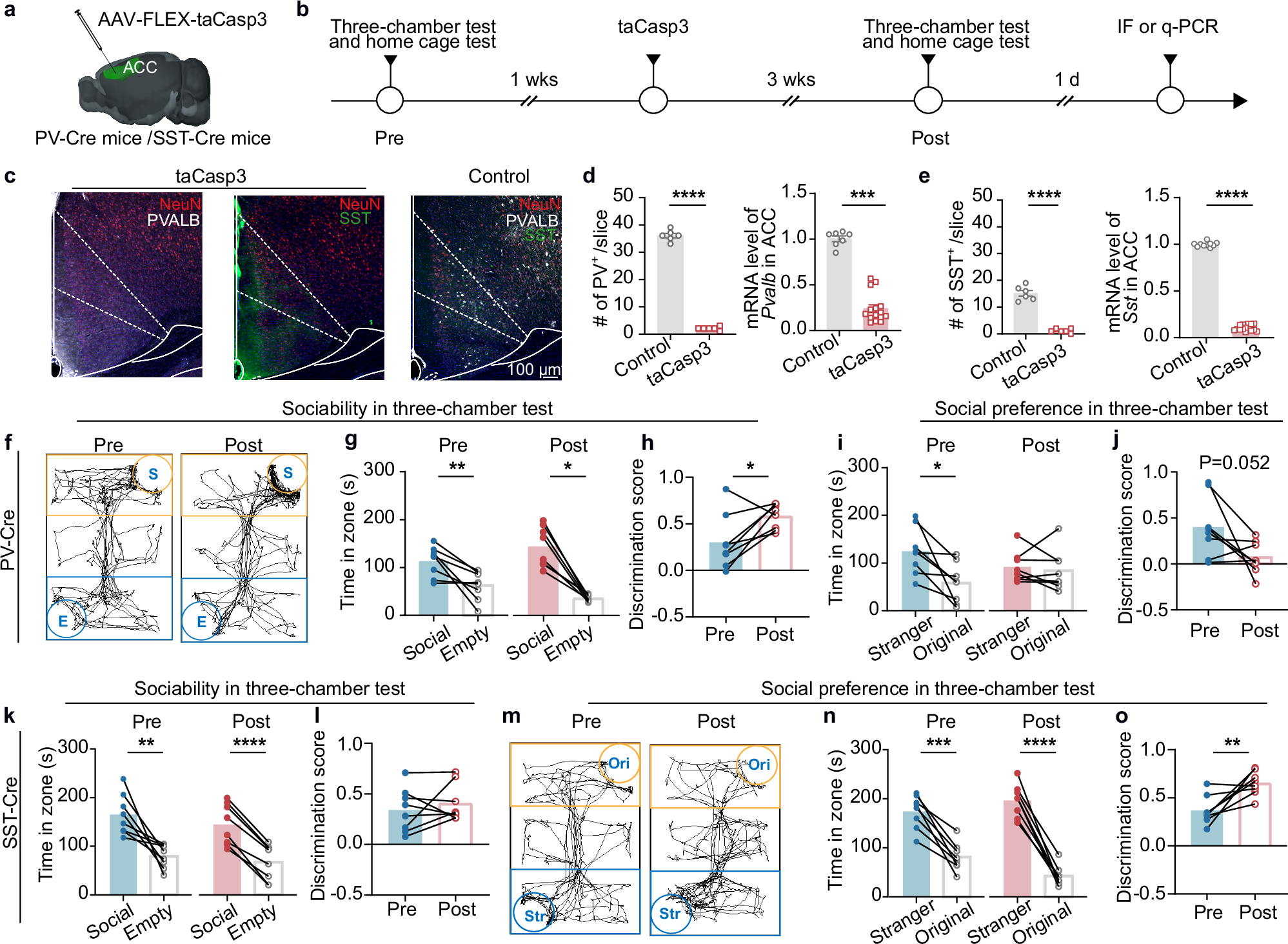
Fig. 2: Apoptosis of PV and SST interneurons in the ACC induced by virus alters behavior in the three-chamber test.

a Schematic diagram of virus injection (The 3D brain image was created with CEBSIT/ION Digital Brain https://www.digital-brain.cn/). b Timeline of the experimental procedure. c Representative immunofluorescence images. d Number of PV+ cells (left) and Pvalb mRNA levels (right) (left: n = 6 slices from 2 mice per group, two-tailed unpaired t test, t = 39.703, P < 0.0001; right: n = 7 control mice, n = 15 taCasp3 mice, Two-sided Mann‒Whitney U test, Z = −3.702, P = 0.0002). e Same as (d) but for SST-Cre mice (left: n = 6 slices from 2 mice per group, two-tailed unpaired separate variance estimation t test, t = 12.494, P < 0.0001; right: n = 10 mice for the control and n = 15 mice for taCasp3, two-tailed unpaired t test, t = 73.364, P < 0.0001). f Traces of PV-Cre mice before (left) and after (right) viral intervention in the sociability test. g Quantification of time spent in the social zone and empty zone before and after viral intervention for PV-Cre mice (n = 8 mice per group; two-tailed paired t test, t = 3.519, P = 0.0097 for Pre; Two-sided Wilcoxon signed-rank test, Z = −2.521, P = 0.012 for Post). h Discrimination score for PV-Cre mice in (g) (n = 8 mice, two-tailed paired t test, t = −2.698, P = 0.031). i Quantification of time spent in the stranger zone and original zone before and after viral intervention for PV-Cre mice (n = 8 mice, two-tailed paired t test, t = 3.220, P = 0.015 for Pre, t = 0.620, P = 0.555 for Post). j Discrimination score for PV-Cre mice in (i) (n = 8 mice, two-tailed paired t test, t = 2.337, P = 0.052). k Same as (g) but for SST-Cre mice (n = 8 mice; two-tailed paired t test, t = 4.024, P = 0.005 for Pre; t = 11.084, P < 0.0001 for Post). l Same as (h) but for SST-Cre (n = 8 mice, Two-sided Wilcoxon signed-rank test, Z = −0.560, P = 0.575). m Traces of SST-Cre mice before (left) and after (right) viral intervention in the social preference test. n Same as (i) but for SST-Cre mice (n = 8 mice; two-tailed paired t test, t = 6.899, P = 0.0002 for Pre; t = 11.919, P < 0.0001 for Post). o Same as (j) but for SST-Cre mice (n = 8 mice, two-tailed paired t test, t = −3.615, P = 0.0086). All statistical tests are two-sided. Data are presented as mean ± SEM. *P < 0.05, **P < 0.01, ***P < 0.001, ****P < 0.0001. Source data are provided as a Source Data File.