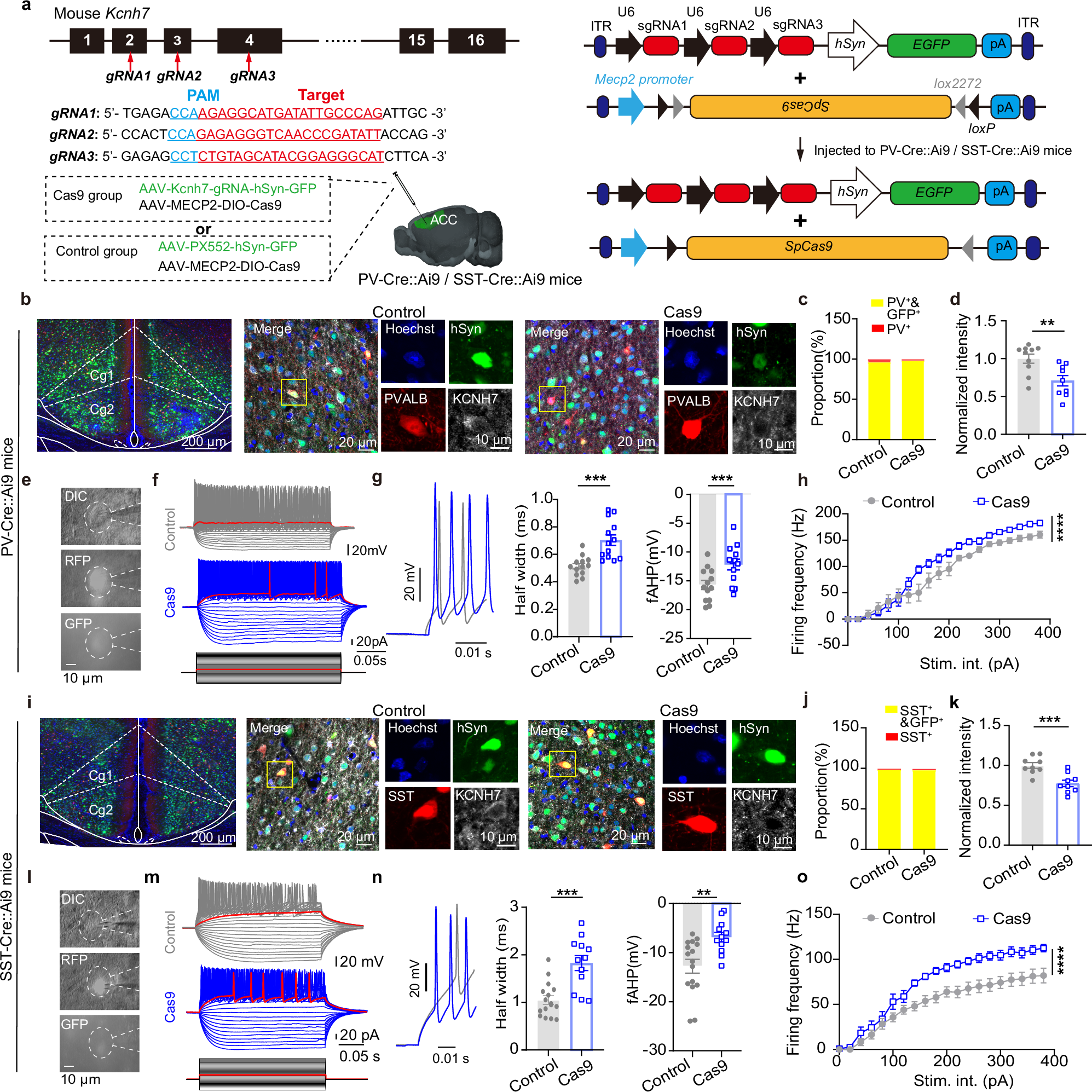
Fig. 7: CRISPR-Cas9-mediated Kcnh7 knock out in PV and SST interneurons enhances neuronal excitability.

a Schematic of the CRISPR-Cas9 viral strategy used to target Kcnh7 in PV and SST interneurons (The 3D brain image was created with CEBSIT/ION Digital Brain https://www.digital-brain.cn/). b Representative images of PV-Cre mice showing AAV-sgRNA-hSyn-GFP expression (left) and KCNH7 expression in the control group (middle) and Cas9 virus group (right). c Over 99% of PV+ neurons expressed GFP, indicating successful viral infection (n = 6 slices for 2 mice per group). d Quantification of KCNH7 protein levels showing a significant reduction in the Cas9 group compared to the control group (n = 10 cells for Control and n = 9 cells for Cas9 from 2 mice per group; Mann‒Whitney U test, Z = −2.776; P = 0.006). e Ex vivo electrophysiological recordings from PV-Cre::Ai9 neuron. f, g Representative traces of action potential (f), half width (g left, middle) and fAHP (g right) in PV-Cre::Ai9 cells (n = 13 cells per group from 3 mice; two-tailed unpaired t test, t = −4.342, P = 0.0004 for half width; two-tailed unpaired t test, t = −2.914, P = 0.008 for fHAP). h Input‒output curve of PV-Cre::Ai9 neurons, showing increased spike frequency in the Cas9 group compared to the control group (n = 9 control cells and n = 12 Cas9 cells from 3 mice per group; Friedman’s M test; Χ2between group = 26.390; Pbetween group < 0.0001; Χ2within group = 346.474; Pwithin group < 0.0001). i Same as (b) but for SST-Cre mice. j Over 99% of SST+ neurons expressed GFP, indicating successful viral infection (n = 6 slices for 2 mice per group). k Significant reduction in KCNH7 protein levels in the Cas9 group compared to the control group (n = 9 cells from 2 mice per group, two-tailed unpaired t test, t = 4.189, P = 0.0007). l–n Same as (e–g) but for SST-Cre::Ai9 cells (n = 16 cells for control and n = 12 cells for Cas9 from 3 mice per group; two-tailed unpaired t test, t = −4.568, P = 0.0001 for half width; Mann‒Whitney U test, Z = −2.971, P = 0.003 for fHAP). o Same as (h) but for SST-Cre::Ai9 cells (n = 10 cells for control and n = 12 cells for Cas9 from 3 mice per group; Friedman’s M test, Χ2between group = 111.364; Pbetween group < 0.0001, Χ2within group = 330.163, Pwithin group < 0.0001). All statistical tests are two-sided. Data are presented as mean ± SEM. **P < 0.01, ***P < 0.001, ****P < 0.0001. Source data are provided as a Source Data File.