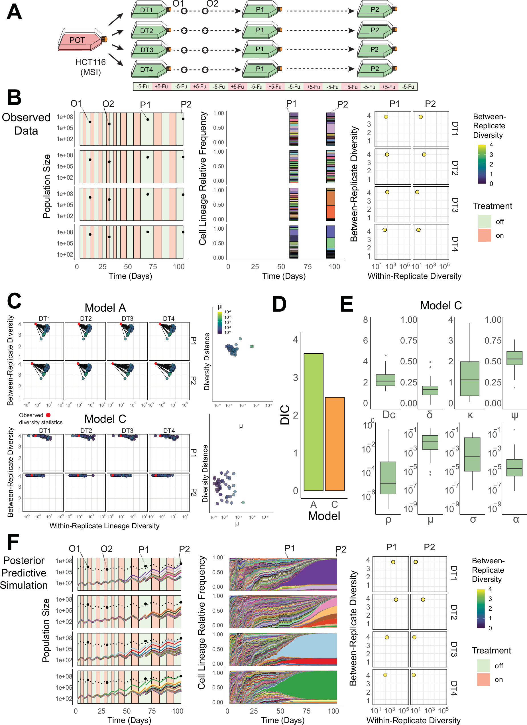
Fig. 5: Quantification of the evolutionary dynamics during treatment in a barcoded colorectal cancer cell line (HCTbc).

A A simplified schematic of the experimental design used in a long-term evolutionary resistance assay. Barcoded HCT116 cells (HCTbc) were barcoded and expanded (POT) before being sampled into four replicate drug-treatment sub-populations (DT1-4) that were exposed to periodic chemotherapy treatment (5-fluoruracil: 5-Fu) and passaged at two timepoints (P1 & P2). B Population size counts at four timepoints per-replicate (DT1-4), including two intermediate population size estimates (O1 & O2) and two Passage timepoints (P1 & P2) (left panel); top 20 sequenced barcode lineage relative frequencies at the two passage timepoints, where area colour denotes lineage identity (middle panel); lineage diversity statistics of the sequenced barcode distributions at the two passage timepoints (P1 and P2) for each replicate composed of within replicate lineage diversity and between-replicate diversity dissimilarity. C Posterior predictive simulations for Model A (unidirectional transitions–top) and Model C (escape transitions – bottom) of the within and between-replicate diversity statistics (LHS) and the normalised diversity distance from the observed statistics (red points) to the simulated values (highlighted by the transition parameter μ). D The Deviance Information Criterion (DIC), a measure of model fit, for Model A & Model C (lower values indicate higher model support) calculated using the posterior predictive distributions. E The posterior distributions (n = 50, 4 experimental replicates) for parameters in Model C (the model with the highest support). Boxplots show the median, the first and third quartiles, and whiskers 1.5x the interquartile range. Parameters: ρ - pre-existing fraction of resistance, μ—sensitive to resistant transition probability per cell division, σ— resistant to sensitive transition probability per cell division, α—resistant to escape transition probability per cell division, ψ—strength of the resistant phenotype, Dc—maximum strength of the drug, κ—accumulation/decay rate of the drug. F A posterior predictive simulation using Model C. Source data are provided as a Source Data File.