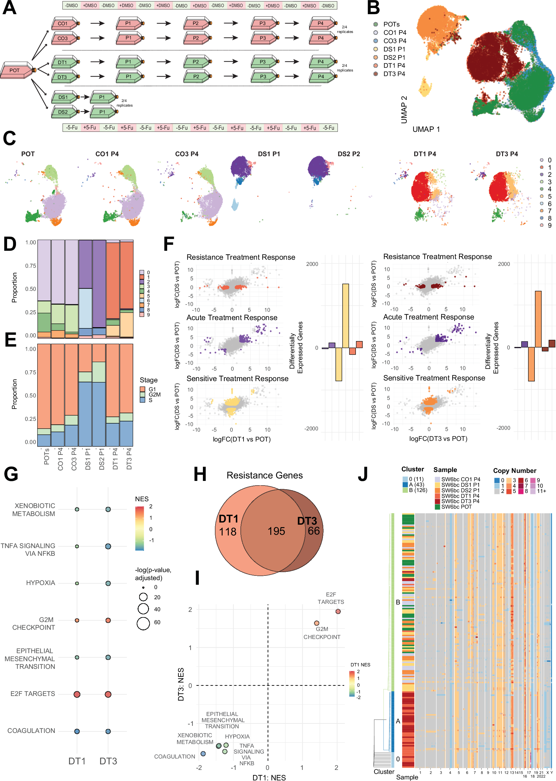
Fig. 6: Functional characterisation of resistance in SW6bc.

A Schematic of sample design and naming schemes from the long-term resistance evolution experiment using barcoded SW620 colorectal cancer cells. Periods of on/off treatment (5-Fu and DMSO) are for illustrative purposes and are not to scale. B UMAP dimensionality reduction of the scRNA-seq data from chosen sample replicates. C Cluster assignment of UMAP results on a sample-by-sample basis highlighted by cluster identity. D Cluster assignment proportions by cell sample. E Cell cycle stage proportions by cell sample. F Genes associated with replicate-specific differential expression (DE) identified via specific comparisons (coloured points per panel): Resistance Treatment Response - DE in DT but not DS; Acute Treatment Response - DE in DT and DS; Sensitive Treatment Response - DE in DS but not DT. Comparisons are performed for each drug treatment replicate (DT1 & DT3), and the number of significantly DE genes in each group are also shown per comparison. Significantly differentially expressed genes were identified using a quasi-likelihood F-test (QLF test) in edgeR. G Gene set enrichment analysis (GSEA) for each drug-treatment replicate (DT1 and DT3) for genes identified as ‘Resistance’ genes in each replicate. Only gene sets that were found to be significant (adjusted p-value < 0.05) in one of the two replicates are shown. Point colour denotes normalised enrichment score (NES). Adjusted p-values were computed using the multilevel adaptive algorithm implemented in fgseaMultilevel. H The number of shared/unique Resistance genes between each drug-treatment replicate. I ‘Resistance’ genes GSEA NES comparison between DT1 and DT3. J A subset of single-cell copy number profiles from SW6bc experimental replicates. Each row is a single cell and chromosome bin colour denotes copy number. Rows are highlighted by sample identity and cluster assignment. Source data is provided as a Source Data file.