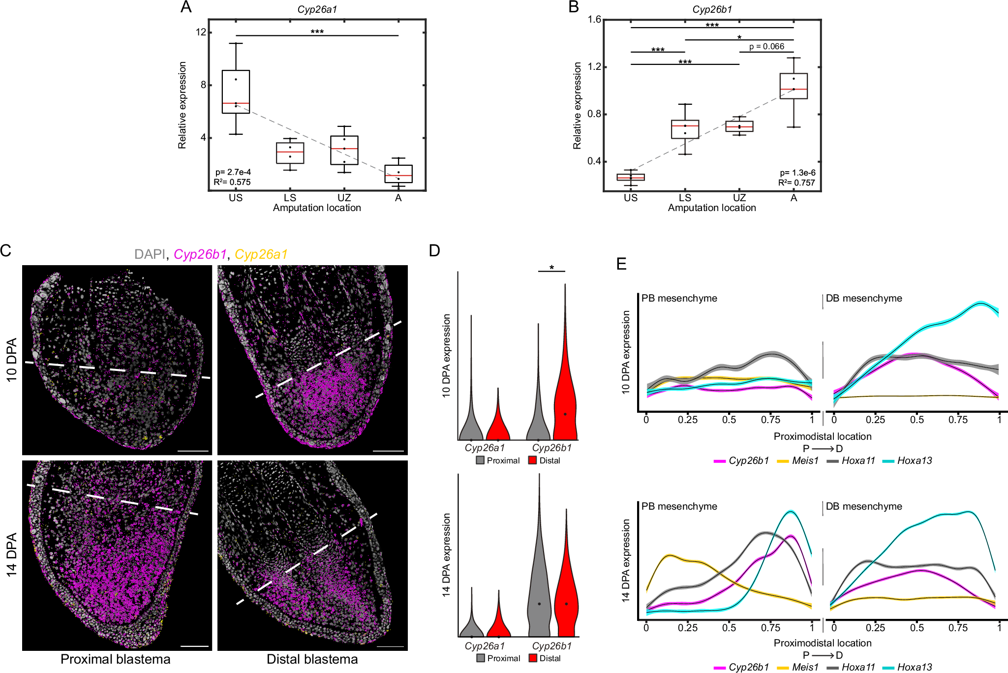
Fig. 2: Cyp26b1 is differentially expressed in PBs and DBs and is related to Meis1, Hoxa11, and Hoxa13 expression.

A, B qRT-PCR of Cyp26a1 (A) and Cyp26b1 (B) at different PD amputation locations (3.5 cm (HT) animals aged 2.5 months, 10 DPA). Boxplot and analyses as in Fig. 1B, C. * = p < 0.05, *** = p < 0.001. C HCR-FISH for Cyp26a1 and Cyp26b1 in PBs and DBs at 10 and 14 DPA. Dashed lines indicate amputation plane. Scale bars = 200 µm. D Quantification for mesenchymal Cyp26a1 and Cyp26b1 in PBs and DBs at 10 and 14 DPA (3.5 cm (HT) animals aged 2.5 months). Axes and analyses as in Fig. 1E. * = p < 0.05. E PD intensity plots for mesenchymal Cyp26b1, Meis1, Hoxa11, and Hoxa13 in PBs and DBs at 10 and 14 DPA. Shaded region represents 99% confidence interval. Axes and analyses as in Fig. 1F. Sample size and exact p-values are located within the source data file. Source data are provided as a source data file.