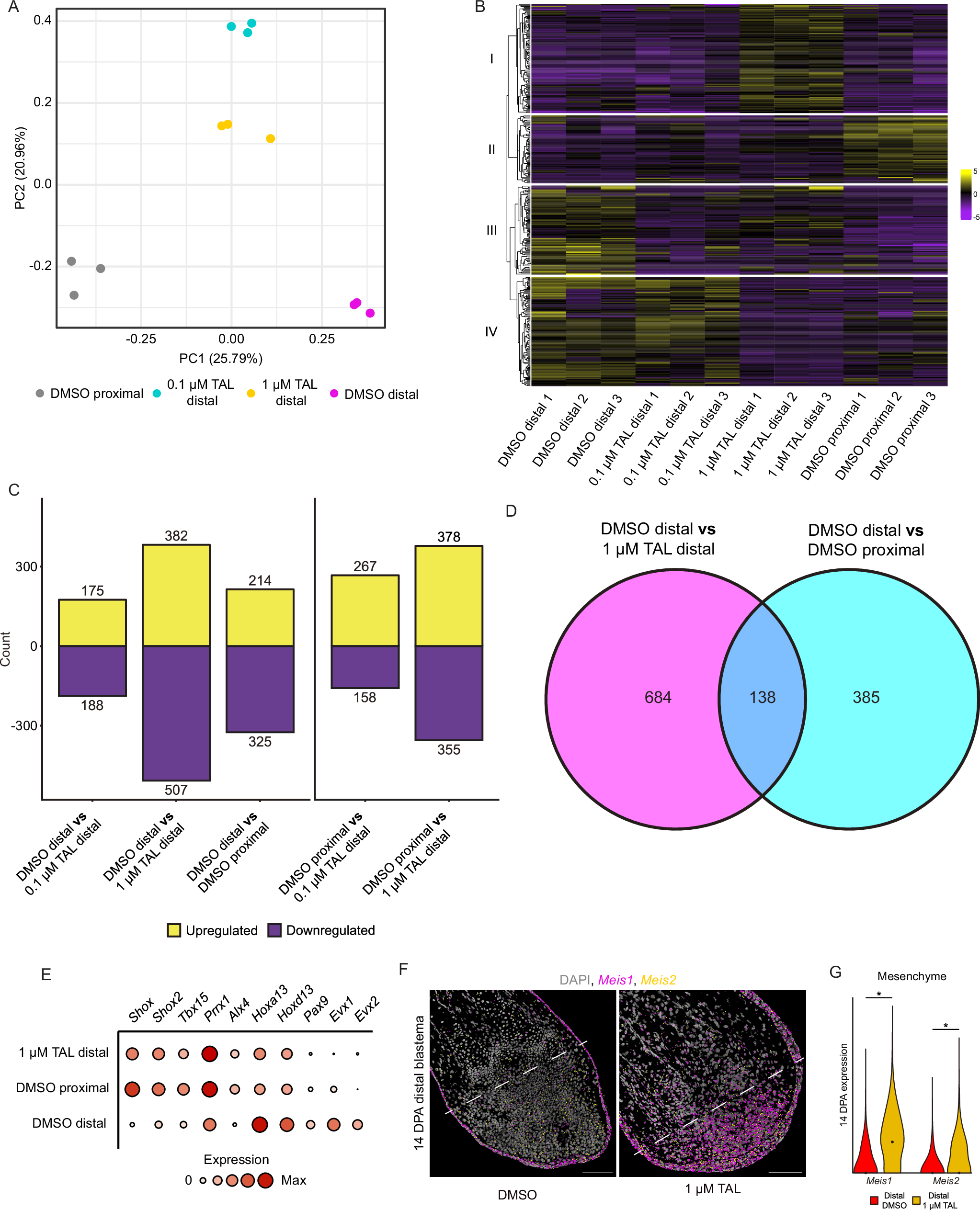
Fig. 4: CYP26 inhibition reprograms DBs into a more PB-like identity.

A PCA of bulk transcriptomes from DBs treated with DMSO, 0.1, or 1 µM TAL and PBs treated with DMSO. B Heatmap of the top 371 (padj <0.01, FC = 1.5) genes expressed in each sample type. Cluster numbers are next to the dendrogram. C Bar graphs of significantly upregulated and downregulated genes (padj <0.1) within each comparison. D Venn diagram of overlapping DEGs (padj <0.1) from DMSO treated DBs vs DMSO treated PBs and DMSO treated DBs vs 1 µM TAL treated DBs. Full gene lists are located in the source data file. E Selected shared DEGs from (D). F HCR-FISH for Meis1 and Meis2 in DBs administered DMSO or 1 µM TAL at 14 DPA. Dashed line indicates amputation plane. Scale bars = 200 µm. G Dot quantification for mesenchymal Meis1 and Meis2 in DBs treated with DMSO or 1 µM TAL at 14 DPA (3.5 cm (HT) animals aged 2.5 months). Axes and analyses as in Fig. 1E. * = p < 0.05. Sample size and exact p-values are located within the source data file. Source data are provided as a source data file.