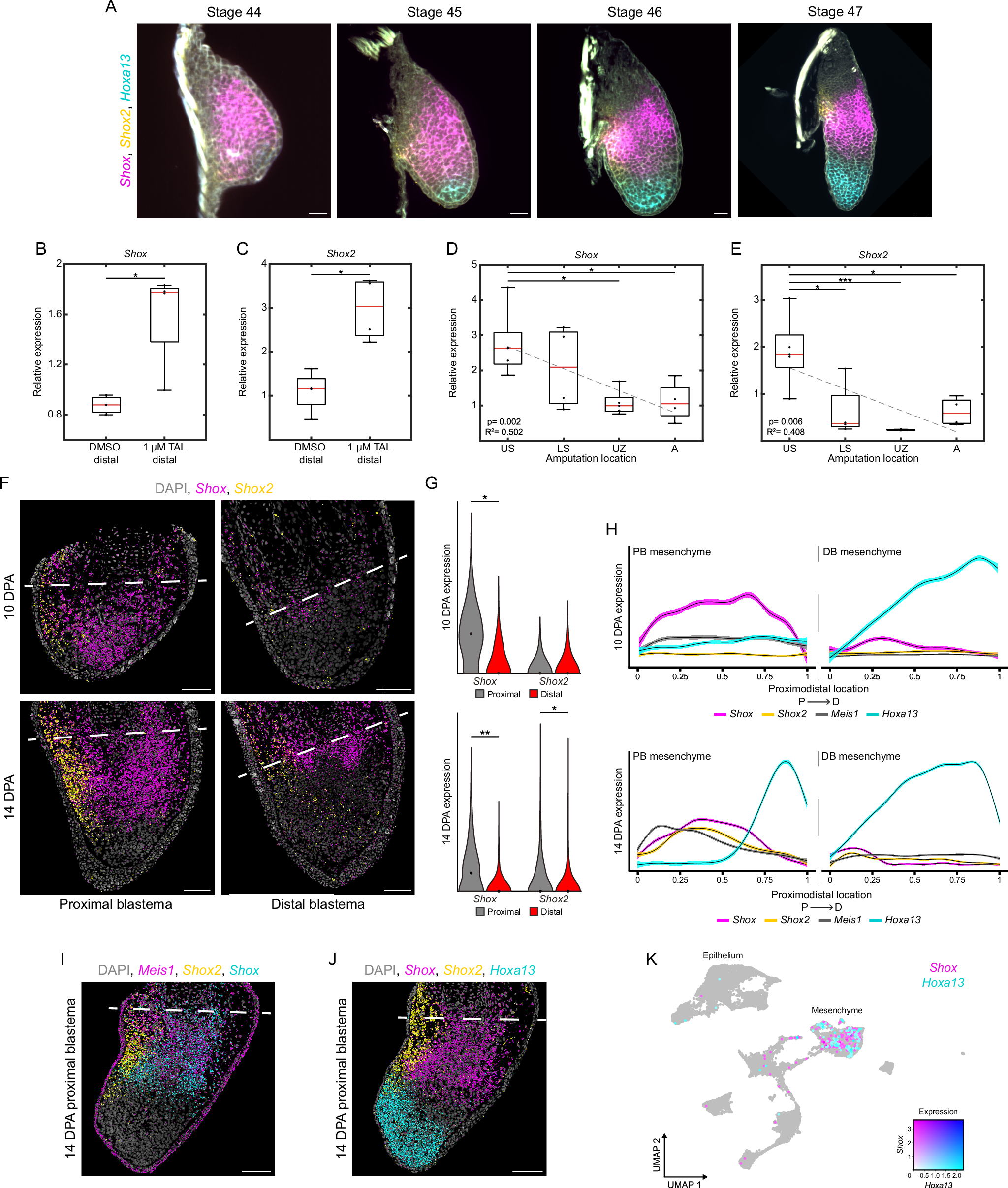
Fig. 5: Shox and Shox2 mark proximal and posterior positional identity.

A Whole mount HCR-FISH for Shox, Shox2, and Hoxa13 in stage 44-47 developing limb buds. The images represent a single, 2D z-plane within a 3D image stack. Scale bars = 50 µm. B, C qRT-PCR of Shox and Shox2 in DMSO or 1 µM TAL treated DBs (3.5 cm (HT) animals aged 2.5 months, 10 DPA). Each gene was normalized to Ef1a and the groups were analyzed using a two-tailed t-test. Boxplot as in Fig. 1B, C. * = p < 0.05. D, E qRT-PCR of Shox (D) and Shox2 (E) at different PD amputation locations (3.5 cm (HT) animals aged 2.5 months, 10 DPA). Boxplot and analyses as in Fig. 1B, C. * = p < 0.05, *** = p < 0.001. F HCR-FISH for Shox and Shox2 in PBs and DBs at 10 and 14 DPA. Dashed lines indicate amputation plane. Scale bars = 200 µm. G Dot quantification for mesenchymal Shox and Shox2 in PBs and DBs at 10 and 14 DPA (3.5 cm (HT) animals aged 2.5 months). Axes and analyses as in Fig. 1E. * = p < 0.05, ** = p < 0.01. H PD intensity plots for mesenchymal Shox, Shox2, Meis1, and Hoxa13 in PBs and DBs at 10 and 14 DPA. Shaded region represents 99% confidence interval. Axes and analyses as in Fig. 1F. I, J HCR-FISH for Meis1, Shox2, and Shox (I) or Shox, Shox2, and Hoxa13 (J) in a PB at 14 DPA. Dashed line indicates amputation plane. Scale bars = 200 µm. K UMAP of Shox+ and Hoxa13+ cells in blastemas at 7, 14, and 22 DPA from reanalyzed scRNA-seq dataset32. Sample size and exact p-values are located within the source data file. Source data are provided as a source data file.