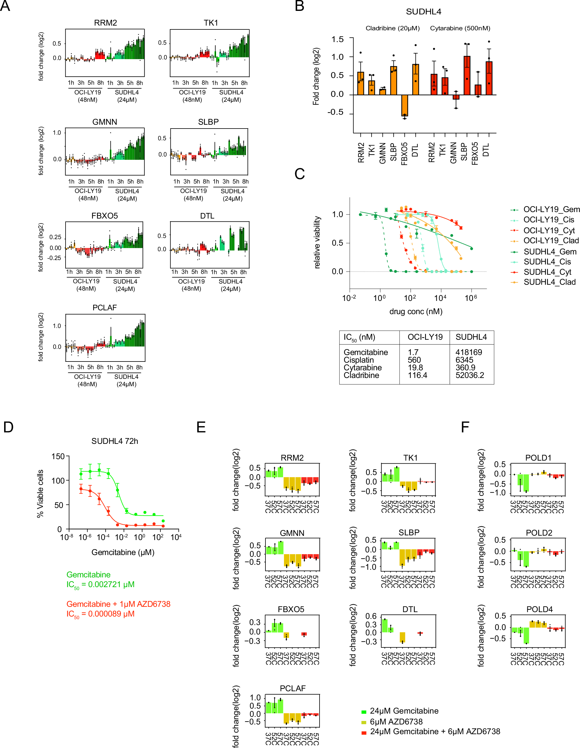
Fig. 5: ADDR response in gemcitabine resistant cells.
From: MS CETSA deep functional proteomics uncovers DNA repair programs leading to gemcitabine resistance

A IMPRINTS profiles of ADDR protein ensemble in OCI-LY19 (red hues) and SUDHL4 (green hues) after 1 h, 3 h, 5 h and 8 h gemcitabine treatment. Data are presented as mean log2 fold change compared to the reference ±SEM from biological replicates (n = 3). Source data are provided as a Source Data file. B Quantification of ADDR proteins in SUDHL4 cells after 6 h treatment with cladribine (orange) and cytarabine (red). Data are presented as mean log2 fold change compared to the reference ±SEM from biological replicates (n = 3). Source data are provided as a Source Data file. C Relative viability and IC50 values of OCI-LY19 (dotted lines) and SUDHL4 (continuous lines) cells after 48 h treatment with increasing concentrations of gemcitabine (green), cisplatin (light blue), cytarabine (red) or cladribine (orange). Data are presented as mean relative viability compared to the reference ±SEM from biological replicates (n = 3). Source data are provided as a Source Data file. D Relative viability of SUDHL4 cells treated for 72 h with increasing concentrations of gemcitabine, either alone (green) or in combination with 1 µM AZD6738 (red). Data are presented as mean relative viability compared to the reference ±SEM from biological replicates (n = 9). Source data are provided as a Source Data file. E IMPRINTS profiles of ADDR protein ensemble in gemcitabine resistant SUDHL4 cells after 6 h of treatment of gemcitabine alone, AZD6738 alone or in combination. Data are presented as mean log2 fold change compared to the reference ±SEM from biological replicates (n = 3). Source data are provided as a Source Data file. F IMPRINTS profiles of POLD1, POLD2, POLD4 in gemcitabine resistant SUDHL4 cells after 6 h of treatment of gemcitabine alone, AZD6738 alone or in combination. Data are presented as mean log2 fold change compared to the reference ±SEM from biological replicates (n = 3). Source data are provided as a Source Data file.