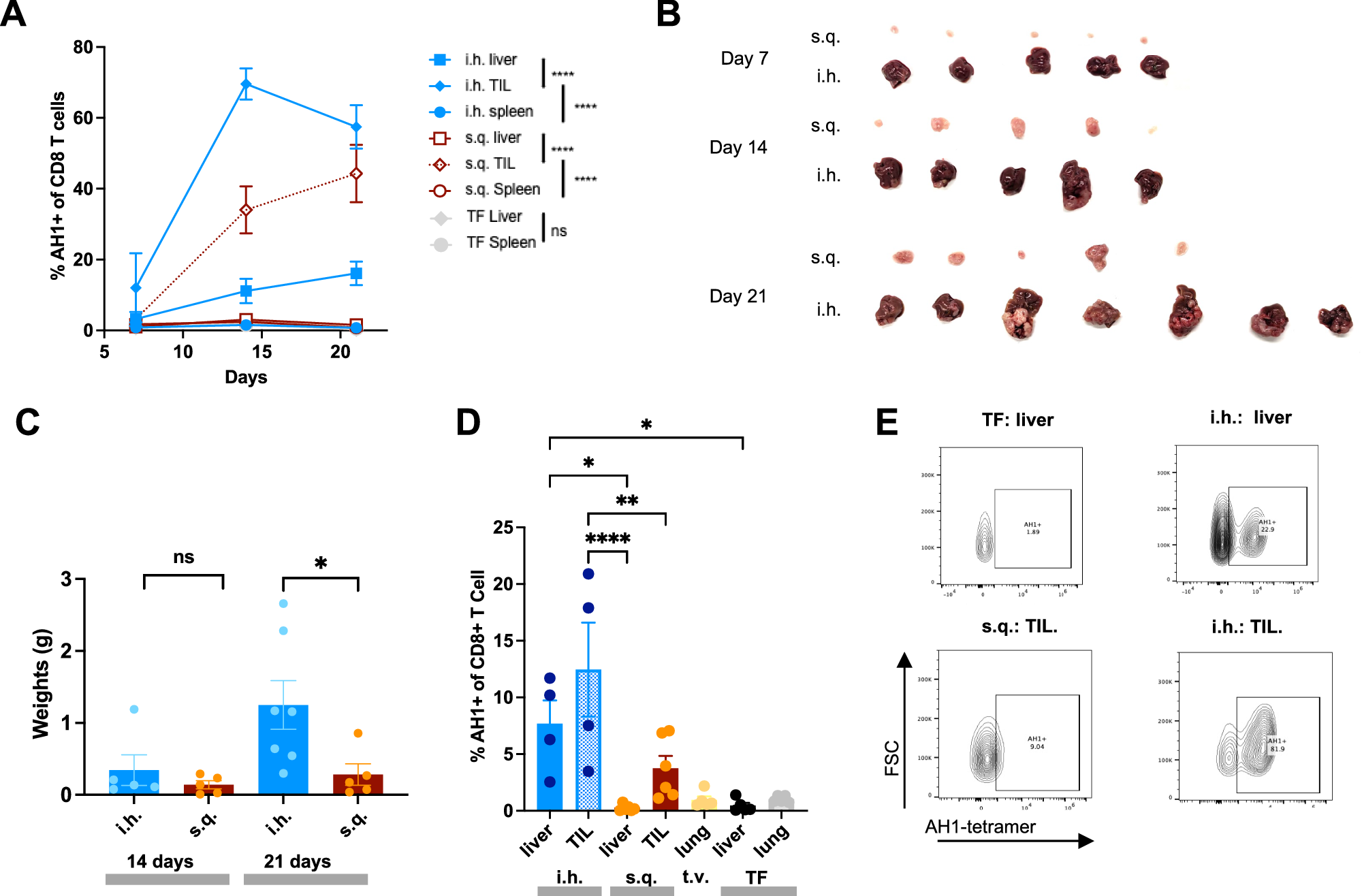
Fig. 1: Tumor-Antigen-Specific (TAS) CD8 T Cells Across Murine Models.
From: SPP1 + macrophages cause exhaustion of tumor-specific T cells in liver metastases

A Frequency of AH1 + CD8 + T cells in liver and subcutaneous tumor-bearing mice compared to tumor free (TF) mice at days 7 (subcutaneous (s.q.), n = 5; intrahepatic (i.h.), n = 5, tumor injection), 14 (s.q., n = 5; i.h., n = 5) and 21(s.q., n = 5; i.h., n = 7) (i.h. liver vs i.h. TIL p < 0.0001; i.h. Spleen vs i.h. TIL p < 0.0001; s.q. liver vs s.q. TIL p < 0.0001; s.q. TIL vs s.q. spleen p < 0.0001; TF Liver vs TF Spleen p > 0.9999). B Photo showing excised subcutaneous and intrahepatic tumors across days 7 (i.h., n = 5; s.q., n = 5; TF, n = 5), 14 (i.h., n = 5; s.q., n = 5; TF, n = 5), and 21 (i.h., n = 7; s.q., n = 5; TF, n = 5). C Tumor weights at day 14 (p = 0.8320) and 21 (p = 0.0232) (i.h., n = 5; s.q., n = 5;). Mice were euthanized at 3 weeks when tumors had reached humane clinical endpoints, and, at day 21, the intrahepatic tumors had an average weight of 1.3 g while subcutaneous tumors weighed 0.3 g. D Frequency of AH1 + CD8 + T cells in various organs; i.h., n = 4; TV, n = 5; s.q., n = 6; TF, n = 5 (i.h. TIL vs s.q. liver p < 0.0001; i.h. TIL vs s.q. TIL p = 0.0047; i.h. liver vs s.q. liver p = 0.0212; i.h. liver vs TF liver p = 0.0361). E Representative flow cytometry plots of D. All experiments (A–E) were completed in female, BALB/c 6-8 week old mice. Data was analyzed using 2-way ANOVA for A and ordinary one-way ANOVA for C and D: *P < 0.05; **P < 0.01; ***P < 0.005; ****P < 0.001, ns = not significant (data are presented as mean values +/− SEM).