Fig. 3: scRNA-seq analysis of human tumor-reactive CD8 + T cells.
From: SPP1 + macrophages cause exhaustion of tumor-specific T cells in liver metastases

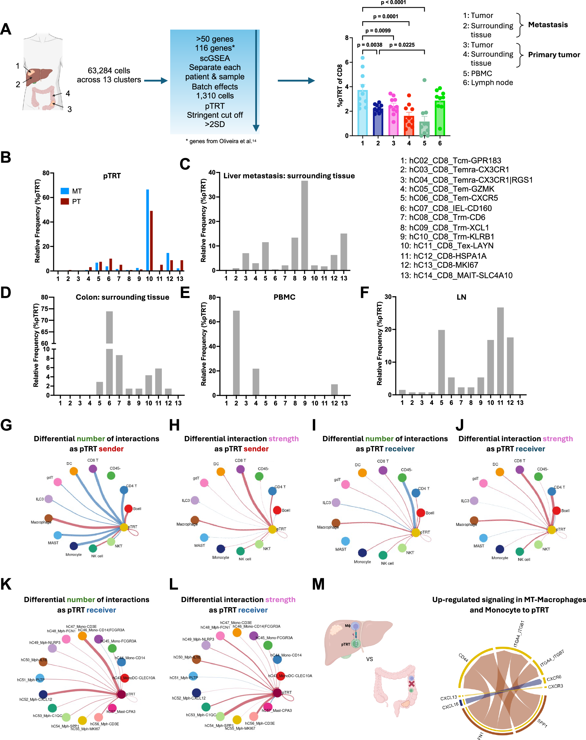
A Schematic of scRNA-seq analysis to define potentially tumor-reactive (pTRT) CD8 + T cells using single-cell gene set enrichment analysis (scGSEA) and frequency of pTRT CD8 + T cells in various organs; hepatic metastasis, n = 10; hepatic surrounding tissue, n = 10; primary CRC tumor, n = 10; colon surrounding tissue, n = 10; PBMC, n = 10; lymph node, n = 9. Cell-type icons created with BioRender.com84. Frequency of pTRT that are found in each CD8 + T cell cluster in (B) hepatic metastisis (n = 10) compared to primary CRC tumor (n = 10). Frequency of pTRT that are found in each CD8 + T cell cluster in (C) hepatic surrounding tissue (n = 10), (D) colon surrounding tissue (n = 10), E) PBMC (n = 10) and (F) lymph node (n=9) with cluster labels found on the right of (C). CellChat cellular communication analysis for communications that the pTRT are sending to all major cell types, comparing hepatic metastasis to primary CRC tumors in the (G) number of interactions and (H) strength of interactions based on the law of mass action. All interactions that were found to be statistically greater in the hepatic metastasis (n = 10) are shown in red, and in the primary CRC tumor (n = 10) are shown in blue. Similarly, CellChat cellular communication analysis for communications that the pTRT are receiving from all major cell types, comparing the (I) number of interactions and (J) strength of interactions between hepatic metastasis to primary CRC tumors. CellChat cellular communication analysis for communications that the pTRT are sending to macrophage clusters, comparing hepatic metastasis to primary CRC tumors in the (K) number of interactions and (L) strength of interactions. M Schematic of CellChat pathway analysis comparing macrophage-pTRT CD8 + T cell interaction pathways upregulated in hepatic metastasis (n = 10) compared to primary CRC tumor (n = 10). Cell-type icons created with BioRender.com84. Data were analyzed using paired one-way anova analysis (mixed effect analysis) (A) and a paired Wilcox test (default for CellChat) (G–M) (data are presented as mean values +/− SEM).