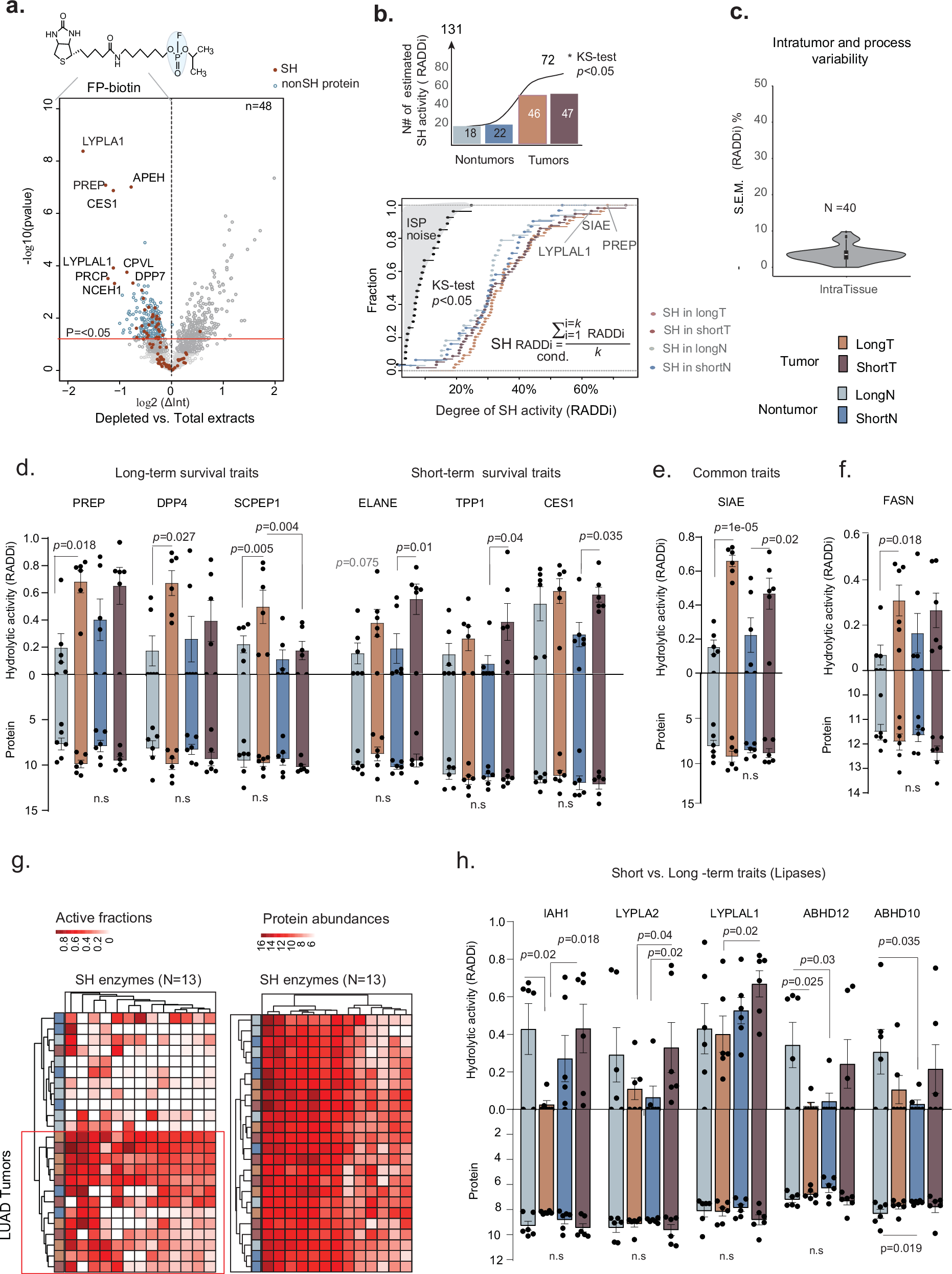
Fig. 3: Differential profiling of SH activity via dd-ABPP.

a Quality control of dd-ABPP experiment: volcano plots showing comparison of 24 paired depleted and total extracts recovered from patients’ tissue blocks. Red circles indicate SH protein. Blue circles indicate depleted proteins. The one-sided p-value from paired t-test. b Upper plot: Number of enzymes with estimated activity per condition (N = 131, right). Solid line is cumulative number of unique enzymes with significantly estimated active fraction. KS-distance test (one-sided p ≤ 0.05) per each LUAD condition used to select SH depletion ratios (log2ΔInt) which distribution significantly differ from technical noise (ISP distribution). Lower plot: Cumulative distribution function of active enzyme fractions across conditions. Each dot in the respective color code is the average SH activity (RADDi) within that condition. The k is the number of samples. c Violin plot showing distribution of S.E.M values (%) calculated between the SHs activity values (N = 40 enzymes) obtained from independent intratumor extracts (n = 3 technical replicates). Boxplot is median S.E.M. values (middle lines), with first and third quartiles as box edges and whiskers min to max. d The enhanced SHs’ activities in comparison tumor vs. nontumor for long- or short- survival subtype, respectively. e The SIAE activity in both tumor subtypes. f The enhanced FASN activity in tumors of long-term survivals. g Unsupervised sample clustering based on 13 tumor hydrolases. Heatmap of SH activity profiles (right) or expression data (left). Manhattan distances used for hierarchical clustering. h Degree of activity and total protein levels of serine lipases. Pairwise comparisons of LUAD conditions in (d–f), (h), each plot point representing patient (n = 6 per tissue group). GLM (quasibinomial model) statistical analysis of RADDi values in (d–f), (h) accounted for patient age, sex and smoking status and two-sided p-values ≤ 0.05 were considered significant, with no adjustment for multiple comparisons. Barplots in (d–f), (h) are mean values +/− S.E.M representing active fractions (upper panel) and total protein (lower panel) of dysregulated SHs. Confounder nonadjusted analysis in Supplementary Table 1. Legends depict the color of respective conditions. Source data are provided as a Source Data file.