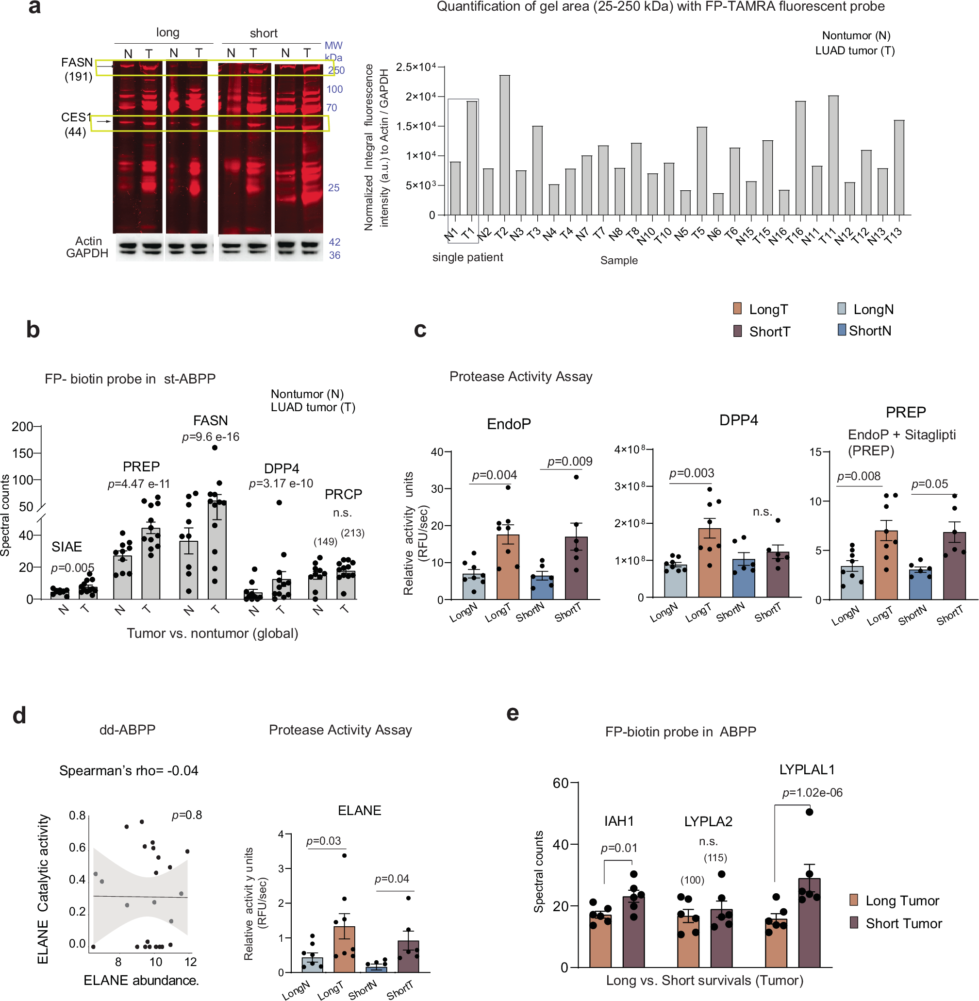
Fig. 4: Validation of dd-ABPP-SWATH/DIA MS by orthogonal techniques.

a Left: Labeling of active SHs with TAMRA-FP fluorescent probe. Fluorescent image shows labeled gel-separated proteome from two gels processed in parallel; below the gel image are respective loading controls of β-actin and GAPDH. Corresponding SHs detected are annotated at side of image. Right: Barplot of quantification of fluorescence intensity of gel image normalized to loading controls. b Standard ABPP workflow via DDA-MS. The spectral counting (SC) from bead digest of 5 tumor elevated SHs collected in all tumor (T) and nontumor (N) samples. Each point in the barplot represents a single patient, (n = 10 for N and n = 12 for T). c Activity assay for total prolyl endopeptidase activity (EndoP, left). Sitagliptin-dependent portion of total prolyl endopeptidase activity corresponding to DPP4 (DPP4, mid). Residual activity corresponding to PREP (PREP, right). d Left: Spearman rho correlations of degree of ELANE catalytic activity with total ELANE relative abundance level. p-value from two-tailed Spearman rho correlations test. Right: Activity assay for ELANE protease. Two-sided p-value from one-way ANOVA Sidak’s post hoc tests for multiple comparisons in (c, d) (patient tissue: n = 8 for LongN, n = 8 for LongT, n = 6 for ShortN and n = 6 for ShortT). e The SC data for IAH1, LYPLA2, and LYPLAL1 across survival subtypes in tumor tissue (n = 6 patient per LUAD group). Two-sided p-values from GLM (Poisson regression) analysis of count data in (b) and (e). Total number of SC in brackets for statistically non-significant cases. Data in (b–e) are presented as mean values +/− S.E.M. Source data are provided as a Source Data file.