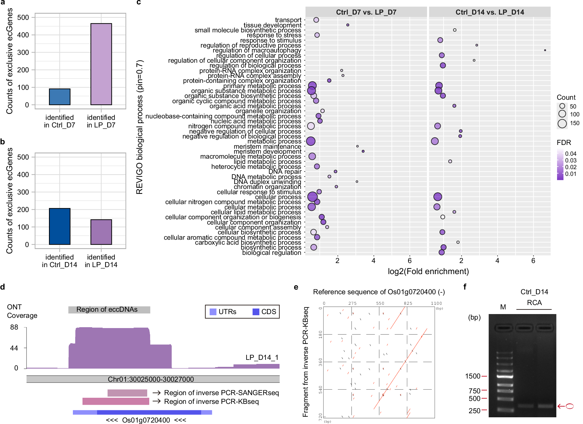
Fig. 4: Identification of exclusive ecGenes in response to low phosphorus (LP) in rice.
From: Adaptive dynamics of extrachromosomal circular DNA in rice under nutrient stress

a Count distribution of identified exclusive ecGenes between 7-day control samples (Ctrl_D7) and 7-day LP treatment (LP_D7). b Count distribution of identified exclusive ecGenes between 14-day control samples (Ctrl_D14) and 14-day LP treatment (LP_D14). c Dot-plot illustrating the significantly enriched GO biological process categories summarized by REVIGO for the exclusive ecGenes from both Ctrl_D7 vs. LP_D7 and Ctrl_D14 vs. LP_D14. d Karyoplots of the Chr01:30025000-30027000 locus showing (from top to bottom) region of eccDNAs, ONT coverage in one replicate of 14-day LP treatment (LP_D14_1), regions of SANGER sequencing (SANGERseq) fragments from inverse PCR validation under 14-day LP treatment, regions of KBseq (based on Illumina platform) fragments from inverse PCR validation under 14-day LP treatment, and transcript structure of Os01g0720400. e Dot-plot showing the correlation between individual sequences from KBseq of inverse PCR validation under 14-day LP treatment and the reference sequence of Os01g0720400. Black dots: Seq2PlusStrand; Red dots: Seq2MinusStrand). f Gel electrophoresis of inverse PCR products from the ecGene derived from the Os01g0720400 locus under 14-day LP treatmen (LP_D14). The experiment was conducted twice. M: DNA Marker; bp: base pair; RCA: template rRCA products from LP_D14; forward primer: 5’-CAGGTTCCTCTCCTCGAGGAGCAC-3’; reverse primer: 5’-CTCGACTGCAAGCTCGAGTCGTTG-3’. Circle in red: symbol used for pointing out amplified products of ecGene.