Fig. 5: Preparation and characterization of MCMs-engineered SP (SP@M) and targeted delivery of SP@M to the inflammatory ankle joints of CIA mice.
From: Engineered Spirulina platensis for treating rheumatoid arthritis and restoring bone homeostasis

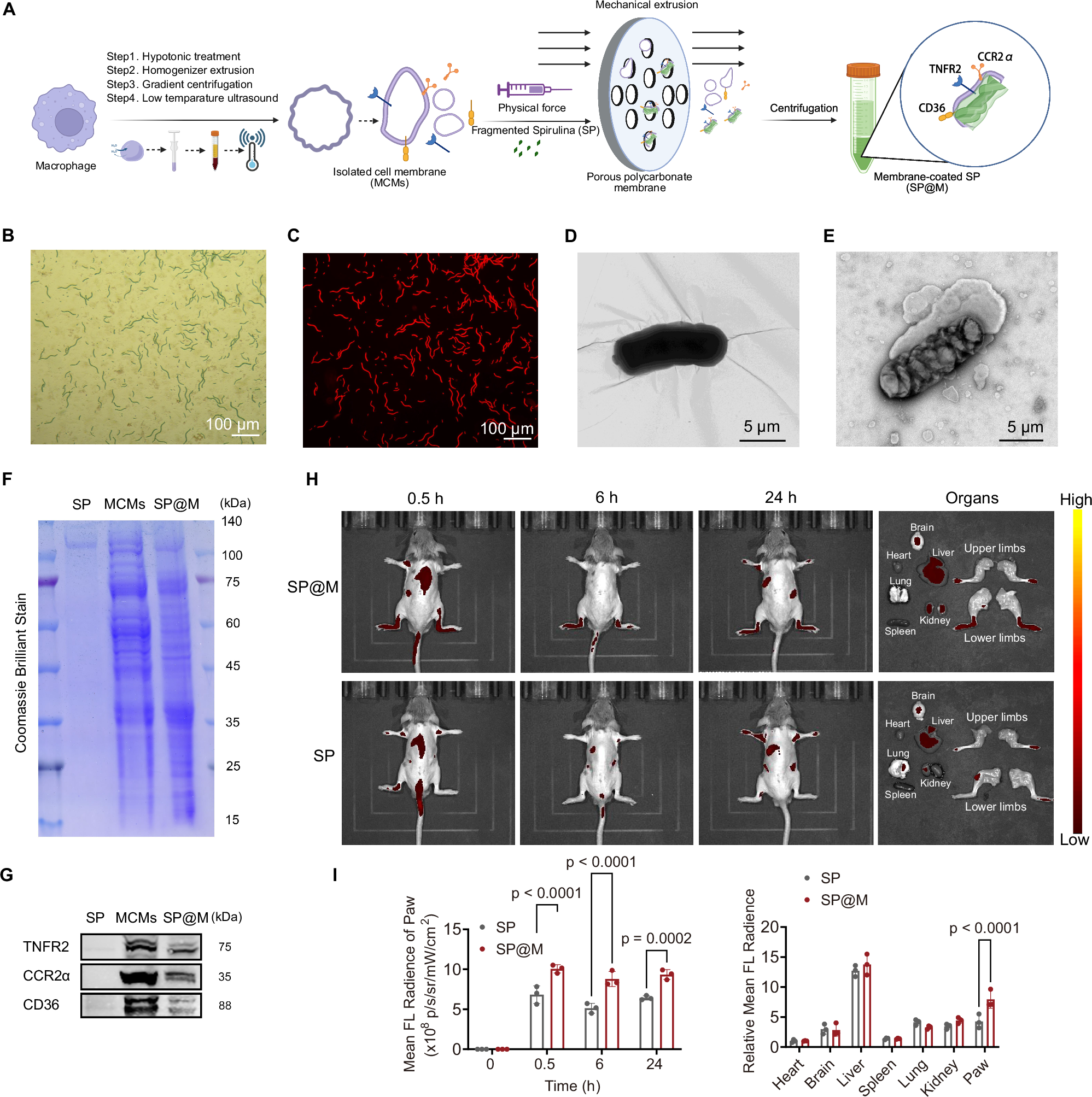
A Schematic illustration of the preparation process of SP@M (Created in BioRender. Yang, X. (2025) https://BioRender.com/ndq30fv). B, C The bright-field and fluorescence microscopy images of SP@M. D, E Transmission electron microscopy images of SP (D) and SP@M (E). F Protein composition of SP, MCMs, and SP@M was analyzed by sodium dodecyl sulfate-polyacrylamide gel electrophoresis (SDS-PAGE) and Coomassie blue staining. G WB analysis of TNFR2, CCR2α, and CD36 in SP, MCMs, and SP@M groups. H In vivo fluorescence imaging of CIA mice after intravenous administration of Cy5-labeled SP or Cy5-labeled SP@M (100 μL, at an SP concentration of 5.0 × 107 cells/mL). Low = 5*107. High = 5*108. I The time-dependent quantitative data of in vivo fluorescence signals in paws, and the quantitative data of fluorescence signals in limbs and other tissues at 24 h. All data presented as mean (SD) are from three biological replicates. Statistical analysis was performed using the one-way ANOVA followed by Tukey’s post-hoc test. The exact p-values were labeled. For B–G, three independent experiments were repeated.