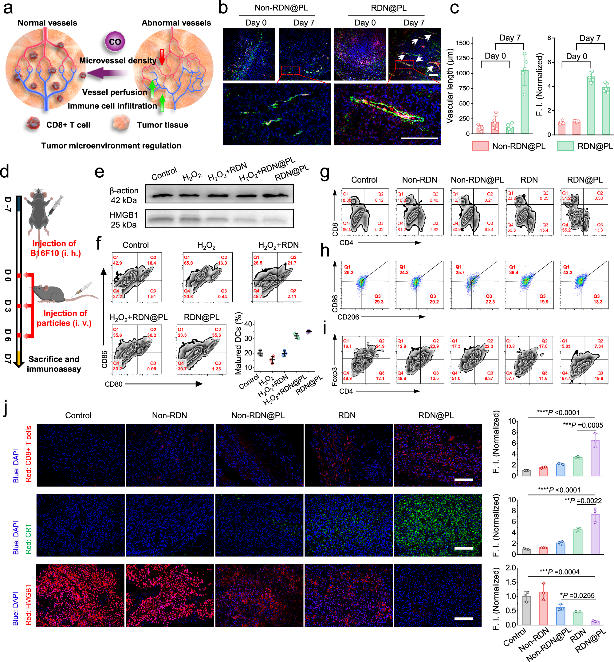
Fig. 6: In vivo assessment of the effect of RDN@PL on the modulation of the tumor immune microenvironment.
From: Reactive oxygen species responsive nanomotors for gene edited metabolic disruption and immunotherapy

a Illustration of the CO modulation on the tumor vascular normalization and immune cell infiltration. b Immunofluorescence images of tumor tissues after 7 days of treatment, green: α-SMA, red: Cy5.5-labeled particles, blue: nucleus (Scale bar: 200 μm). Corresponding (c) Statistical analysis of vessel length (Left, n  =  5 independent experiments) and Cy5.5 fluorescence intensity (Right, n  =  5 independent experiments). d The treatment schematic for the efficacy validation of vascular normalization and immunoassay. e Western blotting analysis of HMGB1 after treatment (2 % H2O2 for in situ tumor injection to create a high oxidative environment), and corresponding (f) Flow-cytometric analysis of DCs in spleen (Q2 area represents the ratio of mature DCs) and corresponding statistical analysis (n  =  3 independent experiments). Flow-cytometric analysis of (g) T cells, (h) macrophage cells and (i) Treg cells of tumor tissues from C57 mice after different treatments. j Immunofluorescence images of CD8+ T cells, CRT, and HMGB1 of tumor tissues with different treatments (Scale bar: 200 μm) and corresponding statistical analysis of fluorescence intensity (n  =  3 independent experiments). Data are presented in the form of mean values  ±  SD. Significance was assessed via one-way ANOVA with Tukey’s post hoc test. Source data are provided as a Source Data file.