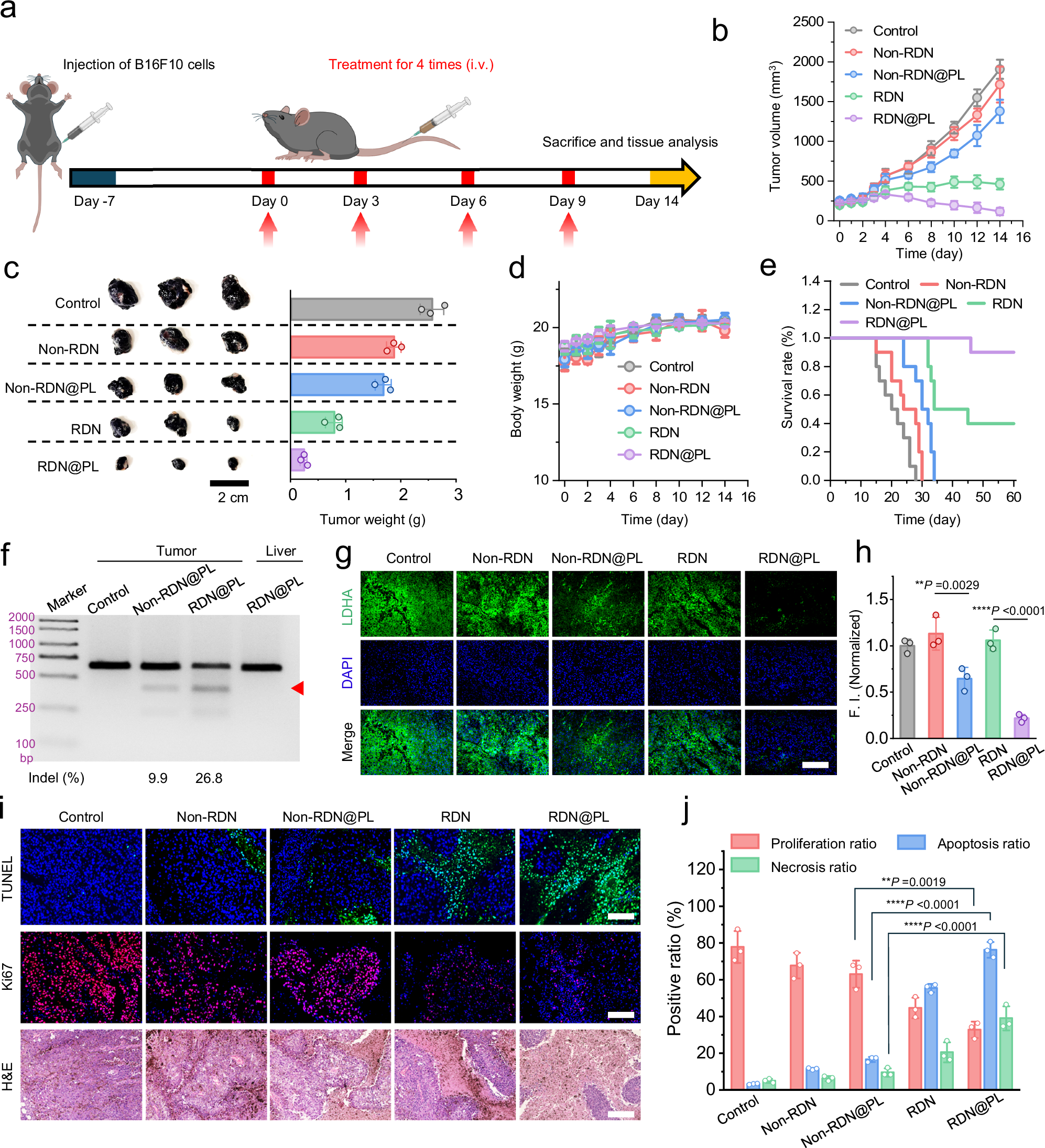
Fig. 7: In vivo efficacy evaluation of RDN@PL for malignant melanoma solid tumors.
From: Reactive oxygen species responsive nanomotors for gene edited metabolic disruption and immunotherapy

a Schematic illustration of C57 mice subcutaneous melanoma model. b Tumor volume curves during treatment (n  =  3 mice). c The image and tumor weight statistic of dissected tumors (n  =  3 mice). d Body weights curves (n  =  3 mice) and (e) Survival rate of mice with different treatment (n  =  10 mice). f Frequency of indel mutation detected by T7E1 assay of tumor and liver after treatment. g The immunofluorescence images of LDHA in tumor with different treatments (Scale bar: 200 µm), and corresponding (h) Statistical analysis of fluorescence intensity (n  =  3 independent experiments). i H&E, TUNEL and Ki-67 immunofluorescence staining images of tumor tissue sections after treatments (Scale bar: 100 μm), and corresponding (j) Statistical analysis of tumor cell proliferation, apoptosis and tumor tissue necrosis area ratio (n  =  3 independent experiments). Data are presented in the form of mean values  ±  SD. Significance was assessed via one-way ANOVA with Tukey’s post hoc test. Source data are provided as a Source Data file.