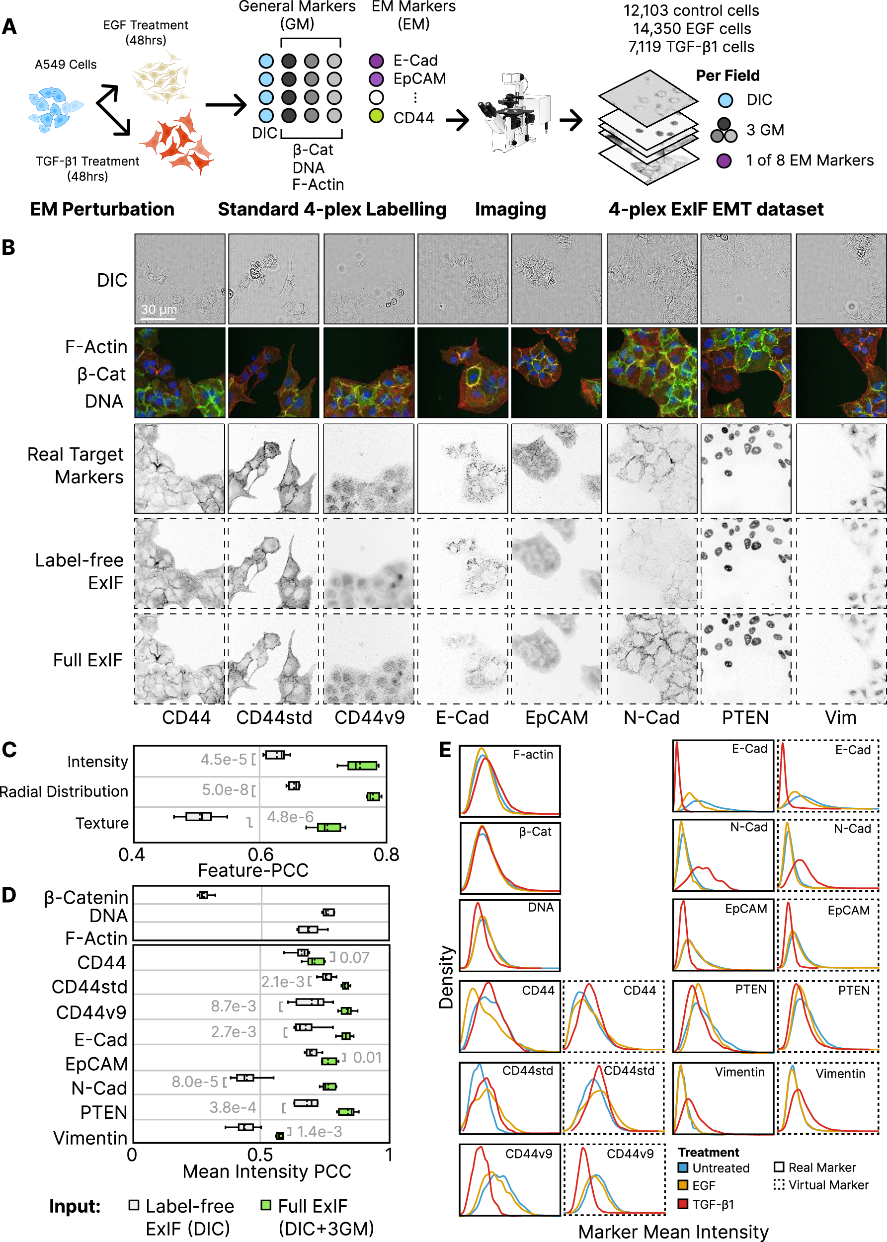
Fig. 3: Experimental modulation of epithelial-mesenchymal (EM) state & optimised virtual labelling of EM markers.

A Experimental design for ExIF workflow. A549 cells were labelled using three ‘general markers’, and a ‘variable’ Epithelial-Mesenchymal (EM) state marker that differed in each well. Imaging thus incorporated label-free DIC, the three general markers and a single EM marker, per field. Microscope icon by DBCLS licensed under CC-BY 4.0 Unported, Cell icons created in BioRender Lock, J. (2025) https://BioRender.com/ftfhrx5. B Real channels used as input (Top two rows). Target variable markers as labelled below used for training and evaluation (3rd row). ResViT predictions using label-free or multichannel inputs (4th and 5th rows). Images contrast-adjusted equivalently per marker for display only. C 5-fold cross-validated single-cell feature-level PCC (Pearson’s correlation coefficient) scores per feature category across all eight EM markers. D 5-fold cross-validated single-cell feature-level PCC scores for mean cell intensity per marker. Note: β-catenin, DNA and F-actin predicted using DIC inputs only as these are the only markers common to all cells (avoiding self-prediction). E Comparison of marker mean intensity distributions between real and virtual labels. Normalised histograms of cell mean intensities per marker. Histograms with solid borders reflect real marker distributions. Histograms with dashed borders reflect virtual label distributions generated via ResViT models using DIC plus the 3 general markers as input. Note: As general markers, β-catenin, DNA and F-actin did not undergo virtual labelling (avoiding self-prediction). All box plots depict data distributions as follows: dashed centre line, median; solid centre line, mean; box limits, upper and lower quartiles; whiskers, 1.5x interquartile range. All significance reflects Welsh’s two-sided t-testing. Source data provided as detailed in data availability.