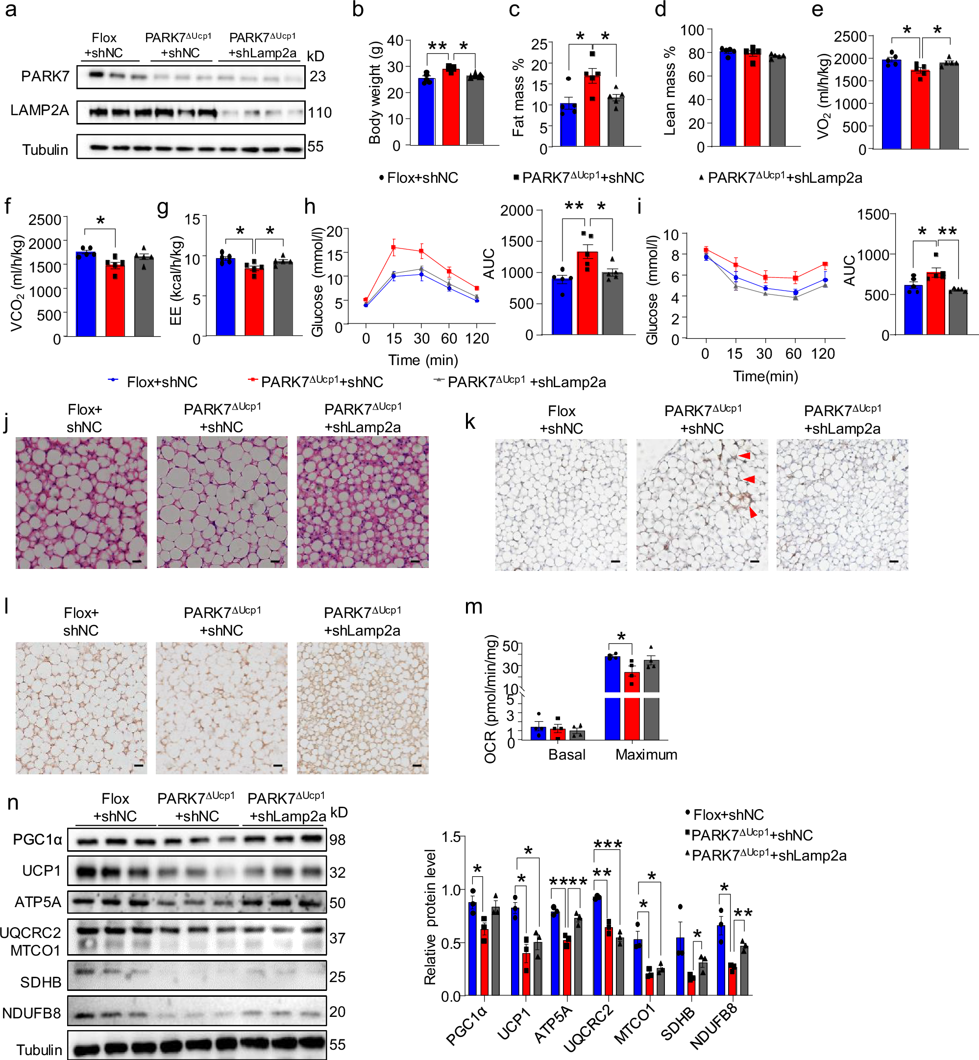
Fig. 7: CMA activity is required for Park7 ablation-induced BAT whitening.

a Immunoblotting for PARK7 and LAMP2A protein levels of BAT from male Park7ΔUcp1 and Flox mice 4 weeks after injection with AAV-shScramble or AAV-shLamp2a and totally housed at TN for 8 weeks. b–i Measurements of metabolic parameters of indicated mice housed at TN for 8 weeks, including body weight (b), n = 5 mice per group; fat mass to body weight ratio (c), n = 5 mice per group; lean mass to body weight ratio (d), n = 5 mice per group; quantitation of VO2 (e), n = 5 mice per group; quantitation of VCO2 (f), n = 5 mice per group; quantitation of EE (g), n = 5 mice per group; GTT and AUC of GTT (h), n = 5 mice per group; ITT and AUC of ITT (i), n = 5 mice per group. j–l Histochemistry analysis, including representative hematoxylin-eosin staining of BAT (j), representative immunohistochemical F4/80 (k) or UCP1 staining of BAT (l). Scale bar, 20 µm. m OCR analysis of BAT (n = 4). n Immunoblotting for PGC1α, UCP1 and mitochondrial protein levels of BAT and quantification (n = 3 mice per group). Statistical significance was assessed by unpaired Student’s t-test. All results were expressed as means ± SEM, *p < 0.05, **p < 0.01, ***p < 0.005. Student’s two-tailed unpaired T-test for 2-group comparisons. Source data are provided as a Source Data file.