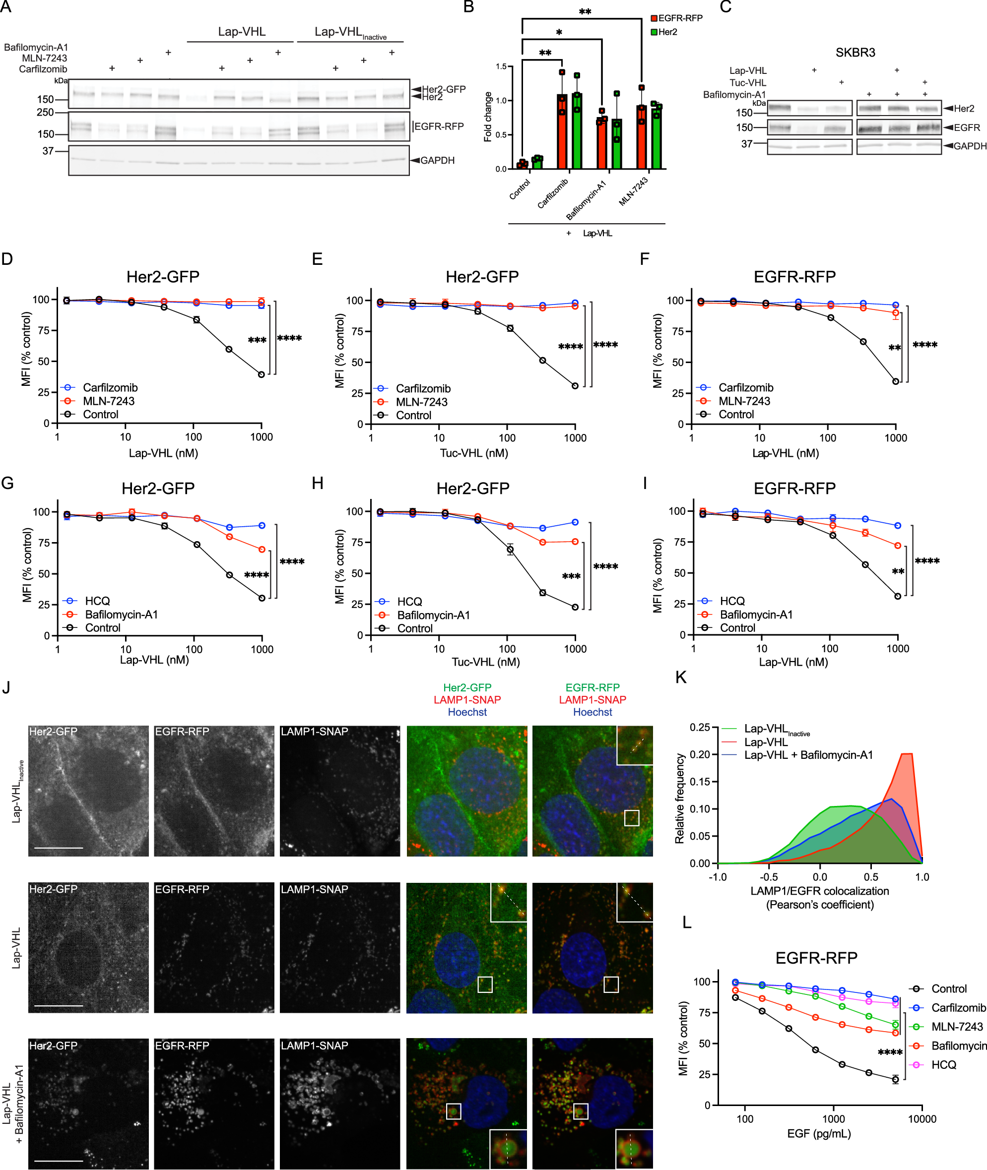
Fig. 4: BiDACs induce degradation of RTK-FPs by lysosomes.
From: BiDAC-dependent degradation of plasma membrane proteins by the endolysosomal system

Western blot analysis of lysates (A) and quantification (B) of untagged Her2 and EGFR-RFP levels in cells treated for 24 h with active and VHLInactive BiDAC in combination with protein degradation inhibitors (Carfilzomib, 1 µM; MLN-7243, 200 nM; Bafilomycin-A1, 100 nM). (A) is representative of three biological replicates and (B) shows the mean ± SD of the band intensities. Control vs. Carfilzomib, **p = 0.0016. Control vs. Bafilomycin-A1, *p = 0.0129. Control vs. MLN-7243, ** = 0.0041 by one-way ANOVA. C Western blot analysis of endogenous RTK levels in lysates from SKBR3 cells treated for 24 h with the indicated BiDACs and Bafilomycin-A1. The blot shows the results of a single experiment. D–I Flow cytometric analysis of RTK-FP levels in cells treated for 8 h with the indicated BiDACs and protein degradation inhibitors (HCQ hydroxychloroquine, 30 µM). Data points show mean ± SD of three technical replicates, and each panel is representative of two independent experiments. D ***p = 0.0001. F **p = 0.0012. H ***p = 0.0004. I **p = 0.0019. D–I ****p < 0.0001 by-two ANOVA. MFI, geometric mean fluorescence intensity. J Confocal microscopy of RTK-FP cells expressing LAMP1-SNAP treated for 8 h with 1 µM Lap-VHL alone or in combination with 100 nM Bafilomycin-A1. Images are representative of n = 100 cells. Scale bar, 20 μm. K Histogram of colocalization scores between LAMP1-SNAP-positive lysosomes and EGFR-RFP in cells imaged in (J). n = 10,000 lysosomes were identified for colocalization analysis of each treatment condition. L Flow cytometric analysis of RTK-FP levels in cells treated for 8 h with epidermal growth factor (EGF) and protein degradation inhibitors, as in (D–I). Data points show mean ± SD of three technical replicates. ****p < 0.0001 by two-way ANOVA. For all combination treatments, cells were pretreated for 30 min with degradation inhibitors prior to addition of BiDACs. P-values calculated by ANOVA were adjusted using Tukey’s multiple comparisons test. Source data are provided as a Source Data file.