Fig. 8: PQLC2 regulates lysosomal pH and size.
From: BiDAC-dependent degradation of plasma membrane proteins by the endolysosomal system

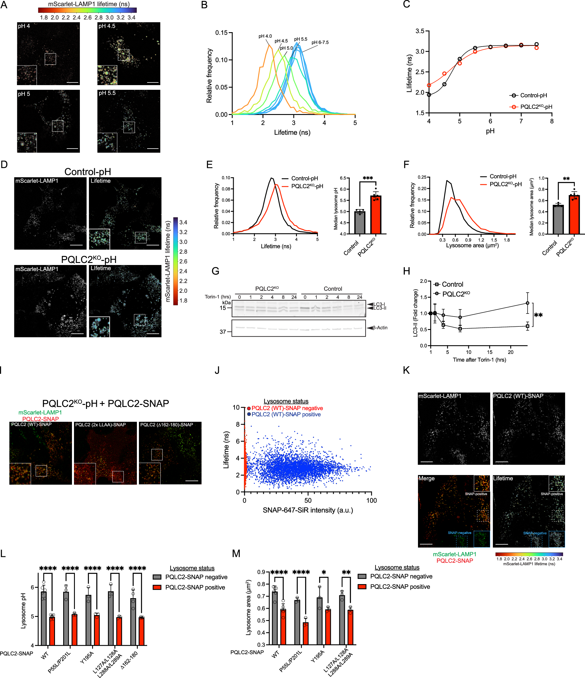
A Representative fluorescence lifetime (FLIM) images of PQLC2KO-pH cells incubated in buffers with the indicated pH and ionophores to equalize pH across membranes. Distribution of mScarlet-LAMP1 lifetimes across individual lysosomes (B) and the median lifetimes across all lysosomes (C) quantified from the images in (A). n = 2000 lysosomes were analyzed at each pH across two independent experiments for PQLC2KO-pH and in a single experiment for control-pH cells. D Representative fluorescence lifetime (FLIM) images of PQLC2KO-pH or control-pH cells. Distributions of lifetimes (E) and areas (F) of individual lysosomes quantified from images in (D). n = 25,000 lysosomes were analyzed across six (for PQLC2KO-pH cells) or four (for control-pH cells) independent experiments. The bar graphs show median ± SD of the distributions. **p = 0.0014, ***p = 0.001 by unpaired two-tailed t-test. Western blot analysis of LC3 (G) and quantification of LC3-II levels (H) in PQLC2KO or control RTK-FP treated with 1 µM Torin-1 for the indicated times. The data points in (H) show mean ± SD of three independent experiments. **p = 0.047 by two-way ANOVA. I Confocal microscopy of mScarlet-LAMP1 and PQLC2-SNAP in PQLC2KO-pH cells. J Distribution of PQLC2-SNAP intensities and mScarlet-LAMP1 lifetimes across lysosomes imaged in (I). K Representative FLIM image of PQLC2KO-pH cells expressing PQLC2-SNAP. The white inset shows a cell containing lysosomes labeled by PQLC2-SNAP, and the blue inset shows a cell containing lysosomes negative for PQLC2-SNAP. Median pH (L) and area (M) of lysosomes in PQLC2KO-pH expressing the indicated PQLC2-SNAP mutants. Each bar shows the median ± SD values of n = 5000 analyzed lysosomes in n ≥ 3 independent experiments, shown as unfilled symbols. L ****p < 0.0001. M *p = 0.0133, **p = 0.0028, ****p < 0.0001 by two-way ANOVA. For (C–H), control-pH cells express an sgRNA targeting the cell surface protein CD81. Images in (I, K) are representative of n = 15 imaged fields. Scale bars, 10 μm. P-values calculated by ANOVA were adjusted using Tukey’s multiple comparisons test. Source data are provided as a Source Data file.