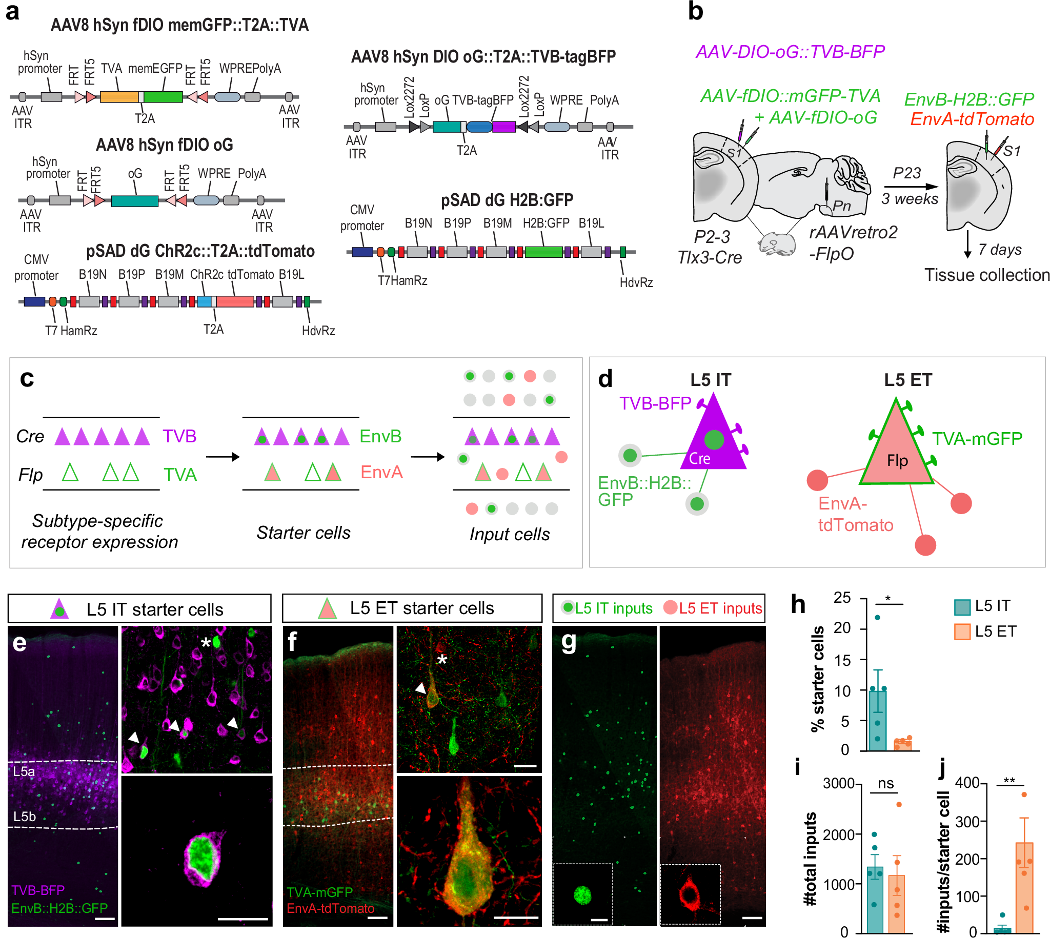
Fig. 4: Mapping L5 pyramidal cell populations inhibitory connectivity.

a Viral Cre- and FlpO-dependent oEnvA/oTVA and oEnvB/oTVB constructs. b Multiplex monosynaptic tracing strategy. c Schematic of the spatial distribution of receptor-expressing cells, starter cells and input cells for L5 IT and L5 ET populations. Note that L5 IT cells present in L5a express the Cre recombinase and can be infected with the TVB-receptor (magenta triangle) and/or EnvB (green and magenta triangle). L5 ET cells present in L5b express the FlpO recombinase and can be infected with the TVA-receptor (green outlined triangle) and/or EnvA (green and red triangle). Inputs from L5 IT (green circle) and L5 ET (red circle) neurons can then be mapped across the different cortical layers. d Schematic representation of L5 IT and L5 ET starter cells and their direct inputs expressing the different viruses. e Representative images of the spatial distribution of L5 IT input and starter cells. Top panel: L5 IT starter cells (white arrowhead) co-express TVB-BFP (magenta) and EnvB-H2B:GFP (green). L5 IT input cells only express EnvB-H2B:GFP (asterisk). Bottom panel: L5 IT starter cell. f Representative images of the spatial distribution of L5 ET input and starter cells. Top panel: L5 ET starter cells (white arrowhead) co-express TVA-mGFP (green) and EnvA-tdTomato (red). L5 ET input cells only express EnvA-tdtTomato (asterisk). Bottom panel: L5 ET starter cell. g Representative images of L5 IT (green) and L5 ET (red) input cells distribution across a cortical column. h Fraction of L5 IT and L5 ET starter cells (L5 IT, L5 ET n = 5 mice, ratio paired t-test *p = 0.0375). i Number of L5 IT and L5 ET total inputs (L5 IT, L5 ET n = 5 mice, ratio paired t-test p = 0.5091). j Number of L5 IT and L5 ET inputs per starter cell (L5 IT, L5 ET n = 5 mice, ratio paired t-test **p = 0.0045). Data are mean ± SEM, ns not significant. Scale bars: 50 μm (e–g), 25 μm (e–g), 5 μm (g). Source data are provided as a Source Data file.