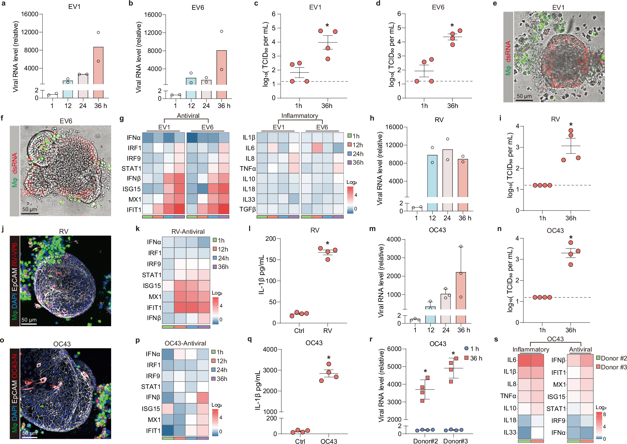
Fig. 2: MaugOs recapitulate enteric viral infections and virus-host interactions.

a–b Viral RNA level in EV1 (a) or EV6 (b) infected MaugOs from 1 to 36 hours post-infection (hpi). Data was normalized to viral RNA level at 1 hpi (n = 2). c–d Quantification of infectious EV1 (c) and EV6 (d) titers in culture supernatants from 1 to 36 hpi (n = 4). Dotted line indicates detection limit. e–f Confocal imaging of viral replicating dsRNA (red) in EV1 (e) or EV6 (f) infected MaugOs at 36 hpi. Scale bar, 50 μm. g RNA expression of ISGs and inflammatory genes in EV1- or EV6-infected MaugOs from 1 to 36 hpi (n = 2). h Viral RNA level in rotavirus-infected MaugOs from 1 to 36 hpi (n = 2). Data was normalized to viral RNA level at 1 hpi. i Quantification of infectious rotavirus titers in culture supernatants from 1 to 36 hpi (n = 4). j Confocal imaging of rotavirus VP6-protein (red) in MaugOs at 36 hpi. Scale bar, 50 μm. k ISGs expression in rotavirus-infected MaugOs from 1 to 36 hpi (n = 2). l Quantification of IL-1β that secreted from uninfected- and rotavirus-infected MaugOs (n = 4). m Viral RNA expression in OC43-infected MaugOs from 1 to 36 hpi (n = 3). Data was normalized to viral RNA level at 1 hpi. n Quantification of infectious OC43 titres in culture supernatants from 1 to 36 hpi (n = 4). o Confocal imaging of OC43 N-protein (red) in MaugOs at 36 hpi. Scale bar, 50 μm. p ISGs expression in OC43-infected MaugOs from 1 to 36 hpi (n = 3). q Quantification of IL-1β that secreted from uninfected- and OC43-infected MaugOs (n = 4). r Viral RNA expression in OC43-infected MaugOs incorporating organoids from two additional donors from 1 to 36 hpi (n = 4). Data was normalized to RNA level at 1 hpi. s ISGs and inflammatory genes expression in OC43-infected MaugOs incorporating organoids from two additional donors at 36 hpi (n = 2). All data were presented as means of biological replicates ± SEM. Statistical analysis was performed using the two-tailed Mann–Whitney test. *p < 0.05.