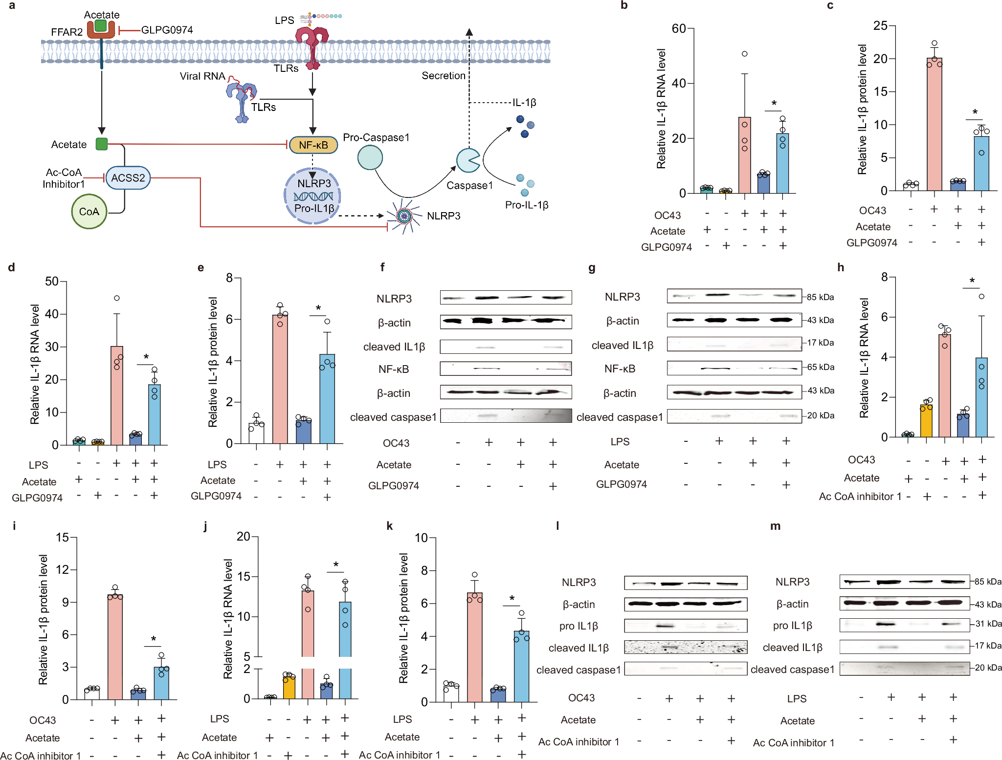
Fig. 6: Dissecting the anti-inflammatory effects of acetate in enteric infections: mechanism-of-action.

a Schematic illustration of the key receptor and signaling pathways that targeted by acetate. Created in BioRender.com. https://BioRender.com/0vfnx9c. b The effect of GLPG0974 on the expression of IL-1β in OC43 virus-infected MaugOs quantified by qRT-PCR (n = 4). c The effect of GLPG0974 on the production of IL-1β in the supernatant of OC43-infected MaugOs quantified by ELISA (n = 4). d The effect of GLPG0974 on the expression of IL-1β in LPS-treated MaugOs quantified by qRT-PCR (n = 4). e The effect of GLPG0974 on the production of IL-1β in the supernatant of LPS-treated MaugOs quantified by ELISA (n = 4). f and g The effect of GLPG0974 on the protein level of NLRP3 signaling cascade in OC43-infected (f) or LPS-treated (g) MaugOs at 36 hours determined by western blotting. NLRP3 and NF-κB were detected from cell lysates; Cleaved caspase-1 and cleaved IL-1β were detected from culture supernatant. h The effect of AC-CoA inhibitor 1 on the expression of IL-1β in OC43-infected MaugOs quantified by qRT-PCR (n = 4). i The effect of AC-CoA inhibitor 1 on the production of IL-1β in the supernatant of OC43-infected MaugOs quantified by ELISA (n = 4). j The effect of AC-CoA inhibitor 1 on the expression of IL-1β in LPS-treated MaugOs quantified by qRT-PCR (n = 4). k The effect of AC-CoA inhibitor 1 on the production of IL-1β in the supernatant of LPS-treated MaugOs quantified by ELISA (n = 4). l and m The effect of AC-CoA inhibitor 1 on the protein level of NLRP3, pro IL-1β and cleaved caspase 1 in OC43-infected (l) or LPS-treated (m) MaugOs at 36 hours determined by western blotting. All data were presented as means of biological replicates ± SEM. Statistical analysis was performed using the two-tailed Mann–Whitney test. *p < 0.05.