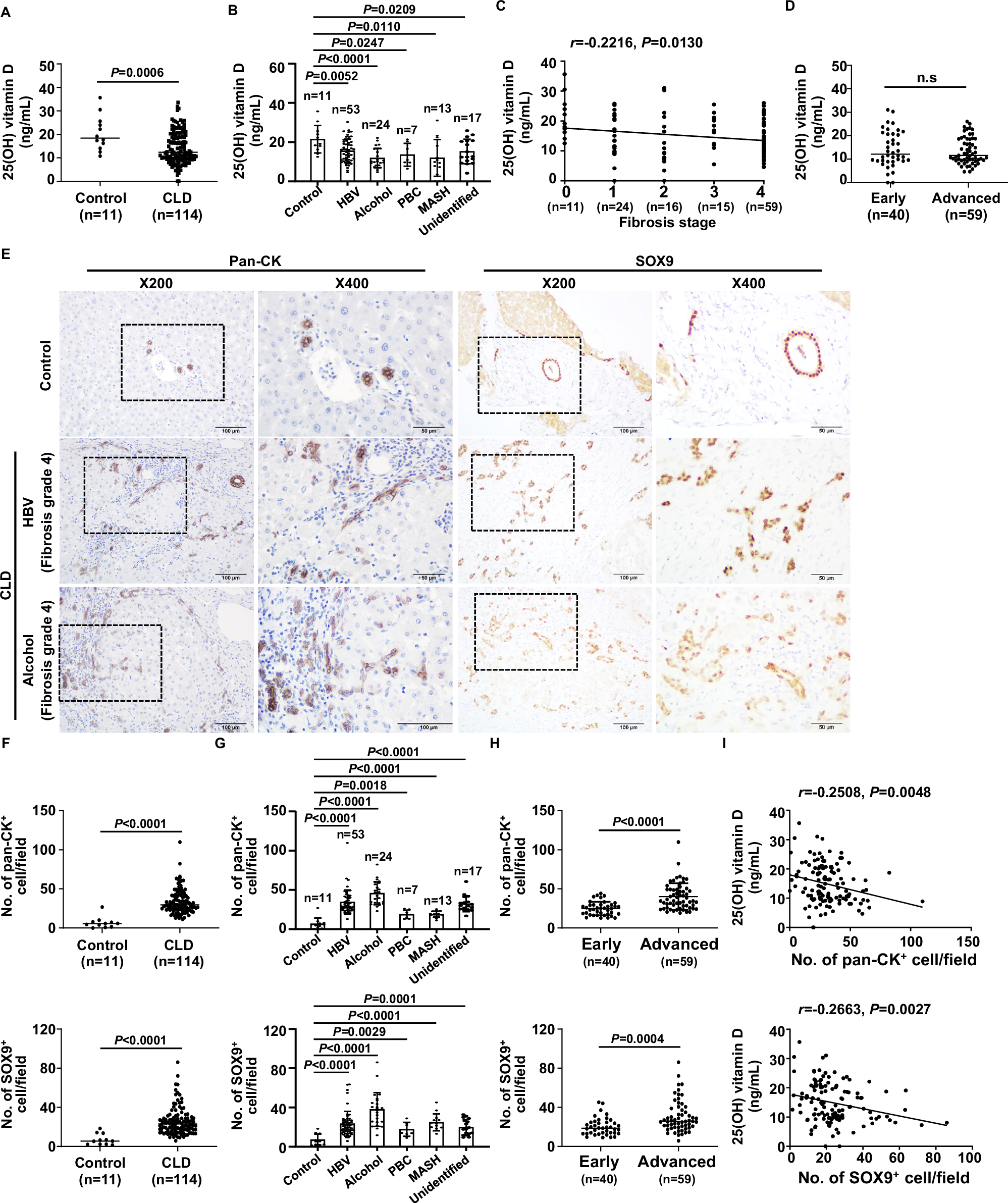
Fig. 1: Vitamin D levels are decreased in CLDs and negatively correlated with the degree of ductular reaction.

A Plasma levels of 25(OH) vitamin D in control individuals (n = 11) and patients with CLDs (n = 114). B Vitamin D plasma levels in control individuals (n = 11) and patients categorized by CLD etiology, including HBV (n = 53), alcohol (n = 24), PBC (n = 7), MASH (n = 13), and unidentified (n = 17). C Correlation between 25(OH) vitamin D levels and fibrosis stage (F0, n = 11; F1, n = 24; F2, n = 16; F3, n = 15; F4, n = 59). D 25(OH) vitamin D levels in patients with early (stage 1-2, n = 40) versus advanced (stage 4, n = 59) fibrosis. E Representative IHC staining images of pan-CK and SOX9 in liver sections from control individuals and patients with CLDs. Original magnifications: 200X and 400X. F The numbers of pan-CK+ and SOX9+ cells in livers from patients with CLDs. G The numbers of pan-CK+ and SOX9+ cells in livers from patients with CLDs of various etiology. H Numbers of pan-CK+ and SOX9+ cells in samples categorized as early versus advanced fibrosis. I Correlation of pan-CK+ and SOX9+ cell numbers with 25(OH) vitamin D levels (n = 125). Values represent means ± SDs. n.s., not significant. Significance determined by unpaired two-tailed t test (A, B, D, F, G, H). Correlations were assessed by Pearson correlation coefficient and line of best-fit was generated by simple linear regression analysis (C, II). Source data are provided as a Source Data file.