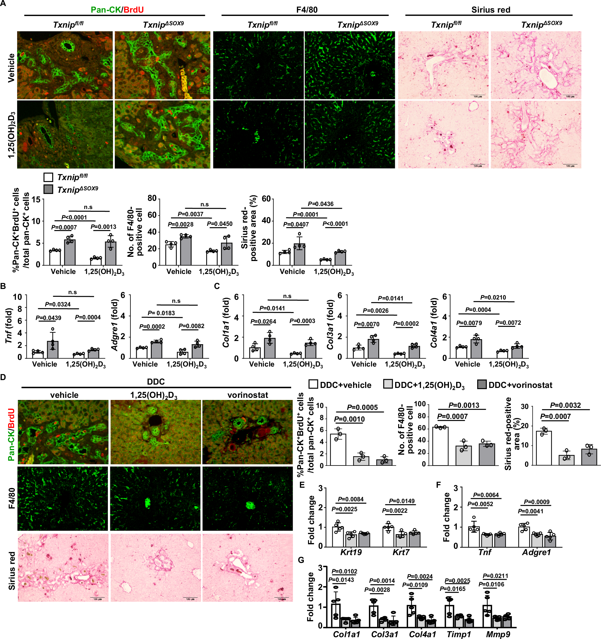
Fig. 7: Vitamin D attenuates DDC-induced ductular reaction and liver inflammation and fibrosis via TXNIP.

Female Txnipfl/fl and TxnipΔSox9 mice were fed DDC diet with 1,25(OH)2D3 (5 µg/kg, 2x week). Shown are representative images of IF staining for pan-CK/BrdU and F4/80, and Sirius-red staining (A), hepatic expressions of pro-inflammatory genes (B), and relative mRNA levels of collagen in liver (C) (n = 4/group). Lower: Percentages of pan-CK+BrdU+ cells, F4/80+ cells, and Sirius red-positive areas. Original magnification: 200X and 400X. D–G Female C57BL/6 mice were fed DDC diet with 1,25(OH)2D3 or vorinostat (100 mg/kg, 2x week). Shown are: IF staining of pan-CK/BrdU and F4/80, and Sirius-red staining (D) (n = 3/group), and expression levels of genes involved in ductular reaction (E), inflammatory cytokines (F), and fibrosis (G) (n = 5/group). Original magnification: 200X and 400X. Values represent means ± SDs. n.s., not significant. Significance determined by unpaired two-tailed t test (A, B, C) and one-way ANOVA followed by Tukey’s multiple comparisons test (D, E, F, G). Source data are provided as a Source Data file.