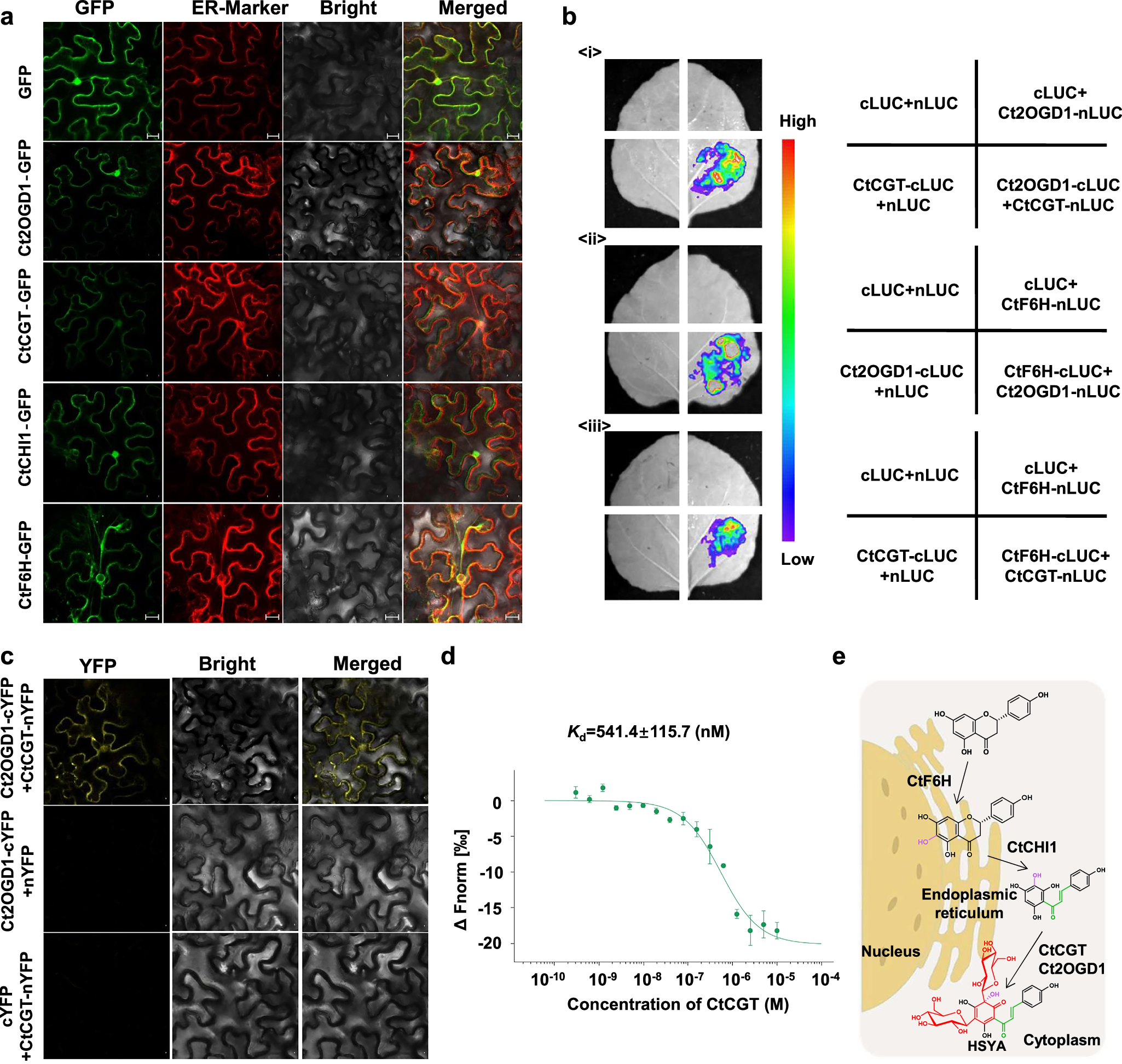
Fig. 5: Subcellular location and interaction of HSYA biosynthetic enzymes.
From: Elucidation of the biosynthetic pathway of hydroxysafflor yellow A

a Subcellular localization of Ct2OGD1, CtCGT, CtCHI1, and CtF6H in N. benthamiana leaf epidermal cells. GFP fusions with Ct2OGD1, CtCGT, CtCHI1, and CtF6H under control of the CaMV 35S promoter were transiently expressed in N. benthamiana leaf epidermal cells. HDEL: DsRed (red) is an endoplasmic reticulum (ER) marker. Scale bars are 20 µm. n = 3, three biologically independent samples were tested. b Split firefly luciferase complementation assay in N. benthamiana leaves. <i> The interaction between Ct2OGD1 and CtCGT. <ii> The interaction between CtF6H and Ct2OGD1. <iii> The interaction between CtF6H and CtCGT. n = 3, three biologically independent samples were tested. c Ct2OGD1 physically interacts with CtCGT using BiFC assays. Ct2OGD1 was cloned in-frame with the C-YFP vector with the respective deletion, and CtCGT was cloned in-frame with the N-YFP vector. Scale bars are 20 µm. n = 3, three biologically independent samples were tested. d The interaction between Ct2OGD1 and CtCGT using MST. Signal to noise ratio, 17.5. n = 3, three biologically independent samples were tested; The data were presented as mean values ± SEM. e Illustration of the proposed biosynthetic process of HSYA in plant cells. The source data underlying Fig. 5d is provided in a Source Data file.