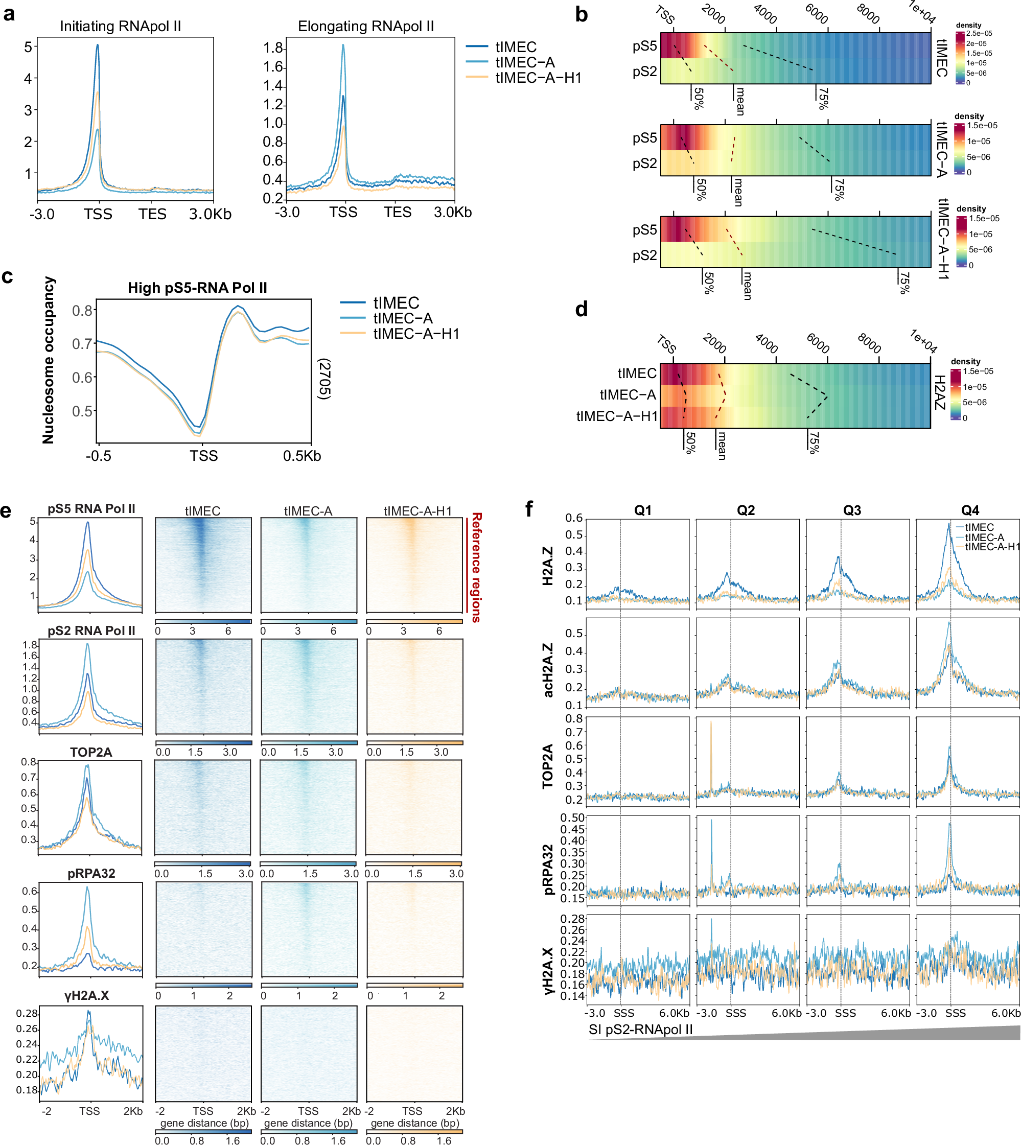
Fig. 4: Determination of genome-wide chromatin effects of ANP32E overexpression.

a Cumulative CUT&RUN signal plots for pS5- and pS2RNApol II at ATAC-seq promoter clusters 1–5 (10,821 accessible sites), sorted by pS5RNApol II signal. Regions were scaled on gene body (TSS–TES) ± 3 kb. b Heatmaps of pS5 (pausing) and pS2 (stalling) peak density, plotted as distance from the nearest TSS (–0.5 to +10 kb). Dashed lines indicate 50%, mean, and 75% of peak distributions for pS5- and pS2RNApol II samples. c Cumulative plot of nucleosome occupancy scores in tIMEC at high (Q4) pS5RNApol II accessible regions; number of regions shown on each plot. d Heatmap of H2A.Z peak density at the highest (Q4) pS2RNApol II stalling regions, shown relative to nearest TSS (–0.5 to +10 kb); 50%, mean, and 75% values connected by dashed lines across cell lines. e Cumulative CUT&RUN signal plots for immunoprecipitated factors at RNApol II-sorted ATAC-seq promoter clusters 1–5 (10,821 sites), centered on TSS ± 500 bp. f Cumulative CUT&RUN signal plots for immunoprecipitated factors at pS2RNApol II stalling regions, grouped by stalling index quartiles (n = 2827 regions per quartile). Signal shown from −3 kb to +6 kb relative to the stalling start site (SSS).