Fig. 3: Results of evaluations for model structure, reliability, and explainability.
From: Building a unified model for drug synergy analysis powered by large language models

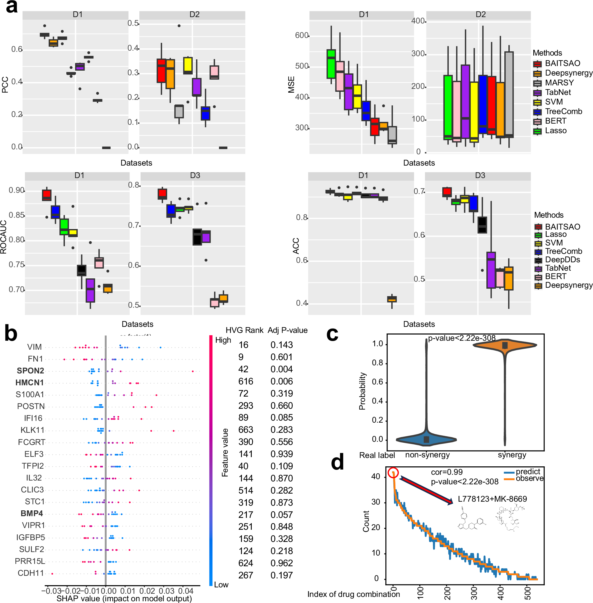
a Evaluations for BAITSAO and other methods. Each panel represents one metric with two datasets. The ranks of methods are averaged across datasets. Data are presented as boxplots (n = 5 per group; center line, median; box limits, upper and lower quartiles; whiskers, up to 1.5× interquartile range; points, outliers). The explanations of datasets D1-D3 are summarized in the “Methods” section. b The explainability of BAITSAO for the combination DEXAMETHASONE (drug)-DINACICLIB (drug) for different cell lines. We also list the ranks based on variance (HVG rank) and the adjusted p-value based on DESeq2 analysis results for each gene. The genes with adjusted p-value for multiple comparisons smaller or close to 0.05 are boldfaced. c The violin plot (n = 6299 for non-synergy group; n = 6116 for synergy group; center point, median; box limits, upper and lower quartiles; whiskers, up to 1.5× interquartile range; points, outliers) for the outputs of BAITSAO (Probability) across the synergistic labels. We also present the two-sided p-value in this figure. This panel supports the reliability of selected features from SHAP. d The rank-based plot between the number of drug-cell line combinations with synergy (Count) and the index of drug combination (Index of drug combination). The index is ranked by the value of Count. We present the Pearson correlation (corr) and two-sided p-value in this figure. Source data are provided as a Source Data file.