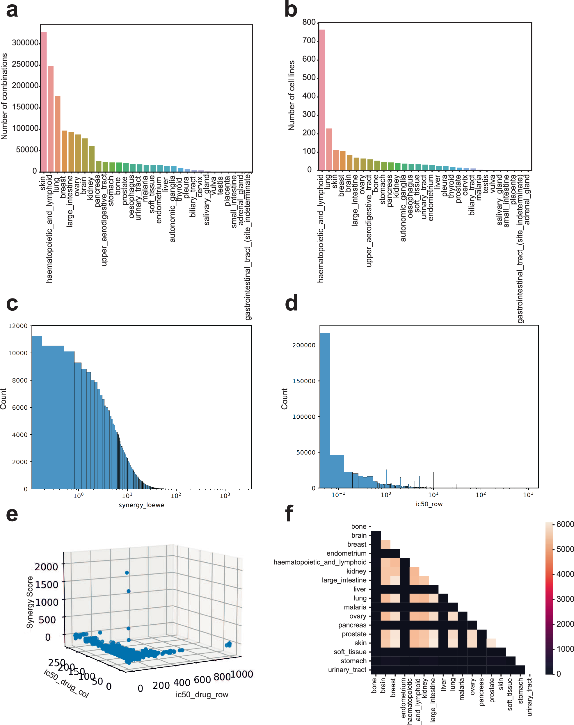
Fig. 4: Statistics of the pre-training dataset from DrugComb.
From: Building a unified model for drug synergy analysis powered by large language models

a The barplot for the number of drug-cell line combinations by different tissues. b The barplot for the number of cell lines by different tissues. c The histogram for the distribution of synergy score computed based on Loewe64. The x-axis is transferred into a log scale. d The histogram for the distribution of single-drug IC_50 levels. The x-axis is transferred to a log scale. e 3D plot for the relation between single-drug IC_50 levels and synergy score. f The heatmap for the overlap of combinations across different tissues. Source data are provided as a Source Data file.