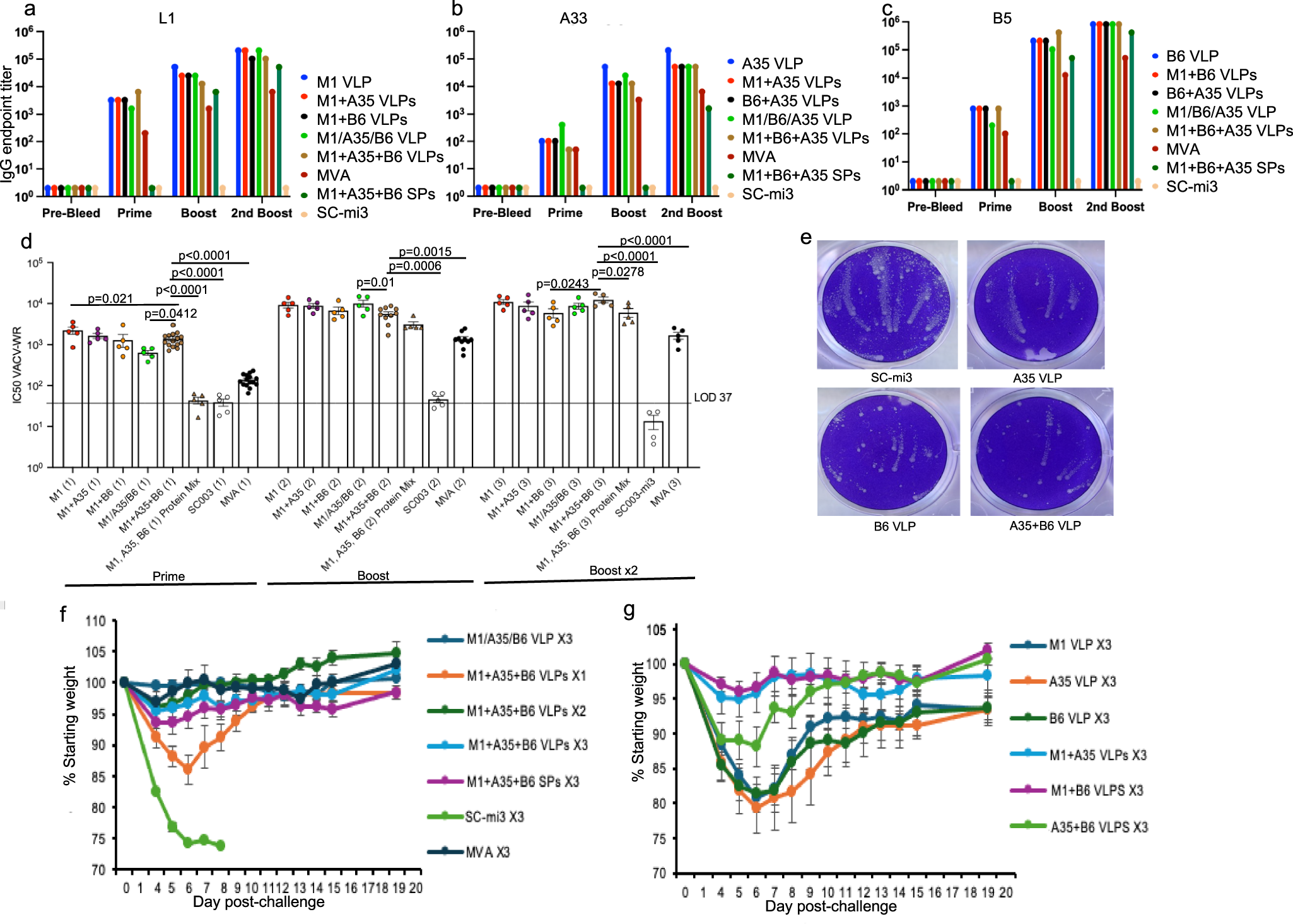
Fig. 2: Vaccine-induced antibodies and protection against a lethal VACV challenge.

a–c Binding antibodies detected by ELISA. BALB/c mice (n = 5 per group) were immunized IM three times at 3-week intervals with 2 µg of individual VLPs or combinations (+) containing 2 µg of each VLP, 6 µg of chimeric VLP (M1/A35/B6), 2 µg of unconjugated SC-mi3; 2 µg of each of the three SPs, or 107 PFU of MVA. Sera from each group were pooled and endpoint binding titers to VACV determined in duplicate for L1, the homolog of M1 (a), A33, the homolog of A35 (b), and B5, the homolog of B6 (c). d Anti-VACV neutralization titers of serum from individual mice were determined in duplicate and plotted as NT50 geometric mean. Error bars—SEM, LOD limit of detection. Neutralization titers elicited by M1 VLPs alone or in combination with other VLPs were similar, and significances determined by one-way ANOVA with multiple comparisons test are shown only for the three VLP combinations relative to unconjugated SC-mi3, SPs, and MVA. e Inhibition of VACV spread by pooled A35 VLP, B6 VLP, A35 + B6 VLPs or SC-mi3 immune sera added 1 h after infection of cells and stained with crystal violet two days later. f Weight loss and survival of BALB/c mice (n = 5 per group) challenged IN with 106 PFU of VACV WR at 3-weeks after 1 (X1), 2 (X2) or 3 (X3) immunizations with chimeric VLP, a combination of the three monovalent VLPs, a combination of the three SPs, SC-mi3 or MVA. Bars represent SD. g As in (f), except the animals were immunized three times with individual monovalent VLPs or combinations of two individual monovalent VLPs. Source data are provided as a Source Data file.