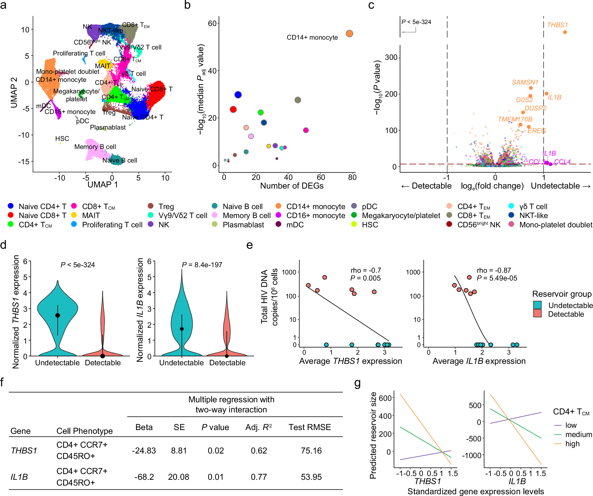
Fig. 2: Differentially expressed genes in monocytes associated with HIV reservoir size during ART.

a scRNA-seq identified 24 unique clusters of immune cell subsets. b CD14+ classical monocytes have the highest number of DEG between the detectable and undetectable reservoir groups. Significance was calculated by the Mann-Whitney U two-sided test with Bonferroni correction. Circle color represents cell subset, while circle size indicates the corresponding number of cells. c Volcano plot shows DEG in all cell types. Genes with P values that are significant after correction are indicated above the horizontal dotted line. Labeled genes have a P < 10e-6 and absolute average loge fold change ≥ 1 (vertical dotted lines) or P < 10e-100 and absolute average loge fold change ≥0.5. Significance was calculated by the Mann-Whitney U two-sided test. d The most significant DEG in CD14+ monocytes comparing reservoir groups. Black dots represent the median normalized gene expression values (loge), and lines represent the interquartile ranges. Teal: undetectable reservoir, red: detectable reservoir. Significance was determined by the Mann-Whitney U two-sided test with Bonferroni correction. e Participant-specific categorical analyses of the most significant DEGs. Normalized gene expression within CD14+ monocytes was averaged per participant and correlation was determined by the Spearman test (n = 14). The association direction is indicated via a monotonic trend line. f, g Table and interaction plots of multiple regression between standardized THBS1 or IL1B expression in monocytes and predicted reservoir size with varying frequency of the CD4+ TCM population. Nominal P values are indicated for the two-sided interaction analyses.