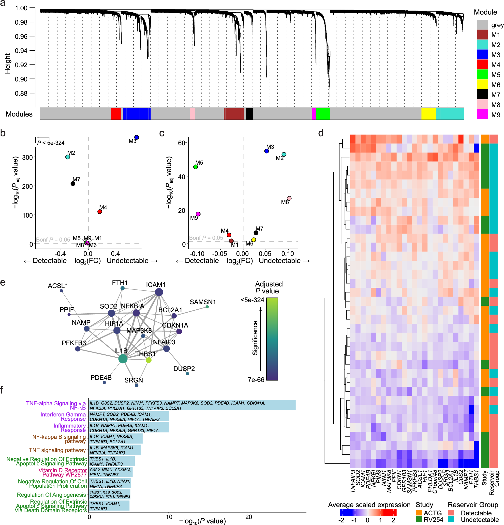
Fig. 4: Pathway analyses identified a distinct signature associating with reservoir size.

a Gene co-expression modules in CD14+ monocytes from the RV254 Thai study. b IL1B is in the M3 WGCNA module which was enriched in cells from RV254 participants with undetectable reservoir based on the top 25 hub genes in the module (detectable=6, undetectable=8). Significance was determined by the Mann-Whitney U two-sided test with Bonferroni correction. c Using the same module hub genes found in RV254, the M3 module was also enriched in cells from the undetectable reservoir participants in the A5354 cohort when HIV DNA levels were grouped categorically (detectable=12, undetectable=11). Significance was determined by the Mann-Whitney U two-sided test with Bonferroni correction. d Average expression of the 25 top hub genes from the M3 module was generally higher in participants with undetectable reservoir in both cohorts. e Predicted protein interaction network of top 25 hub genes using the STRING protein database. Larger nodes have higher degree of connectivity; node color indicates significance in the categorical DEG comparison between the detectable and undetectable groups in RV254 CD14+ monocytes (P value determined using the Mann-Whitney U two-sided test with Bonferroni correction). f Gene ontology analyses of genes enriched in module M3 in CD14+ monocytes. Significance was determined using the Enrichr implementation of Fisher’s exact test. P values were FDR corrected; the ten most significant genesets with adjusted P < 0.05 are shown. The color of y-axis labels indicates the originating database of the gene set: Hallmark: purple, KEGG: brown, GO Biological Process: green, WikiPathways: pink.