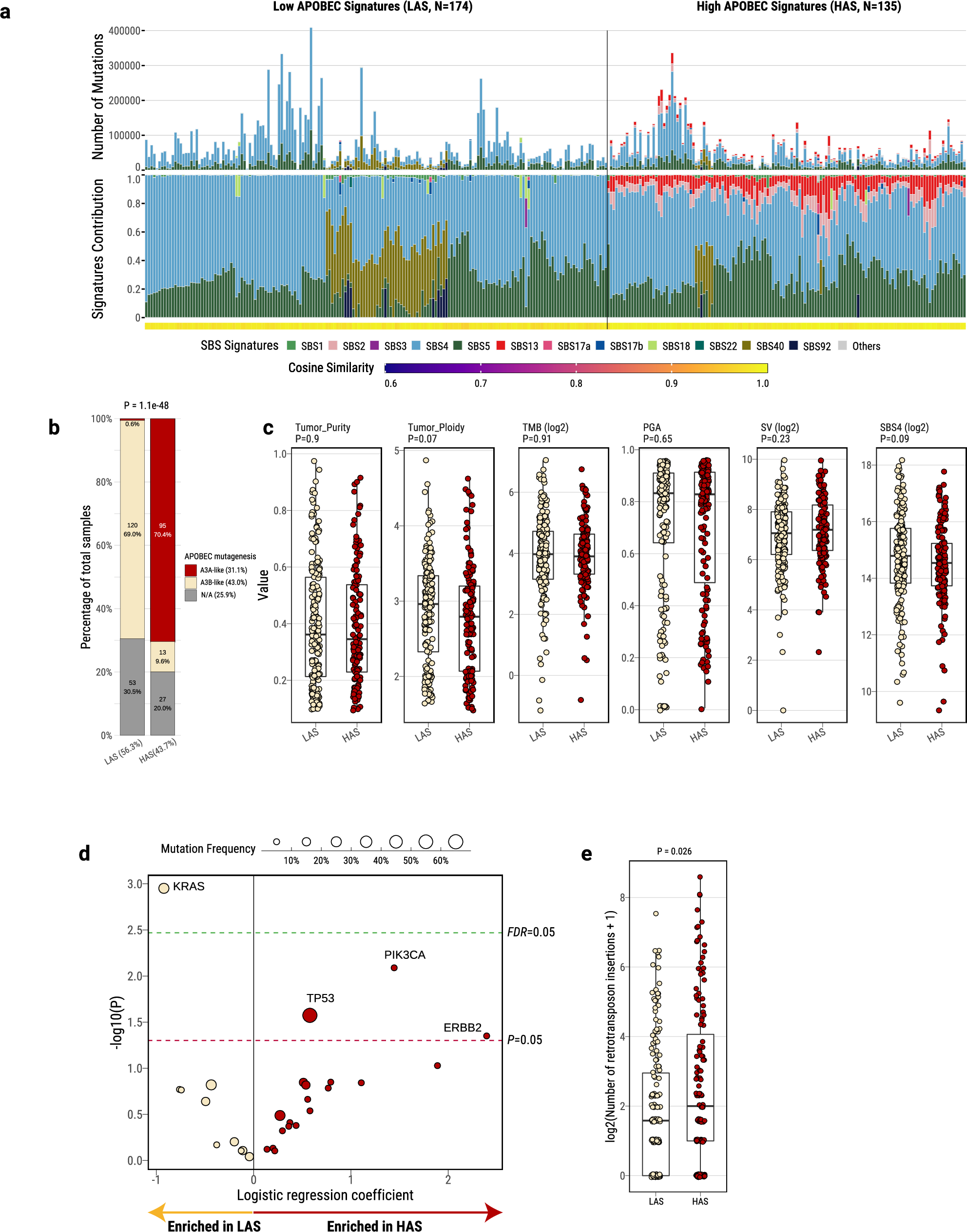
Fig. 1: Genomic classification and characterization of lung cancer in smokers based on mutational signatures analyses.
From: APOBEC affects tumor evolution and age at onset of lung cancer in smokers

a Landscape of SBS mutational processes and identification of two tumor subtypes based on APOBEC mutational signatures. The landscape of mutational signatures includes a bar plot presenting the total number of mutations assigned to each signature, the proportion of signatures assigned to each sample, and the cosine similarity between the original mutation profile and the signature decomposition. b Proportions of A3A-like and A3B-like mutagenesis between LAS and HAS tumors. Tumors not enriched with TCA mutations or without significant differences between RTCA and YTCA mutations are classified as N/A. The P-values derived from the two-sided Chi-squared test are shown above the plots. c Comparison of genomic alterations and features between LAS (n = 174 tumors) and HAS (N = 135 tumors). The P-values derived from the two-sided Wilcoxon rank-sum test are shown above the plots. d Logistic regression analysis between tumor subtypes and nonsynonymous mutation status of driver genes, adjusting for the following covariates: age, sex, histology, TMB, and tumor purity. The significance thresholds P < 0.05 (red) and FDR < 0.05 (green) are indicated by the dashed lines. Multiple testing correction was performed using the Benjamini–Hochberg method. e Number of retrotransposon insertions in LAS (n = 174 tumors) and HAS (n = 135 tumors). The P-values derived from the two-sided Wilcoxon rank-sum test are shown above the plots. All box plots display the median (centerline), interquartile range (box), and whiskers extending to 1.5 × the interquartile range (IQR) by default in ggplot2. Each data point is plotted individually as a dot. Source data are provided as a Source Data file.